尊享e生2021是众安保险新推出的百万医疗险产品,重疾医疗保额有600万元。
很多小伙伴买了尊享e生2021百万医疗险后,还在纠结要不要买重疾险,那么尊享e生2021百万医疗险与重疾险有什么共同点,又有哪些亮点呢?
下面奶爸将对这些问题展开分析,主要从以下几个方面:
|尊享e生2021百万医疗险有哪些亮点?
|买了尊享e生2021百万医疗险,还需要买重疾险吗?
|奶爸总结
一、尊享e生2021百万医疗险有哪些亮点?
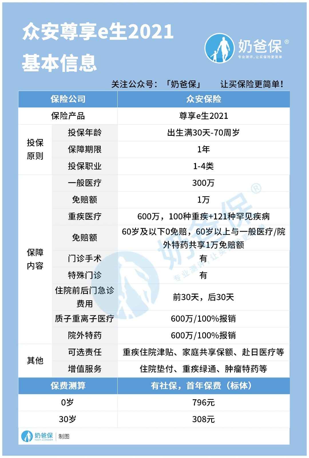
在发现尊享e生2021百万医疗险的亮点之前,我们先得对这款产品有一定的了解。
奶爸把这个产品的信息整理到了下面的表格里。
尊享e生2021在尊享e生2020的基础上延长了投保年龄,最高投保年龄延长到70周岁,对老年人群投保很友好。
想要了解产品的更多信息,可以戳:《众安保险尊享e生2021是真的吗?有什么值得关注?保障有哪些?》。
下面奶爸来给大家分析一下尊享e生2021百万医疗险的亮点:
1.首先年龄范围广,能满足更多人的保障需求。
我们了解到尊享e生2021百万医疗险的最高投保年龄到70周岁,而市面上的医疗险一般都是承保到60岁,所以对比起来,尊享e生2021对老人群体投保更为友好。
2.保额高,重疾保障更全面。
尊享e生2021的一般医疗保额有300万,重疾医疗保额600万,其中重疾保障还包括121种罕见疾病,保障力度大。
3.增值服务全面实用。
尊享e生2021的增值服务都比较实用,包括质子重离子、住院垫付、重疾绿通和肿瘤特药等。
如果你想了解更多增值服务,可以戳:《医疗增值服务是什么?最实用的是这些!》。
二、买了尊享e生2021百万医疗险,还需要买重疾险吗?
上面奶爸给大家分析了尊享e生2021的亮点后,我们发现它在重疾医疗方面也存在优势。
这让很多人开始疑惑,买了尊享e生2021百万医疗险,还需要买重疾险吗?
尊享e生2021百万医疗险可以保障100种重疾加121种罕见疾病,保障方面似乎有些和重疾险重叠。
然而事实却是,尊享e生2021百万医疗险可以提供重疾保障,但也只是重疾医疗保障,被保人只能接受合理且必须的治疗,保险公司才能根据报销规定给予相应的费用报销。
尊享e生2021百万医疗险确实可以起到一定的重疾保障作用,但是因为它与重疾险的给付方式有所差别,所以它不能完全代替重疾险。
重疾保险是支付型的。也就是说,保证人在患上相关疾病后,符合条件,就可以拿到重疾的保险金。这个资金的用途没有限制。
与百万医疗保险相比,重疾保险的赔偿金作为术后的恢复、生活的经济支柱,医疗保险无法进行。
所以即使投保了尊享e生2021百万医疗险,重疾险还是应该配置的,这样才能更好地转移大病风险,减轻我们的家庭经济负担。
上面也说明了重病保险和百万医疗保险的支付方式不同,但除此之外还有其他的区别。
想要了解的小伙伴,不妨看看奶爸之前的文章:《百万医疗险和重疾险的区别有哪些?应该怎么选?》。
三、奶爸总结
总的来说,尊享e生2021百万医疗险的保障全面、保障力度充足,即使买了尊享e生2021的百万医疗险也还是需要重疾险,因为两者的给付方式不同。
只有合理组合,才能更好地帮助被保险人转移大病风险。如果想转移感冒、发烧等轻微风险,可以看到小额医疗保险。
想要了解小额医疗险的,可以戳:《小额医疗险能报销什么费用?购买要注意些什么?》。
如果大家挑选保险有什么困难,可以添加奶爸微信:naibabao86 进行1对1咨询,现在关注“奶爸保”公众号,回复“官网”,还可以获得属于您的专属资料包,让您买保险变得更简单。
微信扫一扫
微信扫一扫
关注微信
客服热线
奶爸保

