预定利率达4.025%的年金险越来越少。
这个月初,奶爸就收到保险公司的通知:
预定利率4.025%的国富瑞利年金险要在9月28日截止投保。
究竟国富瑞利年金保障如何?值得买吗?怎么用?收益水平如何?
奶爸来为大家详细解读:
国富瑞利年金保障如何?值得买吗?
国富瑞利年金收益水平如何?
国富瑞利年金怎么用?
奶爸总结
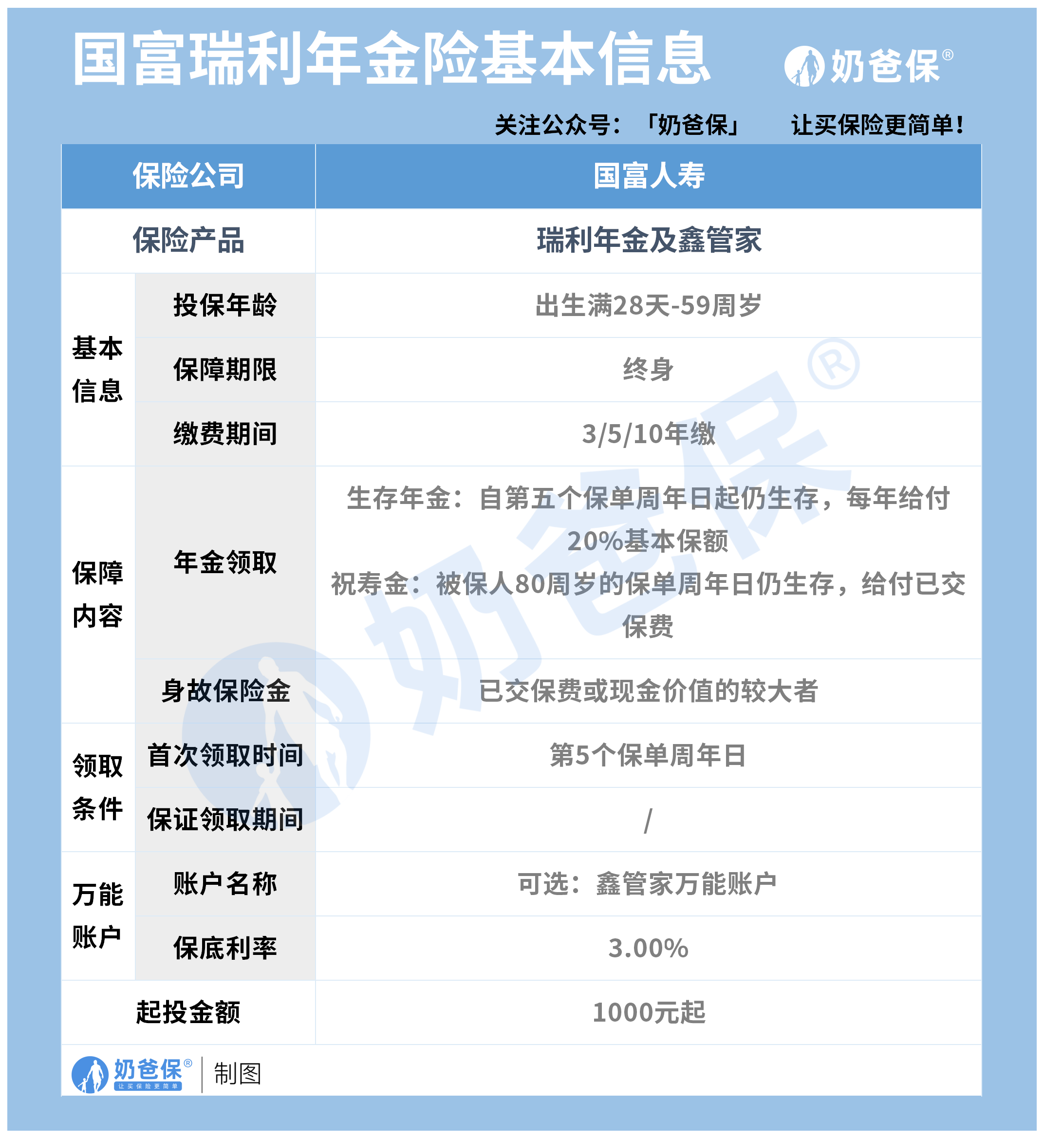
一、国富瑞利年金保障如何?值得买吗?
国富瑞利是一款可附加万能账户的年金险:

这款年金险的特别之处在于年金领取方式:领取时间特别早。
从第5个保单年度起,每年可领取20%的基本保额。
也就是说,选择10年缴费,即使还在缴费期内就已经可以领取年金。
这样的快返型年金,很适合年龄较大、短时间内就需要有一笔稳定的现金流来补充养老金的人群,
例如50岁退休的女性投保,从55岁起就可以一直领钱至终身。
并且,在80岁时,国富瑞利还会一次性给付已交保费作为祝寿金,
相当于一次性把本金给到我们。
除此之外,这款产品还有以下亮点:
1.预定利率高达4.025%
预定利率越高,意味着最终能够达到的收益越高。
但受监管的影响,预定利率4.025%的年金险越来越少,
在这个最高利率普遍都是3.5%的长期储蓄型保险市场中,现还留存的4.025%产品可以说都是香饽饽,
例如国富瑞利、长城金彩一生、信美相互天天向上少儿年金等,
这个月底我们就要送走其中的国富瑞利,所以感兴趣的朋友就要抓紧时间。
2. 可附加万能账户
有些朋友之所以不看好年金险,是因为产品的灵活性不够,但国富瑞利在这方面表现突出。
除了从第5个保单年度起就能领钱,还可以附加鑫管家万能账户:
这个万能账户的保底利率高达3%,
最新年化结算利率4.95%,利率平稳且在市场上很有优势。

如果暂时不需要领取年金,我们可以把年金转投进这个万能账户,进行二次增值,
这样可以不浪费这笔钱的任何增值机会。
如果中途要用钱,也可以从万能账户中部分减保取用,兼顾了收益性和灵活性。
3. 起投门槛低
无论期缴还是趸交,这款产品只需1000元就能投保,
很适合给年轻人、月光族、工薪族实现自己的自律储蓄计划。
二、国富瑞利年金收益水平如何?
这款产品的预定利率为4.025%,但实际收益情况怎么样呢?我们一起来看看:
以30岁男性,年投3万,10年缴费,共计30万保费,万能账户按保底的低档收益计算:

如果投保后就一直没有动保单的钱,我们可以看到,在43岁时保单的总利益为31万,也即是说,在缴费结束的第3年就已经超过已交保费;
一直到60岁,保单的总利益为62.2万,是本金的两倍;到了80岁仍生存,保单会一次性给付30万的已交保费,这时候退保的话,可以一次性拿到的生存总利益有134万,是本金的4.47倍。
从30岁到80岁,国富瑞利及鑫管家让30万的本金翻了3.47倍,收益相当不错。
三、国富瑞利年金怎么用?
国富瑞利的规划使用可以很灵活,我们以给0岁宝宝规划为例:
现代社会教育压力大,特别是一、二线城市,
如果读优质的私立学校,每年都要不菲的学费和生活费。
所以在儿子出生后,30岁的陈先生打算给他做一个教育金储蓄规划:
投保国富瑞利年金,年交5万,交10年,总计50万保费,附加万能账户。
保单第五个年度起,陈先生便将年金全部转投进万能账户增值,
我们假设万能账户的收益为中档,来看看这份保单的使用和收益情况:

陈先生的儿子小陈在15岁那年考上了市里比较有名的一间私立高中,
高中3年的学费和生活费需要不少钱,陈先生便从万能账户中每年减保取出3万元补贴;
到18岁,小陈考上了一所211高校,
4年的大学生涯,陈先生每年取出4万元给到小陈作为学费和生活费;
大学毕业后,小陈顺利考上了北京的一所高校的研究生,
陈先生还是从保单里每年取出4万元作为小陈读研和实习的补贴。
从高中到研究生,陈先生总计从保单里取出37万作为儿子小陈的教育费用。
到了30岁,小陈跟女友步入婚姻的殿堂,
陈先生从保单里拿出15万作为小陈的婚嫁金,
这时候陈先生已经从保单账户中拿了19万,此时账户还剩下42万在里面增值;
到了小陈60岁,他不幸得了大病,从保单里一次性拿出了50万出来治疗,
好在治疗和后续康复得不错,小陈康复出院了。
一直到80岁,保单按照合同约定一次性给付50万的祝寿金,
如果这时退保,保单的生存总利益为306万元,加上已经领取的37万教育金、15万婚嫁金、50万治疗费,
小陈一共从国富瑞利这份保单里拿到408万元!是本金的8.16倍。
从上面两个例子可以看出,作为一款可附加万能账户的快返型年金,国富瑞利的使用非常灵活,
除了规划养老、教育,年轻人也可当做自己储蓄增值的一个账户,无需怎么操作就能躺着赚钱。
四、奶爸总结
这个利率下行的时代,大部分人都在找寻稳妥的理财工具,
长期储蓄型保险是个不错的选择,尤其是预定利率达4.025%的产品。
国富瑞利这个月底就不再接受投保了,如果有需求的朋友,不妨在停录前多多了解。
奶爸保专业保险测评分析,以客观中立的态度,为用户量身定制保险方案,帮您一次选对保障,少花冤枉钱!有保险问题可以在下方留言或者在线咨询,奶爸全程为您解答。
微信扫一扫
微信扫一扫
关注微信
客服热线
奶爸保

