国富瑞利年金保险这款产品将在9月28日截止投保。
这款产品是年金险市场上的一颗“常青树”,上线一年多依然挺立着,快返型、万能账户、4.025%预定利率等等都是其主要的特点。
究竟国富瑞利年金保险还值得买吗?附带万能账户的年金险有哪些?
奶爸来为大家解读:
国富瑞利年金保险还值得买吗?
附带万能账户的年金险有哪些?
奶爸总结
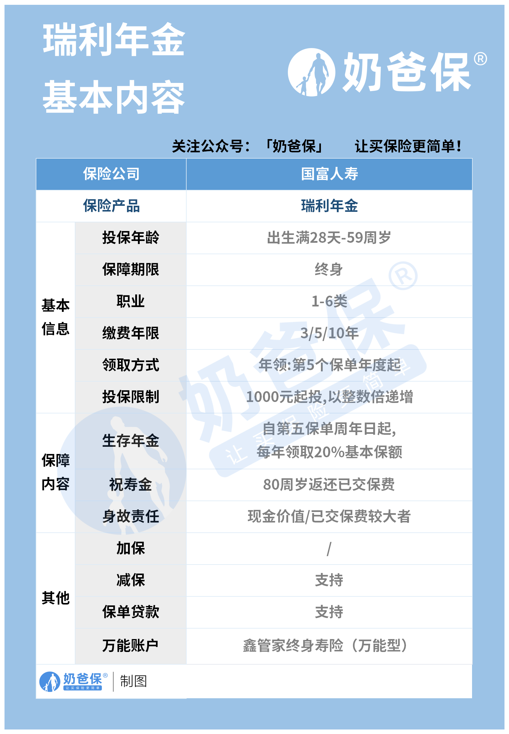
一、国富瑞利年金保险还值得买吗?
贵为年金险的一员,保障内容比较简单,但是奶爸还是想给大家再说一遍,就当作是一次告别吧。

保障内容
1、快返型年金险
国富瑞利年金保险和我们常见的养老年金险有很大的不同。
养老年金险一般都需要在55岁(女)/60岁(男)后才能领取。
而国富瑞利年金保险的第5个保单年度就可以开始领取,属于快返型年金险。
这让它不仅能作为养老金,而且还能为小孩储备一笔教育金,适合做中短期的理财。
除了领取时间早,其还约定了一个祝寿金,等到80岁时能够给付已交保费,还是挺不错的。
2、预定利率4.025%
这里奶爸想跟大家解释一下。
预定利率为4.025%,并不等于实际收益率。
实际收益率只会无限接近于预定利率。
但因为银保监会下调了预定利率,目前只有少部分的年金险预定利率还保持4.025%,而国富瑞利年金保险就是其中之一。
3、附加万能账户
总是有人觉得年金险的收益比不上增额终身寿险。
但是当年金险附加万能账户后,就要另当别论了。
还不懂万能账户的小伙伴请移步这篇:《购买年金险要不要选择万能账户?》
像国富瑞利年金保险可以附加鑫管家终身寿险(万能型),如果每年的年金不领取,则这笔钱会自动进入万能账户进行增值。
但是万能账户的收益率是不确定的,只约定了一个3%保底利率,其年化收益率也许会因保险公司的经营状况而调整。
目前鑫管家终身寿险(万能型)的年化收益率如下图:

来源:国富人寿官网
从今年1月份以来,其年化结算利率都在4.95%,还是比较稳定的。
4、收益演算
为了让大家更加了解国富瑞利年金保险的收益情况,奶爸以下整理了一份收益演示表,并且以万能账户的中档收益给大家展示:

收益演示
测算条件为:50岁男性,年交8万,交10年,一共投入80万,万能账户按中档收益(4.5%)来算。
从55岁开始,被保人每年可以从保单里领取11888元,如果不领取的话,自动进入鑫管家万能账户里。
不过首次转入保险费需要收取1%的手续费。
比如第一年的年金是11888,转入手续费为11888*1%≈119,也就是说有11888-119=11769元进入万能账户增值。
等到80岁时一次性领取已交保费80万,放进万能账户后总价值时1416238。
不过奶爸以上的收益演示表没有展示现金价值,现金价值可以通过退保来领取,再加上每年累计领取的年金,那么生存总收益很快会超过已交保费。
详情可以咨询我们的保险规划师哦。
以上就是国富瑞利年金保险的内容分析,整体来说相对于养老年金险,其能更早地享受到年金领取。
而且4.025%预定利率比目前普遍的3.5%,收益率会稍高一些,万能账户还提供了二次增值的“服务”,还是挺不错的。
二、附带万能账户的年金险有哪些?
可能有些小伙伴会比较好奇还有哪些年金险可以附加万能账户?
奶爸这就给大家整理了一份表格:

1、光明一生慧选版
光明一生慧选版的万能账户名称是增利宝(尊享版),目前的年化结算率如下图:

来源:光大永明保险官网
增利宝(尊享版)目前的结算利率为4.85%,比鑫管家万能保险稍低一些。
不过回归到产品,其拥有20年保证领取版本,收益具有一定稳定性。
而且光大永明的年金险,招牌是有养老社区,
只要保费达到一定的条件,就能够申请入住其养老社区。
2、恒大金状元
恒大金状元是一款教育金产品,保障期限一直到30岁,但其同样可以附加一款万能账户-恒大传家宝年金保险。
这样即使保障期限过了,资金依然能够持续增值。
目前传家宝年金保险的结算利率入下图:

来源:恒大保险官网
从今年的2月到8月,其结算利率都是维持在4.95%,同样是比较稳定。
恒大金状元的年金险主要是分阶段式给付,比如高中阶段,大学阶段等。
但是其起投金额较高,需要3万起步。
至于更多年金险测评,不妨移步奶爸这篇文章:《2021年9月保险理财险榜单》
三、奶爸总结
国富瑞利年金保险作为一款“常青树”,即使预定利率被下调,也依然挺立着。
只是终究输给了时间,本月底就得跟大家道别。
奶爸保专业保险测评分析,以客观中立的态度,为用户量身定制保险方案,帮您一次选对保障,少花冤枉钱!有保险问题可以在下方留言或者在线咨询,奶爸全程为您解答。
微信扫一扫
微信扫一扫
关注微信
客服热线
奶爸保

