29岁意味着责任加重,一方面是工作处于上升期,压力不断增加;另一方面成家立室,初为人父,开始逐渐承担起家庭的责任。
为这个年纪的男士选择保险,奶爸认为是十分重要的。
性价比比较高的重疾险就是今天奶爸为大家介绍昆仑阿波罗一号和凡尔赛一号。
究竟昆仑阿波罗一号和凡尔赛一号有哪些异同点?29岁男士如何选择重疾险?
奶爸来为大家解读:
昆仑阿波罗一号和凡尔赛一号有哪些异同点?
29岁男士如何选择重疾险?
奶爸总结
一、昆仑阿波罗一号和凡尔赛一号有哪些异同点?
昆仑阿波罗一号和凡尔赛一号虽然都是重疾险,但是二者也有差别,前者是多次不分组赔付的,而后者是单次赔付的。
下面我们先分别看看两者的保障内容:
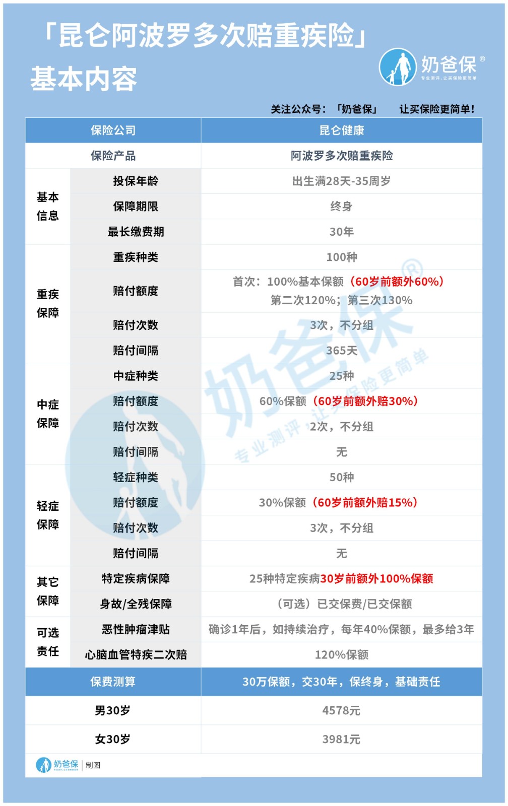
1、昆仑阿波罗一号:

2、凡尔赛一号:

从表格中可以看到昆仑阿波罗一号和凡尔赛一号保障约定方面其实还是有共同点的,下面奶爸给大家盘点一下:
1、 都有额外赔付
昆仑阿波罗一号和凡尔赛一号针对重疾和中症都有额外赔付约定,不过具体细节不同。
前者约定被保人在60岁前首次患约定重疾,符合条件将额外赔付60%基本保额,中轻症分别额外赔付30%/15%,同时针对25种少儿特疾在30岁前额外赔付100%。
后者则约定在60岁前患约定重疾将额外赔付80%,60-64周岁也可以额外赔付30%,打破了主流重疾“60岁”前才有额外赔付的界限,同时计划二针对60岁前首次患约定中症,符合条件,也有15%的额外赔付。
2、恶性肿瘤-重度都有多次赔付
昆仑阿波罗一号和凡尔赛一号一个是多次赔付,一个是单次赔付,不过它们针对恶性肿瘤-重度都可以选择附加二次赔付,一个是以津贴形式出现,另一个则是直接赔付。
可能有人疑惑,昆仑阿波罗一号都是多次赔付的产品,为啥还要附加二次赔付呢?
哪怕是不分组赔付,没有附加二次赔付,恶性肿瘤复发,转移都可能无法获赔。
为什么单独提恶性肿瘤呢?跟目前恶性肿瘤的发病率有关,可以看看这里:《2020最新中国10大癌症排行,你在高危人群中吗?》
二、29岁男士如何选择重疾险?
上面我们简单分析了昆仑阿波罗一号和凡尔赛一号的共同点,也可以说共同优势,可能有小伙伴更加纠结了——本来就不知道该怎么选了,这会更加“蒙圈”了。
从奶爸的角度出发,这两款产品都是值得投保的,因为保障内容较全面,且赔付力度也比较大。
但是作为29岁男士,可能刚刚成为别人的丈夫,孩子的父亲,如奶爸开头说的,已经是家庭的主要经济支柱,需要为自己的身体保障做规划。
但是也要考虑保费,毕竟投保这两款重疾险,少则数千多则上万,要考虑这笔钱会不会影响家庭生活水平。
如果预算有限的话,奶爸建议可以先考虑凡尔赛1号,它有保70岁的版本,这样选择,费率低一些,同时也能兼顾自己的保障。
而且凡尔赛一号的中轻症一共赔付5次,没有特意分开,在一定程度上提升了被保人获赔的可能性。
从疾病发生的角度来看,中轻症发生的概率应该比重疾要高一些,毕竟大多数疾病都是由轻到重的。
关于凡尔赛一号的详细测评,可以看这里:《同方凡尔赛1号重疾险怎么样?保障好吗?》。
如果想要获得更全面的重疾保障,且预算较为充足,可以考虑昆仑阿波罗一号,这款产品算是重疾险的“顶配”不分组多次赔,给被保人的保障更全面。
而且这款产品是保终身的,只要保额足够,可以说一步到位解决了重疾保障问题。
关于昆仑阿波罗一号的详细测评,移步这里:《昆仑阿波罗1号重疾险怎么样?有哪些优缺点?》。
三、奶爸总结
总而言之,29岁男士买重疾险,昆仑阿波罗一号好,还是凡尔赛一号好这一问题其实没有统一答案,男士们要根据自己的需求以及预算来考量。
买重疾险是为了转移部分大病风险,前提是不能影响当前的生活水平,29岁已近而立之年,需要考虑的问题比较多。
要更好地转移家庭可能遭遇的风险,除了要为自己配置保障外,家人的保障也应该考虑,如果你不知道该如何搭建家庭保障体系,点击这里:《怎么买保险划算?这些姿势你有必要知道!》。
奶爸保专业保险测评分析,以客观中立的态度,为用户量身定制保险方案,帮您一次选对保障,少花冤枉钱!有保险问题可以在下方留言或者在线咨询,奶爸全程为您解答。
微信扫一扫
微信扫一扫
关注微信
客服热线
奶爸保

