过去,除了超级玛丽、妈咪保贝、康惠保这几款重疾险,昆仑健康的守卫者3号也有一席之地。
2021年过去一大半了,昆仑健康才慢慢悠悠地推出守卫者3号是升级版本——守卫者3号焕新版重疾险;
守卫者3号焕新版重疾险重疾不分组赔2次,为不分组多次赔的重疾险再添新鲜血液,
究竟守卫者3号焕新版重疾险亮点有哪些?昆仑健康重疾险哪些值得买?
下面奶爸来给大家详细介绍一下。
守卫者3号焕新版重疾险亮点有哪些?
昆仑健康重疾险哪些值得买?
奶爸总结
一、守卫者3号焕新版重疾险亮点有哪些?
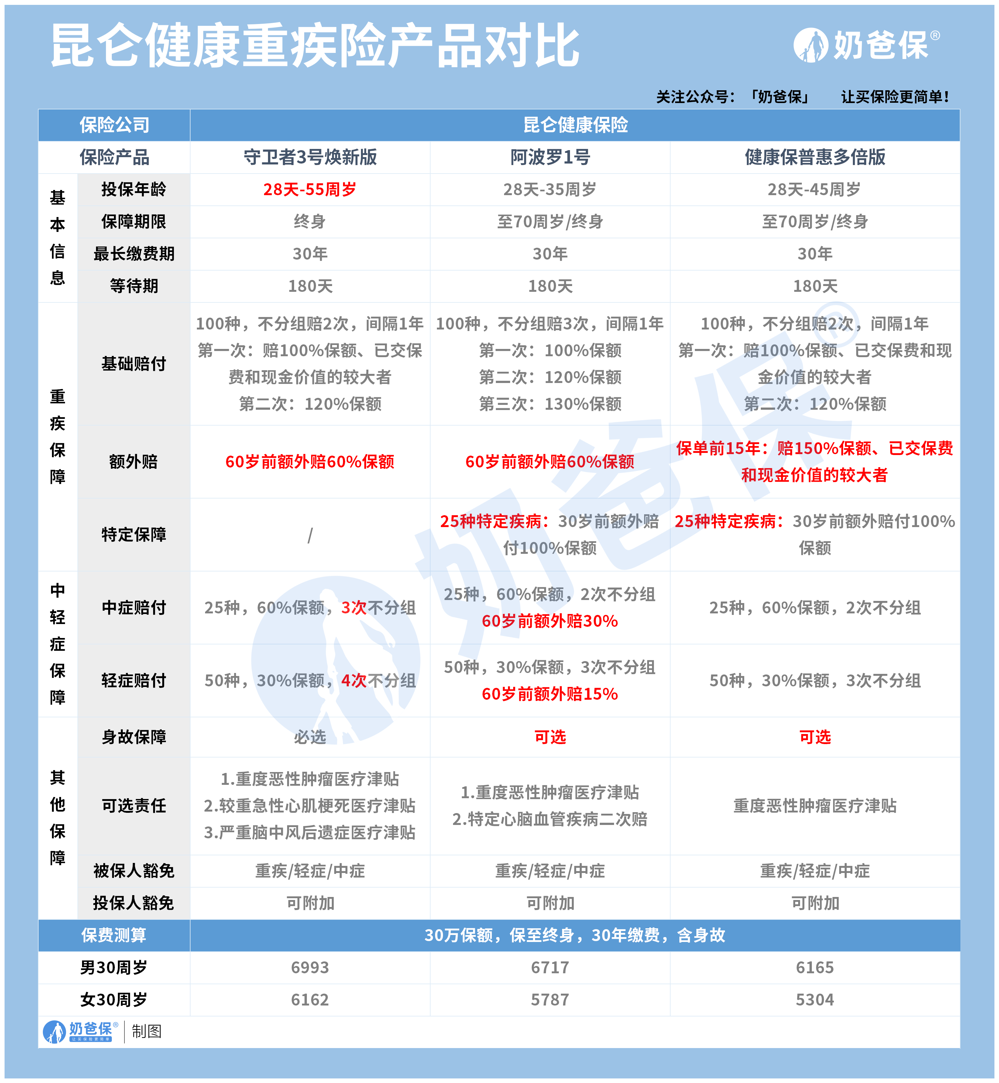
守卫者3号焕新版重疾险最高支持55岁人群投保,保障终身、最长可分30年缴费,等待期略长,有180天。
下面奶爸介绍一下守卫者3号焕新版的亮点:
1、重疾不分组赔付2次
守卫者3号焕新版重疾险重疾保障不分组赔付2次,间隔1年,
相比单次赔和分组多次赔,不分组多次赔的保障力度更大、理赔门槛更低。
60岁前还能额外赔付60%保额,第二次重疾赔付120%,赔付力度不错。
2、中轻症赔付次数更多
轻中症的赔付次数比市场上的大部分重疾险多一次,加起来一共赔付9次,赔付概率更高。
3、可选责任实用
大部分重疾险的二次癌症和二次心脑血管疾病是可选责任,赔付100%或120%基本保额。
阿波罗1号新增了重度恶性肿瘤医疗津贴,将原本一次性给付的二癌保障分为3年给付:
确诊重度恶性肿瘤1年后,仍持续治疗,每年给付40%保额,最高给付3年。
缩短了赔付间隔,提高了赔付概率。
守卫者3号焕新版也有重度恶性肿瘤医疗津贴可选责任,还增加了较重急性心肌梗死医疗津贴、严重脑中风后遗症医疗津贴:

一般的特定心脑血管疾病可选责任,严重脑中风后遗症的赔付条件会要求与初次罹患的部分不相同:

守卫者3号焕新版没有这个限制,间隔1年后仍持续治疗就能赔付,理赔门槛更低。
根据《国民防范重大疾病健康教育读本》,
除了恶性肿瘤,急性心肌梗死和脑中风同样是成年男女的高发重疾,三者合计占成年男女高发重疾的70%~90%:

癌症是各个年龄段的高发疾病,尤其是18~59岁的女性。
较重急性心肌梗死和严重脑中风后遗症,青中年男性的占比更高。
守卫者3号焕新版将这两类疾病进行单独保障,更有针对性。
奶爸建议,经常饮酒、熬夜,生活习惯较差的人群,附加上较重急性心肌梗死医疗津贴、严重脑中风后遗症医疗津贴;
如果家族直系亲属有癌症病史,建议附加上重度恶性肿瘤医疗津贴。
总体来看,守卫者3号焕新版的基础保障扎实,可选责任实用、针对性强,保障也不错。
预算不多的朋友,守卫者3号焕新版重疾险只能选择保终身,且捆绑身故责任,投保不太灵活。
二、昆仑健康重疾险哪些值得买?
昆仑健康旗下的重疾险有守卫者3号焕新版、阿波罗1号、健康保普惠多倍版,都是重疾不分组多次赔。

三款产品中,守卫者3号焕新版的投保年龄范围最广,最高55岁人群可以买。
尤其是阿波罗1号,客户目标是青年群体,
它和健康保普惠多倍版保障只有保到70岁,身故责任也可选,投保更灵活。
保障方面,
守卫者3号焕新版和健康保普惠多倍版都是重疾不分组赔2次,
而阿波罗1号的重疾保障是不分组赔3次,给到被保人更高的保障力度。
且阿波罗1号和健康保普惠多倍版额外保障25种特定疾病,30岁前额外赔付100%保额,保障更全面;
中轻症责任上,守卫者3号焕新版的赔付次数更多,阿波罗1号有60岁前额外赔,赔付额度更高;
整体来看,三款产品的基础保障都很优秀,而保障更为优越的是阿波罗1号。
可选责任方面,
守卫者3号焕新版有3个高发疾病的医疗津贴可选,赔付概率更高;
阿波罗1号可选重度恶性肿瘤津贴和二次心脑血管疾病保障,同样很实用;
健康保普惠多倍版只有重度恶性肿瘤津贴。
价格方面,
30岁投保30万保额,保障终身,分30年缴费,附加身故责任,
守卫者3号焕新版的保费稍高,阿波罗1号和健康保普惠多倍版性价比更高。
总结一下:
1、追求全面保障、生活习惯一般:守卫者3号焕新版。
基础保障优秀,可选责任更具针对性,尤其男性朋友,可以附加较重急性心肌梗死医疗津贴和严重脑中风后遗症医疗津贴。
2、追求较高保障和性价比:健康保普惠多倍版。
多次赔的保障,价格却媲美单次赔,很适合预算不算太高,但又想得到较高保障力度的人群。
3、少儿或追求高赔付比例:阿波罗1号。
少儿投保保至终身,能够最大限度发挥重疾不分组赔付3次的作用。同时守卫者3号焕新版重疾险的基础保障都有额外赔付,赔付比例相当优越。
三、奶爸总结
守卫者3号焕新版就基础保障全面,可选责任实用,算是重疾险市场上的“巧思”之作。
如果大家想要了解这款产品,可以私戳奶爸哦~
奶爸保专业保险测评分析,以客观中立的态度,为用户量身定制保险方案,帮您一次选对保障,少花冤枉钱!有保险问题可以在下方留言或者在线咨询,奶爸全程为您解答。
微信扫一扫
微信扫一扫
关注微信
客服热线
奶爸保

