最近,信泰又出了新品——朱雀守卫加重疾险,保障灵活有亮点,首创住院津贴,不得重疾也能赔,创新性十足。
当然,要看一款产品值不值得买,还要看它的实用性和性价比。
究竟信泰朱雀守卫加重疾险保障哪些内容?有必要买吗?
信泰朱雀守卫加重疾险保障哪些内容?
信泰朱雀守卫加重疾险有必要买吗?
奶爸总结
一、信泰朱雀守卫加重疾险保障哪些内容?
奶爸先放上朱雀守卫加的基本产品形态。

朱雀守卫加这款产品的投保规则中规中矩,最高55岁投保,可以选择保至70岁或保终身。
重中轻症这三个基础保障和赔付比例属于市场基本水平,扎实够用。
信泰朱雀守卫加重疾险的亮点主要有几点:
1、首创住院津贴,不得重疾也能赔
住院津贴保障,在百万医疗险中比较常见,朱雀守卫加作为一款重疾险,也拥有这项责任:
60岁前未发生重疾理赔,60岁后因疾病或意外住院治疗,赔付0.1%保额*实际住院天数,作为住院津贴保险金,1年最多赔90天。
若赔付后发生重疾理赔,则扣减已经赔付的住院津贴保险金,再给付重疾保险金。
举个例子:
王先生买了一份50万保额的朱雀守卫加,60岁前没有发生重疾理赔,62岁时因骨折住院治疗,住了7天。
因此朱雀守卫加的住院津贴给付0.1%*50万*7天=3500元。
65岁时,王先生因心脏问题需要做心脏介入手术,减去之前赔付的3500元,最后获得50万-3500元=496500元,作为重疾保险金。
虽然住院津贴的赔付比例不高,但从另一个角度看,不发生重疾也能理赔,保额提前用,保障还继续有效,大大降低了理赔门槛,对消费者很有利。
2、少儿特疾覆盖全面,对小孩友好
朱雀守卫加自带少儿特疾保障:
保障18种少儿特疾,30岁前确诊额外赔120%保额,若30岁前未发生这项理赔,则之后提升主险10%保额。
举个例子:
老王给5岁的小王买了1份30万保额的朱雀守卫加,30岁前没有罹患少儿特疾,则保额提升了10%,一共是33万。
这项保障的赔付力度高,即使限定时间内没有发生理赔,但从提升主险保额上来弥补,给到消费者一定的安全感。
而且18种特疾里有17种是少儿高发重疾,覆盖率高,给到小孩子更给力、全面的保障。

3、可选责任丰富,保障灵活
l 60岁前额外赔自由选
朱雀守卫加的重中轻症也有额外赔,不过它是一个可选责任,可选的好处在于消费者可以按需选择,另一方面则是一定程度上降低保费。
重中轻症额外赔的赔付规则是这样的:
60岁前,重疾额外赔80%保额;中症额外赔30%保额;轻症额外赔15%保额。
赔付比例还是相当不错,大大加强了家庭责任重大时期的保障力度。
如果预算充裕,且追求高赔付的话,这项责任也很值得附加上。
l 癌症津贴+二次赔付,双重保障
一般重疾险的可选癌症保障只有一种,要么是癌症津贴,要么是癌症二次赔,而朱雀守卫加同时包含了这两种。

根据不同情况赔付不同的保额,相比市面上的同类产品,朱雀守卫加的癌症多次赔保得更加全面,让患者有更多的资金去治疗。
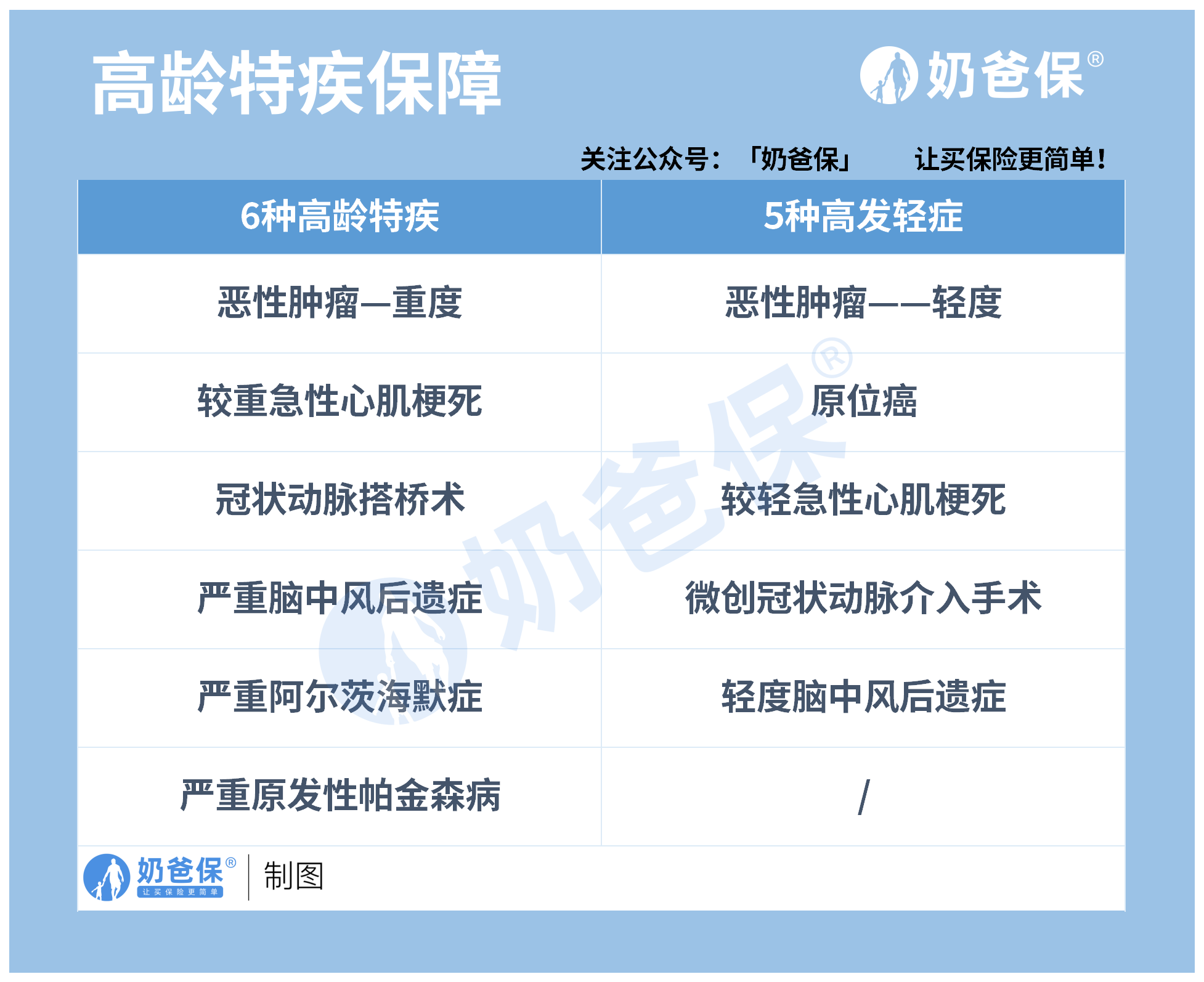
l 高龄特疾保障全,覆盖率高
朱雀守卫加除了有少儿特疾保障外,还考虑到了高龄群体,附加了高龄特疾额外赔,而且保障的疾病种类比一般产品更多,保障内容如下:
6种高龄特疾,60岁后赔150%保额;
5种高发轻症,60岁后赔45%保额。

年纪变大后,病痛也会找上门来,如果老年时没有保障,就只能靠积蓄来抵御风险,作用微乎其微,所以60岁后的保障也非常重要。
这项责任,无论是高龄特疾还是轻症,所覆盖的病种都是最高发的几种,给到这个年龄群体更贴心、全面的保障。
可选责任既考虑到60岁前的额外赔,也考虑到60岁后的高发疾病,覆盖到人生更长的周期,非常贴心。
4、增值服务丰富
朱雀守卫加还自带增值服务,包括日常健康服务和重疾绿通服务,扩展了保障范围,为患者提供更加贴心、人性化的服务。
其中,根据不同的保费标准,重疾绿通服务的类别也不一样。

总的来说,朱雀守卫加这款产品表现还是让人眼眼前一亮的,独创住院津贴,可选责任丰富且实用,投保灵活,自带增值服务。
不过它的保额基础责任最高可选70万,如果附加重中轻症额外赔,最高只能投46万。
二、信泰朱雀守卫加重疾险有必要买吗?
俗话说,没有对比就没有伤害,和市面上的同类型重疾险对比,朱雀守卫加的表现又怎么样呢?
奶爸选了3款热度高的产品进行对比,分别是超级玛丽5号、达尔文5号焕新版、阿波罗1号。

1、赔付方面
达尔文5号焕新版和阿波罗1号做得比较出色,自带60岁前重中轻症额外赔。
如果朱雀守卫加附加上基础责任额外赔的话,那么它的额外赔比例最高,重疾达到180%,中症和轻症分别是90%和45%。
2、保障方面
四款产品的基础保障都过关,特别保障上各有各的特色。
朱雀·守卫者自带少儿特疾保障,独创住院津贴,降低了理赔门槛,且可选癌症保障更加全面,不过缺少了心脑血管疾病多次赔;
超级玛丽5号独创同种重疾赔付责任,不用担心因同一种重疾复发而无法理赔,且可选责任也很丰富;
达尔文5号焕新版注重晚期癌症保障,额外赔30%保额,另外可选癌症和心脑血管疾病二次赔;
阿波罗1号有25种特疾保障,最主要是重疾不分组赔3次,提高了获赔概率和次数。
3、价格方面

投保基础责任,朱雀守卫加的保费最实惠,女性保费不到2000元;在此基础上附加身故的话,它的保费也最低。
不过在基础责任上加上癌症多次赔或疾病额外赔,超级玛丽5号的保费最低。
总结一下:
追求投保灵活,注重可选责任:朱雀守卫加
注重同种重疾赔付和性价比:超级玛丽5号
追求赔付比例高、各方面保障不错:达尔文5号焕新版
偏向重疾赔付次数、预算充足:阿波罗1号
三、奶爸总结
综合来看,朱雀守卫加的基础保障都有覆盖,且首创住院津贴,创新性十足,虽然住院津贴保额不高,但实用性很强。
而且可选责任多,投保灵活且人性化,30岁前的少儿特疾保障和60岁前后的保障都考虑到了,是一款老少皆宜的重疾险。
奶爸保专业保险测评分析,以客观中立的态度,为用户量身定制保险方案,帮您一次选对保障,少花冤枉钱!有保险问题可以在下方留言或者在线咨询,奶爸全程为您解答。
微信扫一扫
微信扫一扫
关注微信
客服热线
奶爸保

