延迟退休已是板上钉钉之事了。
想要年老时也能获得稳定的现金流保障老年生活,福享久久养老年金保险值得考虑。
这款产品保证领取的时间长,可保证领取至80周岁,且年领近12倍基本保额,比较少见。
究竟福享久久养老年金保险是哪个保险公司的?保障怎么样?好不好?
福享久久养老年金保险是哪个保险公司的?
福享久久养老年金保险保障怎么样?好不好?
奶爸总结
一、福享久久养老年金保险是哪个保险公司的?
福享久久养老年金保险的承保公司是中荷人寿。
中荷人寿注册资本为26.7亿元,近5年连续盈利,作为中外合资险资公司,在国内外都有比较好的口碑。
要想知道中荷人寿是否可靠,要通过具体指标来看。
首先我们来看看它的偿付能力:

2020年,中荷人寿的综合偿付能力充足率和核心偿付能力充足率都达到195.7%,远超银保监会的监管标准,意味着中荷人寿的偿付能力没啥问题。
当然风险评级也是需要考虑的,它反应的是保险公司近期的经营是否稳定,从官网资料来看,中荷人寿去年一整年的风险评级都维持在A级水平,比较稳定。

二、福享久久养老年金保险保障怎么样?好不好?
尽管福享久久养老年金保险还未正式上线,但是奶爸已经获得了它的部分材料。
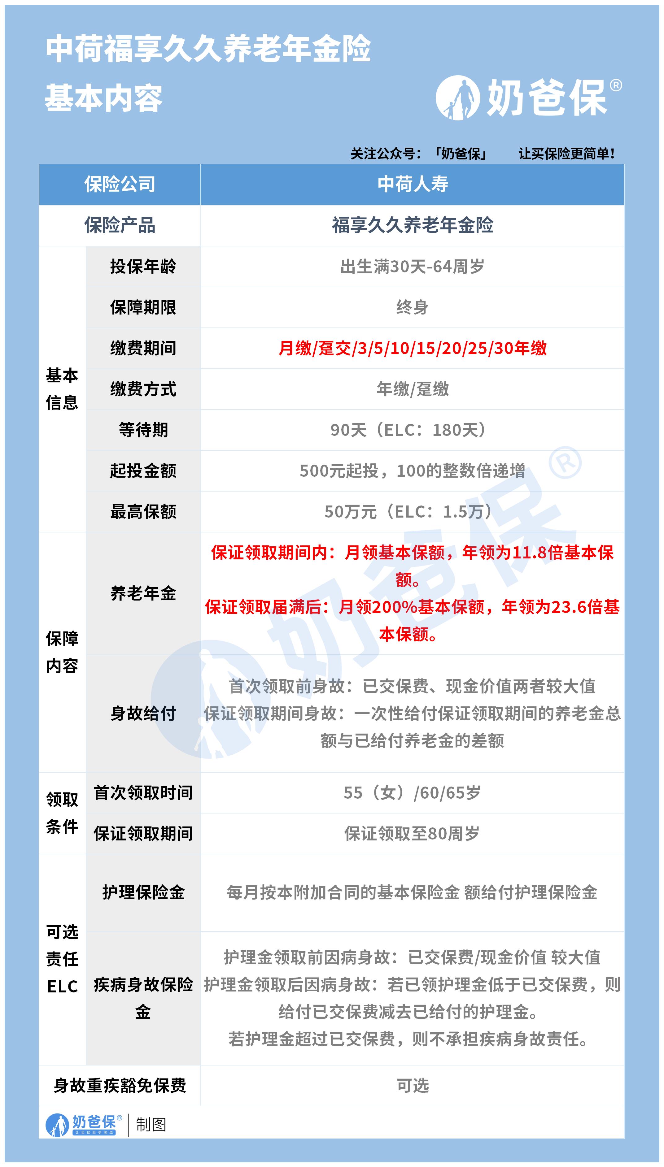
为了让大家可以更清晰的了解,奶爸已经将福享久久养老年金保险的保障内容整理在一张表格中:

1. 基本信息
福享久久养老年金保险的起投金额只需500元,走的是亲民路线,投保门槛不高。
缴费方式选择较丰富,可以选择按月交或者按年交。
按年交中可以3年、5年交等,最长缴费期限可以选30年,这在年金险中也是比较少见的。
2. 基础保障
福享久久养老年金保险主要为被保人提供年金保障,它是一款保证领取至80周岁的产品。
且在保证领取期间内,年领年金为基本保额的11.8倍,保证领取期之后,被保人依然生存,年领23.6倍基本保额。
也就是说,被保人越长寿,能领的养老金越高,可有效规避长寿风险。
此外,福享久久养老年金保险还有身故保障。
被保人在首次领取前身故,赔付已交保费或者保单现金价值的较大者。
在保证领取期间身故,赔付保证领取的总金额跟已经领取的年金之间的差额。
3. 可选责任
福享久久养老年金保险可以附加护理保险金和疾病身故保险金,年老之后,可能身体机能跟不上,可能因病或者意外需要专人护理。
而福享久久养老年金保险的可选责任将这些都考虑在内,附加后可以获得一定的经济补偿。
三、奶爸总结
整体而言,福享久久养老年金保险养老金保障补偿,还可以附加疾病等保障,理财和保障的有机结合做得相当不错,有兴趣的小伙伴可以考虑一下。
奶爸保专业保险测评分析,以客观中立的态度,为用户量身定制保险方案,帮您一次选对保障,少花冤枉钱!有保险问题可以在下方留言或者在线咨询,奶爸全程为您解答。
微信扫一扫
微信扫一扫
关注微信
客服热线
奶爸保

