乐童保是百年人寿刚上线的一款少儿年金险产品。
但互联网保险人身险新规规定,互联网销售的增额终身寿险、年金险、重疾险等保险,须在2021年12月31日前停录。
因此,奶爸预估百年乐童保少儿年金险会在12月31日前停录。
究竟百年乐童保少儿年金险什么时候停录?值不值得买?亮点有哪些?
下面奶爸来给大家详细介绍一下。
儿童教育金怎么买合适?
百年乐童保少儿年金险值不值得买?亮点有哪些?
奶爸总结
一、儿童教育金怎么买合适?
教育金作为孩子未来的教育基金,挑选时也要注意方法。为了让大家不踩坑,奶爸给大家说说选择教育金的技巧:
1、收益要保证
这个需要看清楚产品的合同,是否明确约定保证未来的收益。
有一些理财险的收益并不是固定的,很可能未来能拿到的钱并没有之前认为的那么多。
2、保障时间要足
奶爸认为除了保证孩子的教育花费,有能力的话应该兼顾孩子未来更长的人生。
比如创业需要的启动资金、结婚用的礼金等等。

3、收益要尽量高
未来能得到的收益当然是越高越好,想要衡量一款教育金的真实收益如何,可以用内部收益率(IRR)作为重要指标。
这类理财保险收益率规定是不能超过4.025%,我们就尽量选择靠近这个数字的吧。
4、选择有保费豁免功能的
给孩子买保险,爸妈如果因意外丧失了缴费能力,可以无需继续缴费,保单仍然生效。
二、百年乐童保少儿年金险值不值得买?
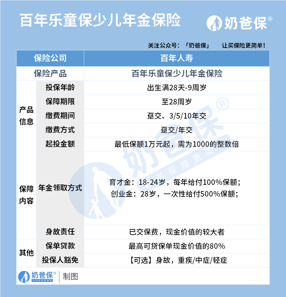
我们先来看看百年乐童保少儿年金险的保障内容:

百年乐童保少儿年金险适合出生满28天至9岁的孩子投保,能够保障至28岁。
最低投保门槛是1万元保额。如果给0岁的孩子投保,选择1万保额,分10年缴费,最低保费是6000多元,普通家庭都能承担得起。
百年乐童保少儿年金险的年金领取有2种方式:
1、育才金
主要可以负责孩子的大学期间的花费。
孩子18-24岁,每年都可以领取一次基本保额,共可以领取7次。
可以用来当作孩子的大学甚至读研究生时候的学费和生活费。
2、创业金
孩子28岁时,可以领取一笔5倍基本保额的创业金,这笔钱可以当结婚的礼金、房子的首付等。
下面奶爸给大家举个例子:
奶爸给自己0岁的孩子购买了5万元保额,分5年缴费,每年保费是58705元,5年后奶爸共缴费29.35万元。
孩子18-24岁这段时间,开始每年可以领取5万元,可以领取7年,共35万元。
这个时候的收益就已经比原本的保费多大约6万元了。
28岁时,一次性领取5倍的基本保额,即25万元。
加上之前的,我们总共领取了60万元,收益相当不错。
百年乐童保少儿年金险除了能理财,还有身故保障。
如果被保险人身故,保险公司赔付已交保费和现金价值的较大者。
还可以选择投保人豁免,投保人确诊轻症、中症、重症和身故,后续保费可以豁免,保障也不会中断,更好保障孩子的未来。
总的来说,百年乐童保少儿年金险还是很适合作为孩子的教育金,如果大家觉得比较适合,那么这班末班车就要赶紧上了。
三、奶爸总结
百年乐童保少儿年金险确实是一个能保障孩子未来的一个不错的工具。
但是我们不要忘记了,我们家长才是孩子最重要的保障。
在考虑给孩子保障的时候,也不要忘记自身的保障。
奶爸保专业保险测评分析,以客观中立的态度,为用户量身定制保险方案,帮您一次选对保障,少花冤枉钱!有保险问题可以在下方留言或者在线咨询,奶爸全程为您解答。
微信扫一扫
微信扫一扫
关注微信
客服热线
奶爸保

