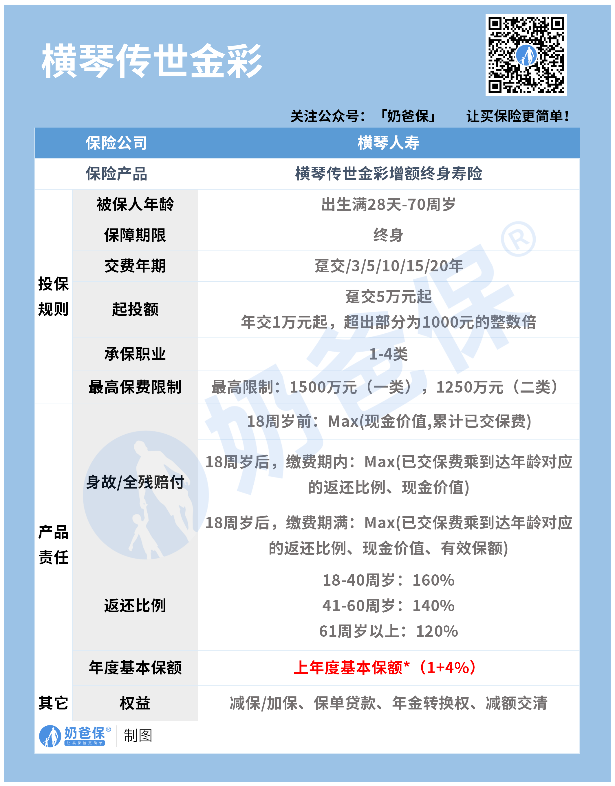
横琴人寿旗下的增额终身寿险口碑不错,横琴传世金彩终身寿险便是其中一款。
增额终身寿险是目前比较热门的险种,不少人都向奶爸咨询过它。
作为增额终身寿险中的一员,横琴传世金彩终身寿险有什么亮点?值得买吗?
现在奶爸就对这款产品的保障来个全面的分析。
2023年理财险榜单,哪些年金险和增额终身寿险值得买?
https://weixin.qq.naibabao.com/cms/show-13098.html
一、横琴传世金彩终身寿险保障亮点分析

亮点1:保障范围较广,缴费灵活
首先,横琴传世金彩终身寿险的投保年龄范围较广,出生满28天至70周岁的人群,都可以投保。
它的缴费期间比较丰富,如果消费者预算比较充足,可以选择趸交(一次性交完保费)、3年交,也可以分5年、10年、15年、20年交。
亮点2:保额会递增也是
横琴传世金彩终身寿险的保额会递增也是亮点之一。
投保这款产品,从保单第二年开始,当年的有效保额在上一年的基础上以4%的比例递增。
随着保额不断递增,身故/全残保障的力度也不断加大,而且保单的现金价值也随着时间推移水涨船高,到后期的量是比较可观的。
相信也有不少人比较关注横琴传世金彩终身寿险的收益情况,那么奶爸在这简单给大家分析一下吧!

以30岁男性,每年缴费10万,分10年交,共投入100万为投保条件,现金价值详情如上表所示。
投保第1年,投入保费100000元,而现金价值则比较低,只有9950元。
保单第二年,累计投入保费200000元,保单的现金价值长到41080元。
到被保人39岁时,已经累计投入保费900000元,这时候保单的现金价值在经过长时间增值后,已经来到了958660元,超过已交保费。
在第30个保单年度时,被保人此时已经60岁,当年的保单现金价值为2397930元,是已交保费的2.3倍多,
被保人可以通过退保的方式取出保单现金价值,获得一笔资金,用来补充养老,也可以用在其他地方,反正这笔钱由被保人自由支配。
亮点3:资金规划灵活
横琴传世金彩终身寿险资金规划较为灵活,它支持加保、减保和保单贷款,还有年金转换权。
被保人可以通过年金转换权实现人生各个阶段的不同需求(教育金、养老金规划、婚嫁金等)。
通过上面的分析可以看出,横琴传世金彩终身寿险的亮点不少,它的作用体现在资金稳健增值、养老规划、财富传承等方面。
如果您在有这些方面的需求,这款产品刚好可以满足您的需要。
二、更多热门增额终身寿险推荐
横琴传世金彩终身寿险的保障虽然不错,但市面上也是有不少优秀的增额终身寿险的。
为了给大家更多的选择空间,奶爸搜集了几款目前比较热门的增额终身寿险。

追求航空意外保障:守护神2.0
守护神2.0含航空意外身故/全残保障,比较适合经常乘坐飞机出差或者旅行的人群配置。
追求资金灵活:金多多、金玉满堂
两款产品都支持加保、减保和保单贷款,资金灵活度高,消费者可以根据自身需求对资金进行合理规划。
两款产品的投保年龄范围也比较广,对被保人的年龄要求都是出生满30天至75周岁,对高龄人群比较友好。
终身寿险和年金险有何区别?增额终身寿险和年金险哪个好?
https://weixin.qq.naibabao.com/cms/show-16154.html
三、奶爸总结
总的来说,横琴传世金彩终身寿险投保年龄范围较广,资金规划灵活,能满足消费者养老规划、财富传承等方面的需求。
如果您还想了解更多增额终身寿险,可以点击下方链接获取:2022年3月保险理财产品排名,哪个理财保险产品比较好?
增额终身寿险奶爸按照是否能附加万能账户,分为:可附加万能账户和不可附加万能账户的增额终身寿险。
看看能附加的增额终身寿险产品:

1、增多多3号(泰山版)
投保门槛低:投保年龄范围广,支持1-6类高风险人群投保;健康告知比较宽松,支持智能核保,年交1000元起投
3/5年缴费保单利益较高:30岁男性,年交10万,60岁时IRR能超过3.46%,越往后,IRR无限接近3.49%
可附加万能账户:金多多万能账户保底利率有3%,最新结算利率是4.7%,处于业内较高水平
【总结】
投保门槛低、保单利益可观
【适合人群】
适合预算充足,看中万能账户的人。
再来看看不可附加万能账户的增额终身寿险:

1、金满意足3号
保单利益近3.48%:30岁男性年交10万,交10年,不管哪个缴费方式,IRR都非常接近,直逼3.48%
支持加减保:加保规则非常宽松,且都可以通过官微直接操作
首创双被保人:同一份保单可以有两个被保人,如果后面计划有变,可以增加/减少被保人
投保人设计多样:支持第二投保人、更换投保人和隔代投保
可对接养老社区:服务再升级,满足一定保费,可以对接养老社区,提高养老品质
【总结】
加减保灵活方便,保全规则全面
【适用人群】
夫妻/两个孩子同时投保,追求保单灵活的用户
2、弘运连连
封闭期超短:30岁男性,年交10万,趸交、3年交只要3年,5年交也仅需5年即可;30岁男性年交10万交,交3年,80岁时IRR达3.36%
健康告知仅1条:不问询结节、三高和高风险运动等
保单权益丰富:支持加减保,规则相对宽松;提供专业信托服务管理资产;额外保障航空意外,给身故/全残保障加码
【总结】
早期现价增长速度非常快,保单资金使用较灵活。
【适用人群】
想要更快、更灵活地支配保单资金的人,或者是身体亚健康人群。
3、鑫享福
趸交/3年交IRR不错:比如,30岁男性,年交10万,交3年,最高IRR无线接近3.48%,不过趸交压力较大,3年交适合大部分人
长缴现价增长速度快:比如10/15/20年交,封闭期一般在11-13年,缴费期内现价就能超过已交保费
保单权益丰富:支持加减保,规则相对宽松;额外保障航空意外,给身故/全残保障加码
【总结】
综合表现都非常不错的新品
【适用人群】
追求较高保单利益,有长期财富规划人
4、鑫相伴(尊享版)
减保宽松:保单生效后即可减保,每年减保不超过基本保额的20%,无次数和年限限制
可对接高端社区:达到一定保费,可以入住太保高端养老社区,且免交养老社区入住押金
有第二投保人:避免保单成为遗产、减少纠纷,有效进行定向传承
【总结】
大保险公司出品,且利益表现不错的,30岁男性,年交10万,交3年,80岁时IRR超3.4%
【适用人群】
看中大品牌、追求养老品质的人
5、康乾3号瑞祥人生
封闭期短:30岁男性,年交10万,趸交封闭期是4年,3/5年交则是6年,早期现价增长速度快
保单利益市场罕见:趸交IRR最高可达3.499%,无限接近预定利率3.5%;3或5年交IRR也不错,5年交在后期IRR也能突破3.49%
投保门槛低:2000元起投,70岁以内人群都能买
【总结】
投保门槛低、长期保单利益高,减保写进合同。
【适用人群】
追求高保单利益、有中长期财富规划的人群。
如果你想了解更多保险理财产品,戳这里:2023年理财险榜单,哪些年金险和增额终身寿险值得买?
微信扫一扫
微信扫一扫
关注微信
客服热线
奶爸保

