近年来,养老年金险产品被越来越多的人青睐。
养多多2号是大家保险旗下的一款养老年金险产品,还能对接一线城市的高端养老社区,适合有养老规划,希望未来能过高品质的养老生活的朋友。
那么大家养多多2号养老年金险现金价值和收益高吗?哪家保险公司的养老年金险好?
下面奶爸来给大家详细介绍一下。
大家保险养多多2号养老年金险现金价值和收益高吗?
哪家保险公司的养老年金险好?
奶爸总结
一、大家保险养多多2号养老年金险现金价值和收益高吗?
奶爸已经将这款产品的主要条款整理成文字,集中在一张表格中,如下:

这款产品支持为出生满28天到64周岁人群投保,最早55岁可以开始领取年金。
起投金额最低只需要1000元/年,可以满足大部分人群的不同需求。
而且没有健康告知,对于身体有些小病小痛的人群很友好。
年金保证领取20年,保证期内身故,将一次性给付剩余年金给到受益人,如果被保人长寿,领取的金额越多。
此外,购买养多多2号满足条件,还能对接的城心高端养老社区,保障相当实用。
关于养多多2号的收益情况,奶爸也简单做了一个测算:
假设59岁的王先生即将退休,但测算了自己退休后每个月只能拿到一两千元的退休金,
为了自己未来的养老生活能获得一笔稳定的现金流,王先生决定为自己配置一款养老年金险。
在咨询了奶爸的保险规划师后,他选择了养多多2号年金险,趸交100万,60岁开始领取。
保单的收益情况如下:

王先生投保后,60岁开始就可以领取年金,每年为60000元。
保证领取的20年共可以领取金额为120万元,也就是说这120万元是肯定能够拿到的钱。
如果王先生长寿,那么保证领取期过后,还能继续领取每年60000元的年金,为养老生活提供保障。
当然,不同年龄、不同金额的投保条件下,收益也是不同的,如果你想知道自己投入的预算能领取多少养老金,可以微信搜一搜关注奶爸保公众号免费为您测算。
二、哪家保险公司的养老年金险好?
除了上面说到的养多多2号,市面上还有不少优秀的养老年金险产品,
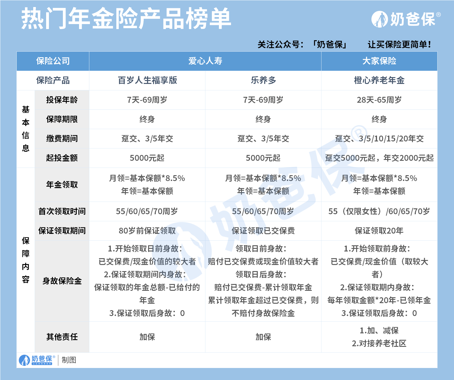
奶爸这里还挑选了几款热门的养老年金险,感兴趣的朋友可以参考对比一下~

下面奶爸简单介绍一下这几款产品,有需要了解更详细保障信息的朋友,可以微信搜一搜奶爸保获取~
1.百岁人生福享版
保证领取至80岁,最早55岁开始领取,最长可以保证领取25年,
相比一般的年金险产品,保证领取时间更长。
适合有养老需求,追求较高的资金灵活性的人群。
2.爱心乐养多养老年金
在相同的投保和领取条件下,这款乐养多的年金额度比一般产品要高,
并且终身有现价,可以随时退保,灵活支取资金。
无论男女,最早55岁就能领取年金,对晚退休的男性更加友好。
3.大家橙心养老年金
这款产品的保单权益比较丰富,不仅支持加减保、保单贷款、减额交清等,
还能对接养老社区,获得高品质的养老生活体验。
适合有养老规划、对养老社区感兴趣的人群。
三、奶爸总结
养多多2号年金险保障还算扎实,保证领取20年,保障至终身,可实现未来舒适养老生活。如果你有购买养老年金险的打算,可以考虑一下。
奶爸保专业保险测评分析,以客观中立的态度,为用户量身定制保险方案,帮您一次选对保障,少花冤枉钱!有保险问题可以在下方留言或者在线咨询,奶爸全程为您解答。
微信扫一扫
微信扫一扫
关注微信
客服热线
奶爸保

