重疾险市场又将迎来新产品——守卫者5号。
相信有不少朋友跟奶爸一样期待这款产品,毕竟“守卫者”系列当初也是声名大噪。
究竟守卫者5号有什么优缺点?值得买吗?
奶爸来为大家解读:
守卫者5号有什么优缺点?
守卫者5号值得买吗?
奶爸总结
一、守卫者5号有什么优缺点?
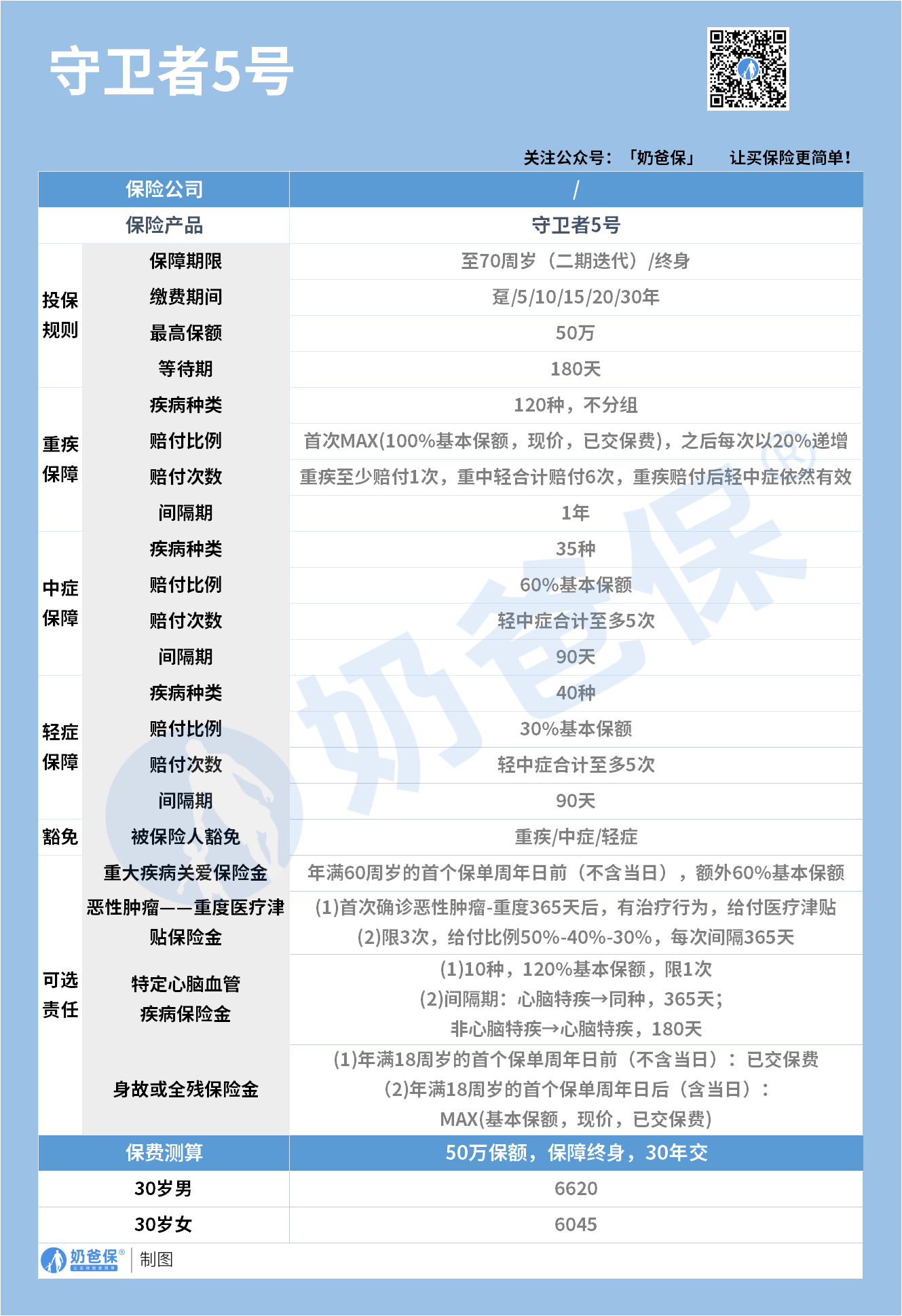
话不多说了,奶爸已经将收集好的资料整理在下图:

守卫者5号重疾险保障期限可选保至70周岁或者终身,最长缴费期可选30年。
守卫者5号重疾险的基础保障内容涵盖重疾、中轻症。
保障120种重疾,最少赔付1次;且重疾、中轻症共享6次赔付机会。
也就是说,守卫者5号是一款重疾多次赔付的产品,在保障力度上,还是可圈可点的。
可选责任上,守卫者5号提供恶性肿瘤-重度医疗津贴、特定心脑血管疾病以及身故/全残等附加责任,可以根据需求自行选择。
具体保障内容奶爸这里就不多说了,有需要的朋友可以微信搜一搜奶爸保公众号获取详细产品信息~
奶爸还是直接来盘点一下,守卫者5号的优缺点:
首先我们来看看它有什么优点:
1.共享赔付次数,赔付几率增加
守卫者5号重疾险重疾、中轻症共享6次赔付机会。
相比于固定病种固定赔付次数的产品来说,守卫者5号在保障方面更加灵活,
即使重疾出险后,也还有继续保障的机会,获得赔付的几率也更高。
2.可选责任丰富实用,保障更全面
守卫者5号重疾险可以附加重疾关爱金,提供额外赔付;可以附加恶性肿瘤-重度医疗津贴以及特定心脑血管疾病保险金提供更给力保障。
可选的额外赔付加大了保障力度,更针对高发疾病提供了更有力的保障,还是比较实用的。
并且这些保障并不捆绑,消费者可以根据自己的需求和预算自行选择。
那么守卫者5号有没有什么缺点呢?
奶爸也找到了一些蛛丝马迹,这款产品的重疾、中轻症共享理赔次数,虽说疾病不分组,但是有隐形分组。
例如重疾出险之后,同类中轻症出险就不再赔付,这一点还是比较可惜的。
二、守卫者5号值得买吗?
看完了即将上线的守卫者5号,我们不妨来对比一下目前的几款优秀产品:

下面奶爸挑几款简单讲讲,如果需要产品的详细分析测评,可以微信搜一搜奶爸保公众号获取~
1.国富达尔文6号
这款产品是重疾险中的网红IP,但保障却不是花架子,它自带重疾二次赔——重疾复原保险金。
符合条件的话,60岁前可以赔付第二次重疾,还是比较不错的。
另外还有额外赔付保障,30岁前罹患特定疾病可额外赔100%保额,
适合注重重疾赔付次数,或家族有癌症病史的人群。
2.和泰超级玛丽6号
这款产品也是咨询比较多的一款,保障扎实全面,性价比也不错;
可选额外赔责任,60岁前,重疾和中症分别额外赔100%和20%保额,赔付比例给力。
并且相对于超级玛丽5号,重疾复原保障升级,无时间限制,不同部位的同种重疾也能赔。
适合预算较有限,希望获得有力重疾保障的人群。
3.信泰完美人生守护2022
这款产品维持一贯的“保障全、赔得多”的特点,保障扎实给力。
自带额外赔,60岁前,重疾、中症和轻症分别额外赔80%、15%和10%保额;
对于10种少儿特疾,2种老年人高发特疾,提供额外保障,对少儿和老年群体更友好。
适合追求赔付力度,或看重少儿和老年特疾保障的人群。
三、奶爸总结
目前守卫者5号还没有正式上线,具体的产品信息还是要以正式上线后为准哦!
奶爸也会第一时间为大家更新产品动态,感兴趣的朋友记得关注奶爸!
微信扫一扫
微信扫一扫
关注微信
客服热线
奶爸保

