和谐健康将要上线一款新的重疾险,即和谐健康神盾七号重疾险。
这款产品亮点不少,首先它可以提供最高两次重疾保障,此外,高龄住院还有津贴,不限疾病种类,只要住院就给钱。
那么和谐健康神盾七号重疾险具体有哪些保障呢?
今天奶爸就对这款新品的保障来个全面的分析!
和谐健康神盾七号重疾险保障分析
奶爸总结
一、和谐健康神盾七号重疾险保障分析

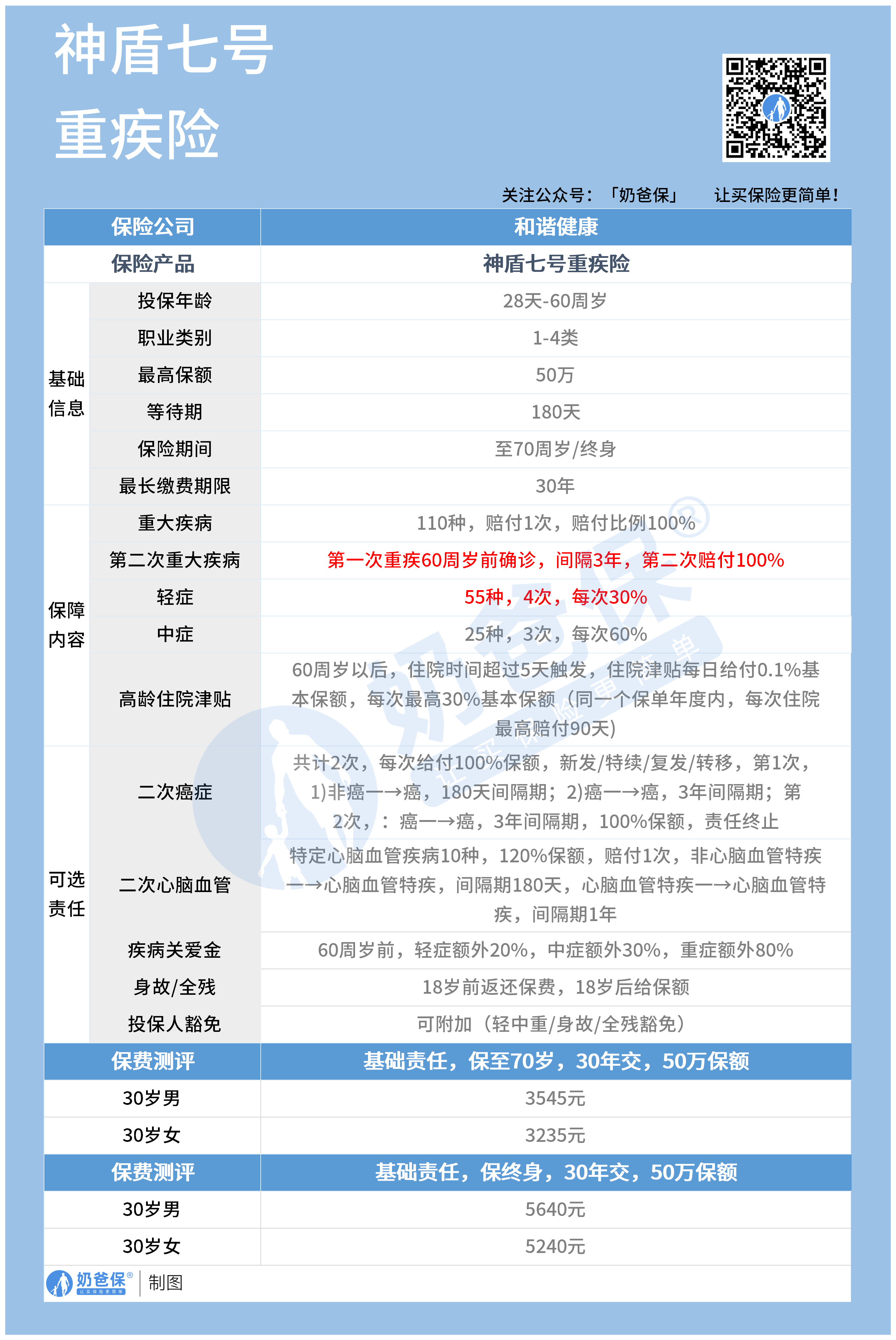
投保规则:
这款产品对被保人的年龄要求为出生满28天至60周岁,投保年龄范围处于重疾险的平均水平线以上。
一般重疾险的投保年龄范围是0-55岁,可以看出这款产品投保年龄范围广,覆盖人群多。
这款产品既可以为被保人提供定期保障,保障至70岁,也可以保终身,能满足不同人群的保障需求。
它对被保人的职业也有要求,1-4类职业人群可以投保。
和谐健康神盾七号重疾险最长支持30年缴费。
缴费期长,就能充分发挥保险的杠杆作用,此外缴费期间长的话,还能减轻缴费者的经济压力。
等待期方面,和谐健康神盾七号重疾险180天的等待期就显得有些长了,被保人获得的保障时间要短一些。
关于等待期,奶爸在这篇文章有更为详细的分析,感兴趣的可以点击:等待期是什么?等待期内出现异常,保险公司还会赔吗?
保障内容:
和谐健康神盾七号重疾险可以保110种重疾,赔付100%保额,赔1次。
如果被保人第一次重疾是在60周岁前确诊,间隔3年,第二次重疾赔付100%保额。
这款产品保25种中症,中症不分组,最多可以赔3次,每次赔60%保额。
它保55种轻症,轻症不分组,最多可以赔4次,每次赔30%保额。
这款产品还包含一个比较特别的保障,高龄住院津贴。
如果被保人60周岁以后,住院时间超过5天,那么保险公司每日给付0.1%基本保额作为住院津贴。
每日住院津贴额最高不能超过30%基本保额,而且同一个保单年度内,每次住院最高赔付90天。
这款产品还能提供丰富的可选责任供消费者挑选,具体有下面几种。
首先是二次癌症保障,共计2次,每次给付100%保额,针对的是癌症的新发/持续/复发/转移,间隔期有180天/3年。
然后是二次心脑血管疾病保障。
总共保10种特定心脑血管疾病,赔付120%保额,间隔期180天/1年。
此外这款产品还能附加疾病关爱金。
如果被保人60周岁前不幸患重疾、中症或者轻症,那么轻症额外赔20%,中症额外赔30%,重症额外赔80%。
和谐健康神盾七号重疾险没有捆绑身故保障,身故责任是这样约定的:18岁前返还保费,18岁后给保额。
对于那些不想要身故保障的消费者而言,就可以节省一笔钱。
最后这款产品还能附加投保人豁免,更具人性化。
以上就是和谐健康神盾七号重疾险的保障分析,不难看出,这款产品的保障还是比较给力的。
二、奶爸总结
总的来说,和谐健康神盾七号重疾险的保障还是不错的,保障全面,而且可选责任丰富,附加疾病关爱金之后,疾病赔付比例较为出色。
目前这款产品还没有上线,它的保障有可能会调整,一切以上线后的实际内容为准。
如果您想第一时间了解和谐健康神盾七号重疾险的资讯,可以关注奶爸!
想要了解更多重疾险可以看奶爸整理的最新榜单:2022年6月重疾险榜单,哪些重疾险值得买?
微信扫一扫
微信扫一扫
关注微信
客服热线
奶爸保

