今天奶爸给大家介绍的是和谐健康的神盾七号重大疾病保险(互联网专属)。
这款产品支持出生满28天-60周岁人群投保,职业限制1-4类,投保条件方面算是中规中矩。
究竟神盾七号重大疾病保险(互联网专属)保什么?有哪些优势?
奶爸来为大家解读:
|神盾七号重大疾病保险(互联网专属)保什么?
|神盾七号重大疾病保险(互联网专属)有哪些优势?
|奶爸总结
一、神盾七号重大疾病保险(互联网专属)保什么?
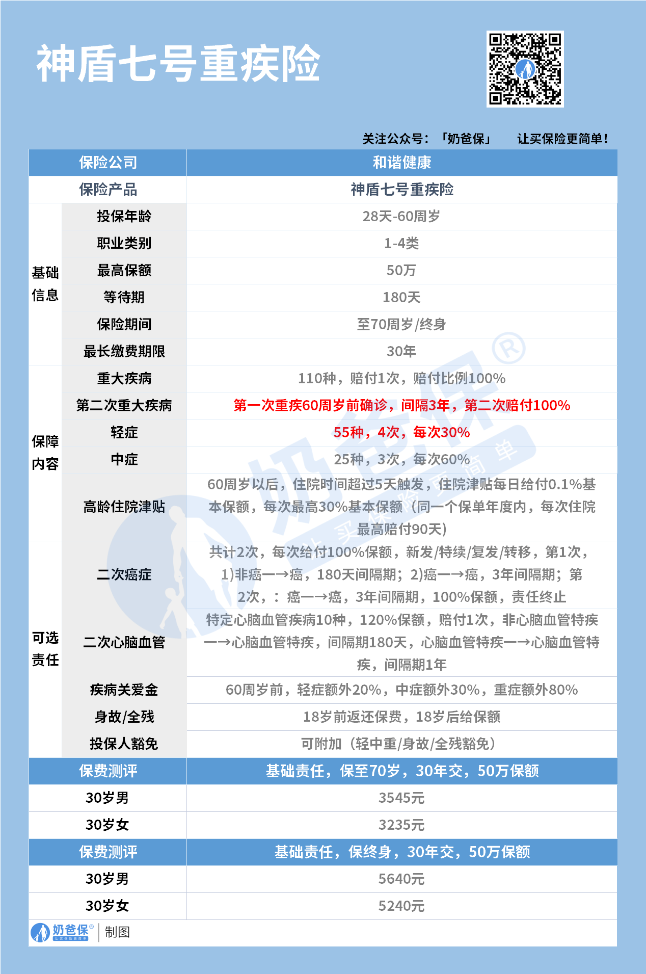
还是照老规矩,咱们先来看神盾七号重大疾病保险(互联网专属)的产品信息表。
如下图:

1、投保规则
投保条件方面,除了文章开头说的支持出生满28天-60周岁人群投保以及1-4类职业投保外,
最高保额可投保50万,还有180天的等待期,
保险期间可选保至70岁/终身,能同时提供阶段性以及终身疾病保障,满足不同人群的需求。
而最长支持30年缴费,缴费期限足够长,
可以在一定程度上减轻投保人的保费压力。
2、保障内容
保障方面,神盾七号重大疾病保险(互联网专属)基础保障依然是重疾、中症和轻症保障。
重疾保障分为首次重疾和二次重疾保障两项。
首次重疾很简单,就是赔付100%基本保额;
如果首次重疾是在60周岁前确诊,间隔三年后,第二次重疾赔付100%基本保额。
保障25种中症,不分组赔付3次,每次赔付60%基本保额;
保障55种轻症,不分组赔付4次,每次赔付30%基本保额。
此外,还提供高龄住院津贴,约定被保人60岁后,住院时间超过5天触发,住院津贴每日给付0.1%基本保额,
每次最多累计给付30%基本保额(同一保单年度内,每次住院最多连续给付90天)。
除了基础保障外,神盾七号重大疾病保险(互联网专属)还提供多项可选责任。
包括癌症二次、二次心脑血管疾病、疾病关爱金以及身故/全残保障。
二次保障好理解,就是针对癌症、心脑血管疾病进行二次赔付,保障更全面。
疾病关爱金则是针对重疾、中症和轻症额外赔付,重疾额外赔付80%基本保额,
中症额外赔付30%基本保额,轻症额外赔付20%基本保额。
至于这些可选责任到底怎么附加,感兴趣的朋友可以微信关注奶爸保公众号了解,
奶爸不在这里过多赘述。
二、神盾七号重大疾病保险(互联网专属)有哪些优势?
结合产品信息,奶爸总结出神盾七号重大疾病保险(互联网专属)有以下几点优势。
1. 重疾二次赔付
重疾二次赔付相比于单次赔付的重疾险,针对重疾可以提供更全面的保障。
搭配上可选责任的疾病关爱金保障,赔付力度更大,保障效果更明显。
2. 高龄住院津贴
奶爸发现,越来越多的重疾险开始提供高龄疾病保障,这大概是大势所趋,
毕竟当下我国已经步入老龄化社会,老年人群的需求亟需得到满足。
而神盾七号重大疾病保险(互联网专属)提供高龄住院津贴,正是老年人群需要的保障。
3. 可选责任丰富
神盾七号重大疾病保险(互联网专属)提供多项可选责任,
这些可选责任可以在基础保障之上,进一步提升保单的保障力度以及保障范围,
是加保的好方法。
三、奶爸总结
保障次数多、赔付比例高,还有额外的住院津贴......神盾七号真是值得咱们期待一下。
微信扫一扫
微信扫一扫
关注微信
客服热线
奶爸保

