很多人都会觉得我有了养老保险,还需要配置商业养老保险,不就显得多余吗?
事实上,商业养老保险也是我国三大养老体系之一,而且商业养老保险在其中占据着很大的比例。
那么有些人又要问了,最划算的商业养老保险有哪些?我们应该怎么投保?
在业内摸爬滚打几十年,今天奶爸就掏空家底给你们一个最划算的商业养老保险投保指南。
|最划算的商业养老保险有哪些?
|我们应该怎么投保?
|奶爸总结
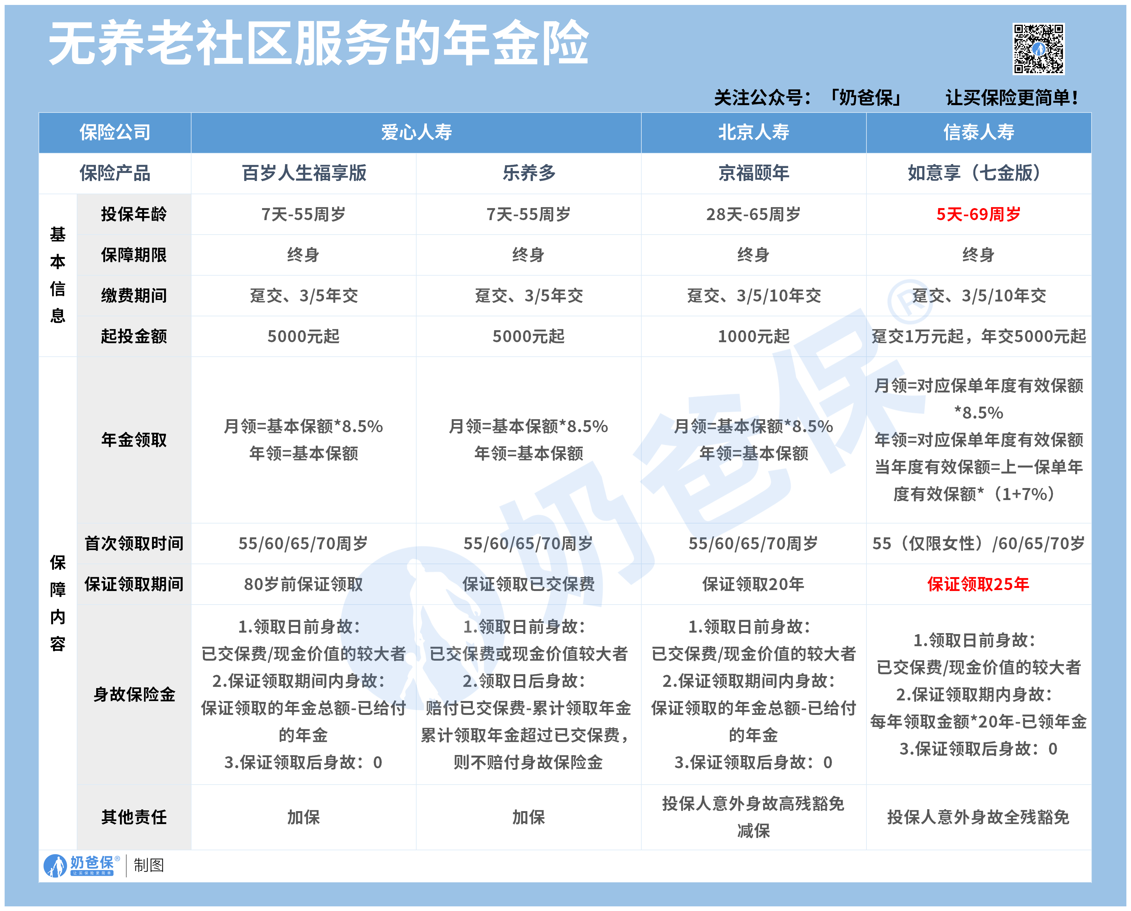
一、最划算的商业养老保险有哪些?
如果要说划算的话,现在市面上的商业养老保险都挺划算的,都属于固定收益的产品,
当然收益也在合理的范围内,如果你想要低风险高回报的那就可能会失望了。
同时商业养老保险不同于我们的常规投资理财方式中的股票、基金,这些投资方式回报高,但也存在着较高的风险,而商业养老保险则更加稳定。
我国当下的商业养老保险主要有年金险和增额终身寿险,不管是哪种类型的产品,在我们购买之初就能明显地看到它的收益情况。
换句话说,年金险和增额终身寿险的收益是白纸黑字写在纸上的,如年金险,我们能知道自己什么时候领钱,要交多少钱,最终能获得多少养老金。
而增额终身寿险则更加简单,在投保界面就能看到自己的现金价值,不同的投保方案现金价值的增长趋势也不同。
这两类险种作为商业养老保险,都能锁定收益,投保人知道自己能拿到多少钱,如何投保最划算,就要根据投保人的实际情况选择了。
所谓年金险就是我们在保险公司买了一份年金险,然后按照一定的期限缴费,达到约定的时间后就能开始领取养老年金,活多久领取多久。
现在市面上的年金险有纯年金险,或者是可以附加万能账户的年金险产品,这两这类最大的区别就是收益,
所谓万能账户就是年金险产品上可以选择附加一个账户,把不想领取的年金转到账户里继续增值,这个账户是有保底利率的。
另外一个就是增额终身寿险,其本质是寿险,但是保额会按照指定的增额比例进行复利增值,
保额会长大,伴随着保额的长大,现金价值当然也会增长,持有时间越长现金价值越高。
最后可以通过增额终身寿险的减保规则,提取部分现金价值进行其他活动,用于孩子的教育金或者作为未来养老,都是可以的。
对比之下,增额终身寿险的灵活性要比年金险更强,年金险则胜在领取时间上,与生命等长。
而增额终身寿险前期的现金价值不高,过早减保也容易出现亏损的情况,最好是等产品实现回本之后再行考虑。
至于如何投保最划算,还是要根据投保人或者被保人的实际需求选择,投保多少保额,多少年缴费,什么时候领取年金等等因素都会影响。
终身寿险和年金险有何区别?增额终身寿险和年金险哪个好?
https://weixin.qq.naibabao.com/cms/show-16154.html
二、我们该如何选择商业养老保险?
和大家聊完了最划算的商业养老保险都有哪些,接下来教大家如何选择和合适的年金险和增额终身寿险。

我们先通过几款具体的年金险产品来进行分析,该如何投保。
当下的年金险都有用一个投保年龄和投保门槛,投保年龄宽松得更多人能参与投保,投保门槛低的更友好。
如果前期预算不够,可以选择投保门槛低的产品,后续再进行加保即可,不过要看产品是否支持加保。
同时年金的领取是关键,领取时间可能一致,但有的产品支持保证领取,在保证领取期间身故也能一次性获得剩余的年金。

接下来看看增额终身寿险应该如何选择,相对来说会比年金险更加简单些。
增额终身寿险的保障内容比较单一,有的是纯身故保障,有的会增加一些交通意外保障等,这都不是关注的重点。
我们首先关注它的增额比例,再看看产品的总体收益表现,也就是现金价值的增长趋势。
有的增额终身寿险前期现金价值增长缓慢,后期则增长迅速,这种产品回本速度慢,适合长期持有。
当然也有的产品现金价值增长快,那么回本速度也快,能在短时间内实现回本。
至于投保规则,当然也不能忽视,毕竟这也是门槛之一。
以上就是商业养老保险的选择要点了,如果有什么疑问欢迎微信搜索奶爸保找奶爸咨询。
2023年理财险榜单,哪些年金险和增额终身寿险值得买?
https://weixin.qq.naibabao.com/cms/show-13098.html
三、奶爸总结
虽然我们有社保,社保中也有养老保险,我国目前的养老保险虽然覆盖面很广,但水平较低,很难满足更高质量的养老需求。
同时随着人口老龄化的加剧,养老金的消耗也在增加,如果想要追求高质量的晚年生活,势必就需要更多的养老金,这时候商业养老保险的作用就显现了。
想要了解更多理财险可以看奶爸整理的最新榜单:2022年7月理财险榜单,理财型保险有哪些产品值得买?
增额终身寿险奶爸按照是否能附加万能账户,分为:可附加万能账户和不可附加万能账户的增额终身寿险。
看看能附加的增额终身寿险产品:

1、增多多3号(泰山版)
投保门槛低:投保年龄范围广,支持1-6类高风险人群投保;健康告知比较宽松,支持智能核保,年交1000元起投
3/5年缴费保单利益较高:30岁男性,年交10万,60岁时IRR能超过3.46%,越往后,IRR无限接近3.49%
可附加万能账户:金多多万能账户保底利率有3%,最新结算利率是4.7%,处于业内较高水平
【总结】
投保门槛低、保单利益可观
【适合人群】
适合预算充足,看中万能账户的人。
再来看看不可附加万能账户的增额终身寿险:

1、金满意足3号
保单利益近3.48%:30岁男性年交10万,交10年,不管哪个缴费方式,IRR都非常接近,直逼3.48%
支持加减保:加保规则非常宽松,且都可以通过官微直接操作
首创双被保人:同一份保单可以有两个被保人,如果后面计划有变,可以增加/减少被保人
投保人设计多样:支持第二投保人、更换投保人和隔代投保
可对接养老社区:服务再升级,满足一定保费,可以对接养老社区,提高养老品质
【总结】
加减保灵活方便,保全规则全面
【适用人群】
夫妻/两个孩子同时投保,追求保单灵活的用户
2、弘运连连
封闭期超短:30岁男性,年交10万,趸交、3年交只要3年,5年交也仅需5年即可;30岁男性年交10万交,交3年,80岁时IRR达3.36%
健康告知仅1条:不问询结节、三高和高风险运动等
保单权益丰富:支持加减保,规则相对宽松;提供专业信托服务管理资产;额外保障航空意外,给身故/全残保障加码
【总结】
早期现价增长速度非常快,保单资金使用较灵活。
【适用人群】
想要更快、更灵活地支配保单资金的人,或者是身体亚健康人群。
3、鑫享福
趸交/3年交IRR不错:比如,30岁男性,年交10万,交3年,最高IRR无线接近3.48%,不过趸交压力较大,3年交适合大部分人
长缴现价增长速度快:比如10/15/20年交,封闭期一般在11-13年,缴费期内现价就能超过已交保费
保单权益丰富:支持加减保,规则相对宽松;额外保障航空意外,给身故/全残保障加码
【总结】
综合表现都非常不错的新品
【适用人群】
追求较高保单利益,有长期财富规划人
4、鑫相伴(尊享版)
减保宽松:保单生效后即可减保,每年减保不超过基本保额的20%,无次数和年限限制
可对接高端社区:达到一定保费,可以入住太保高端养老社区,且免交养老社区入住押金
有第二投保人:避免保单成为遗产、减少纠纷,有效进行定向传承
【总结】
大保险公司出品,且利益表现不错的,30岁男性,年交10万,交3年,80岁时IRR超3.4%
【适用人群】
看中大品牌、追求养老品质的人
5、康乾3号瑞祥人生
封闭期短:30岁男性,年交10万,趸交封闭期是4年,3/5年交则是6年,早期现价增长速度快
保单利益市场罕见:趸交IRR最高可达3.499%,无限接近预定利率3.5%;3或5年交IRR也不错,5年交在后期IRR也能突破3.49%
投保门槛低:2000元起投,70岁以内人群都能买
【总结】
投保门槛低、长期保单利益高,减保写进合同。
【适用人群】
追求高保单利益、有中长期财富规划的人群。
如果你想了解更多保险理财产品,戳这里:2023年理财险榜单,哪些年金险和增额终身寿险值得买?
微信扫一扫
微信扫一扫
关注微信
客服热线
奶爸保

