超级玛丽重疾险多倍版Max是三峡人寿推出的一款分组多次赔付终身重疾险产品,很多人可能会觉得这个名字很熟悉,因为之前信泰超级玛丽3号Max重疾险奶爸经常提起。
而超级玛丽重疾险多倍版Max不管是承保公司还是赔付次数都跟之前的产品不一样。
不过这也不是一款新产品,超级玛丽重疾险多倍版Max也叫三峡福倍倍保,说到这个名字估计大家比较熟悉。
奶爸都有点怀疑这款产品是为了蹭网红重疾险超级玛丽3号Max的热度而改名字。
不过这不重要,重要的是看看这款多次赔付的产品怎么样,是否值得买?
接下来我们一起从四个方面解析这款产品:
|超级玛丽重疾险多倍版Max怎么样
|超级玛丽重疾险多倍版Max对高发疾病的覆盖全面吗
|超级玛丽重疾险多倍版Max值得买吗
|奶爸总结
超级玛丽重疾险多倍版Max怎么样
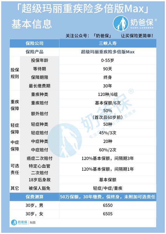
我们先来回顾一下这款产品的基本内容:

(点击查看大图)
1. 投保规则
(1)投保年龄:0-55岁
跟主流重疾险的投保年龄基本一致,并没有很大差别。
(2)保障期限:终身
保障期限选择比较单一,只能选择终身,不过奶爸之前也说过,这可能是主流重疾险接下来的一大趋势。
如果考虑保费预算,想要选择定期产品,可以看这里:《达尔文3号暴涨50%,还有哪些定期重疾险可以选》
(3)最长缴费期限:30年
这款产品的最长缴费期限可以选择30年,这个时间比较长,可以充分发挥保险杠杆作用,减轻投保人的经济负担。
(4)等待期:90天
相比起等待期是180天的产品,这款产品等待期在同类产品中算是比较短的,这在一定程度上延长了保障期限,对被保险人有利。
2.基本保障
这款产品包含重疾,中症和轻症保障,这几项保障都是多次赔付的。
(1)重疾保障
超级玛丽重疾险多倍版Max保障120种重疾,分6组,确诊重疾,符合条件赔付基本保额,不过在60岁前且是首次确诊,可以额外赔付50%,总共是150%。
比如A先生投保超级玛丽重疾险多倍版Max选择50万保额,在60岁前首次确诊重疾,符合条件可以一次性获得75万赔偿金,当然额外赔付只有一次,后面都是赔付基本保额。
(2)中轻症保障
这款产品中轻症也是多次赔付的,不过跟重疾不一样的是,中轻症是多次不分组赔付,其中中症赔付2次,赔付比例是60%,而轻症赔付3次,赔付比例是45%。
3.其他
这款产品可以选择癌症和特定心血管疾病二次赔付,赔付的金额为120%的基本保额。
其中癌症二次赔付的间隔期是3年,特定心血管赔付间隔期是1年。
总的来说,超级玛丽重疾险多倍版Max保障比较全面,中轻症赔付比例比较高,但是作为多次赔付的重疾险,我们应该关注它对高发疾病的覆盖情况。
接下来我们一起看看超级玛丽重疾险多倍版Max对于高发疾病的覆盖如何?
超级玛丽重疾险多倍版Max对高发疾病的覆盖全面吗
1. 高发重疾分组如何
这款产品是分组多次赔付,因此我们要关注分组是否合理。
在解决这个问题之前,我们需要弄清楚重疾分组的原理。
通俗理解就是保险公司将保障的100多种疾病按照一定的规则分为多组,一般一组只赔付一次。
这样一来,对被保险人最有利的分组就是把高发重疾分别放到不同的组里,这样可以提高获赔概率。
接下来我们看看超级玛丽重疾险多倍版Max的重疾分组情况:

(点击查看大图)
从表格中可以看出最高发的恶性肿瘤单独一组,没有跟其他高发重疾放在一起,分组比较合理。
2. 高发中轻症保障如何
下面是奶爸整理的该产品高发中轻症的保障情况:

(点击查看大图)
从中可以看出,这款产品对高发的中轻症保障一共有11种,大部分高发中轻症都有覆盖,那么这款产品值得入手吗?
超级玛丽重疾险多倍版Max值得买吗
通过基本内容分析只是认识了一款产品,想要知道超级玛丽重疾险多倍版Max性价比如何,我们可以通过同类产品对比,得出答案。
下面是我们选取比较热门的多次分组赔付和不分组的重疾险做一个简单对比测评:

(点击查看大图)
奶爸直接给出结论:
追求保障期限选择丰富:守卫者3号
这款产品保障期限可以选择保至70岁,80岁或者终身,相比起其他产品,保障计划比较多,可以更好的满足不同投保人的需求。
追求重疾首次赔付比例高:超级玛丽重疾险多倍版Max
这款产品在60岁前首次确诊重疾,符合合同要求可以赔付150%基本保额,保障力度比较充足。
追求癌症二次赔付:如意人生守护典藏版
其实表格中有好几款产品都有癌症二次赔付保障,但是这款产品赔付力度比较大,赔付比例可以达到150%。
追求少儿特疾保障:守卫者3号
这款产品带有少儿特疾保障,因此这款产品不管是成人还是小孩都适合投保。
追求医疗保障:嘉多保
这款产品附赠了光之翼.护佑天使,这个计划里面包含有一些医疗服务,比如就医绿通等。
奶爸总结
总的来说,超级玛丽重疾险多倍版Max保障比较全面,高发重疾分组比较合理,高发中轻症的覆盖也比较全面,是一款比较不错的多次赔付重疾险产品。
不过因为是多次赔付的重疾险,保费会相对高一点,如果预算有限,可以考虑单次赔付的产品,戳这里:《爆款重疾险接连停录,9月重疾险该选谁?》。
如果大家挑选保险有什么困难,可以扫码关注:奶爸保公众号 进行1对1咨询,现在关注“奶爸保”公众号,回复“官网”,还可以免费领取价值199元的保障大礼包哦,让您买保险变得更简单。
微信扫一扫
微信扫一扫
关注微信
客服热线
奶爸保

