琴童无忧2020和无忧人生2020都是横琴人寿推出的重疾险产品,这两款产品重疾最高赔付比例都可以达到160%,在同类产品中都是比较优秀的。
作为同一家公司的产品,横琴琴童无忧2020和无忧人生2020其实在保障内容方面存在很多类似的地方,比如都有癌症二次赔付,有少儿特疾保障等等。
当然也存在差别吗,比如无忧人生2020有新冠肺炎保障,而琴童无忧2020没有包含这一保障。
那么横琴琴童无忧2020和无忧人生2020谁更优秀呢?作为消费者应该怎么选择呢?
接下来奶爸将从四个方面对二者展开分析:
|横琴琴童无忧2020VS无忧人生2020
|横琴琴童无忧2020和无忧人生2020共同优势
|横琴琴童无忧2020和无忧人生2020值得买吗
|奶爸总结
一、横琴琴童无忧2020VS无忧人生2020
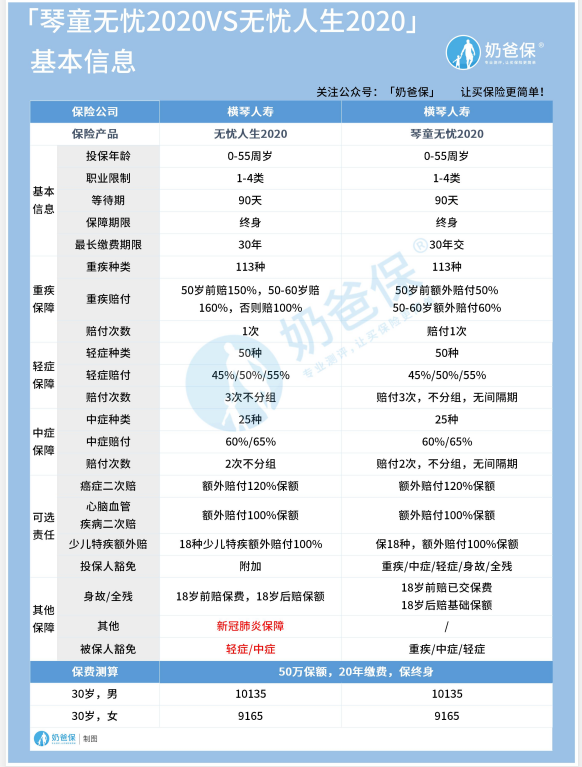
为了让大家对这两款产品有更清晰的认识,奶爸将二者整理在一张表格中,接下来我们一起看看具体内容:

从表格中可以看出,这两款产品保障内容十分相似,而且根据保费测算,在同样的条件下,它们的保费都是一样的,下面我们分析一下具体内容:
1. 投保规则
这两款产品的投保规则基本一致,具体如下:
(1)投保年龄:0-55周岁
这两款产品最高投保年龄都是到55周岁,对于年龄超过55周岁的人投保并不友好。
(2)职业限制
这两款产品都1-4类职业人群才能投保,投保职业限制相对宽松,不过高危职业依然无法投保,想要知道高危职业如何投保,不妨看看这里:《高危职业怎么买保险?需要注意什么?》。
(3)最长缴费期限:30年
横琴琴童无忧2020和无忧人生2020都有多个缴费期限可以选择,不过最长缴费期限都是30年,这个缴费期限可以最大限度发挥保险的杠杆作用,减轻投保人的经济负担。
(4)保障期限:终身
这两款产品都是提供终身保障的,近期不少公司纷纷停录定期保障计划,保终身或许就是未来重疾险的大趋势,当然市面上还有定期重疾险,想了解,看这里:《还有哪些定期重疾险可以选》。
(5)等待期:90天
主流重疾险的等待期一般都是90-180天,这两款产品的等待期期相对还是比较短的,只有90天,对被保人比较友好,因为等待期短,意味着被保人获得保障的期限比较长。
2. 保障内容
这两款产品的保障内容除了基本的重疾,中症和轻症保障还有多项可选责任。
(1)基本保障
这两款产品的基本保障内容和赔付力度是一样的。
1)重疾保障
琴童无忧2020和无忧人生2020都是保障113种重疾,50岁前赔150%,50-60岁赔160%,其他情况赔付100%基本保额。
2)中轻症保障
两者都是保障50种轻症,25种中症,其中轻症首次赔付比例是45%,中症是60%,整体赔付比例比较高。
(2)可选责任
这两款产品的可选责任都比较丰富,包括癌症二次赔付,心脑血管疾病二次赔付和少儿特疾额外赔付,投保人豁免。
(3)其他
横琴人寿的这两款产品对于身故保障的约定都是18岁前赔付已交保费,18岁后赔付基本保额。
这两款产品最大的区别在于,无忧人生2020有新冠肺炎保障,可以保障至至2020.12.31号24时,而琴童无忧2020没有这一项保障,而且对于被保人豁免,两者的规定也有差别,无忧人生规定被保人患中轻症可以豁免剩余保费,而琴童无忧2020还约定了重疾可以豁免。
3.保费
奶爸一开始就说了,这两款产品的保费是一样,根据保费测算,30岁男性投保50万保额,20年缴费,每年保费是10135元。
整体来看,琴童无忧2020和无忧人生2020都是比较优秀的产品,基础保障全面,可选责任也比较丰富。那么这两款产品具体的优势体现在哪些方面呢?
二、横琴琴童无忧2020和无忧人生2020共同优势
通过基本内容分析,奶爸也把它们之间的共同优势,做了归结,主要体现在以下几个方面:
1. 保障全面
正如奶爸前文说的,这两款产品除了基础保障,重疾,中症和轻症,还有多项可选责任,涵盖了癌症二次赔付,心脑血管疾病和少儿特疾。
这两款产品都是比较适合成人和小孩投保的,保障全面。
2. 额外赔付保额高
从赔付的比例可以看出,这两款产品都有额外赔付,比如在50岁前可以赔付150%基本保额,而在50-60岁之间确诊重疾,符合条件可以获赔160%基本保额赔付。
这两款产品的赔付力度比较大,相比起只赔付基本保额的产品,保障力度更强。
3. 有少儿特疾保障
奶爸前面说的,这两款产品的可选责任包含少儿特疾,一共保障18种少儿特疾,一旦确诊,可以获得100%额外赔付,也就是双倍赔付,如果是给孩子投保,这是不错的选择。
说了这两款产品的共同优势,那么这两款产品值得入手吗?
三、横琴琴童无忧2020和无忧人生2020值得买吗
为了给大家一个客观答案,接下里奶爸将两者跟热门终身重疾险做对比,看看二者是否足够优秀?
下面我们一起做一个终身重疾险的对比测评:

表格中一共展示了5款终身重疾险产品,这些产品该怎么选择呢?
奶爸直接给出结论:
追求重疾额外赔付比例高:超级玛丽3号max,达尔文3号
这两款产品都是在60岁前确诊合同约定的重疾,可以额外赔付80%基本保额,总共可以获得180%的赔付,赔付比例高,是目前市面上的较高水平。
想要更进一步理解这两款产品,戳这里:《超级玛丽重疾险3号max和达尔文3号选哪个?》。
追求低保费:无忧人生2020,琴童无忧2020
根据保费测算,在同等条件下,琴童无忧2020和无忧人生2020保费是表格中产品最低的,如果是30岁女性投保50万元保额,20年缴费,每年需要交9165元,比其他产品便宜近千元。
追求原位癌额外赔付:超级玛丽3号max
这款产品是上表唯一一款可选择原位癌保障的产品,还可以选择癌症二次赔付和心血管疾病二次赔付。
四、奶爸总结
整体而言,横琴琴童无忧2020和无忧人生2020都是比较优秀的,不仅基础保障全面,保障力度大,而且还有比较丰富的附加责任可以选择,想要获得重疾终身保障的小伙伴可以考虑这两款产品。
如果想要了解更多同类产品,戳这里:《榜单更新|10月最值得买的重疾险来袭!》。
奶爸保专业保险测评分析,以客观中立的态度,为用户量身定制保障方案,帮您一次选对保障,少花冤枉钱!可以关注下图“奶爸保”公众号或添加保险规划师微信:naibabao86随时咨询喔~
如果大家挑选保险有什么困难,可以扫码关注:奶爸保公众号 进行1对1咨询,现在关注“奶爸保”公众号,回复“官网”,还可以免费领取价值199元的保障大礼包哦,让您买保险变得更简单。
微信扫一扫
微信扫一扫
关注微信
客服热线
奶爸保

