信泰完美人生守护典藏版是信泰保险推出的一款多次赔付重疾险,赔付比例高,保障全面。那么信泰完美人生守护典藏版怎么样?靠谱吗?俗话说:是骡子是马,拉出来遛遛就知道,下面奶爸就来给大家讲一讲信泰完美人生守护典藏版这款产品。
│信泰完美人生守护典藏版怎么样?
│信泰完美人生守护典藏版有哪些优缺点?
│信泰完美人生守护典藏版投保常见问题
│奶爸总结
一、信泰完美人生守护典藏版怎么样
为了便于大家直观了解这款产品的保障内容,奶爸做了做了一张表,我们一起来看一看。

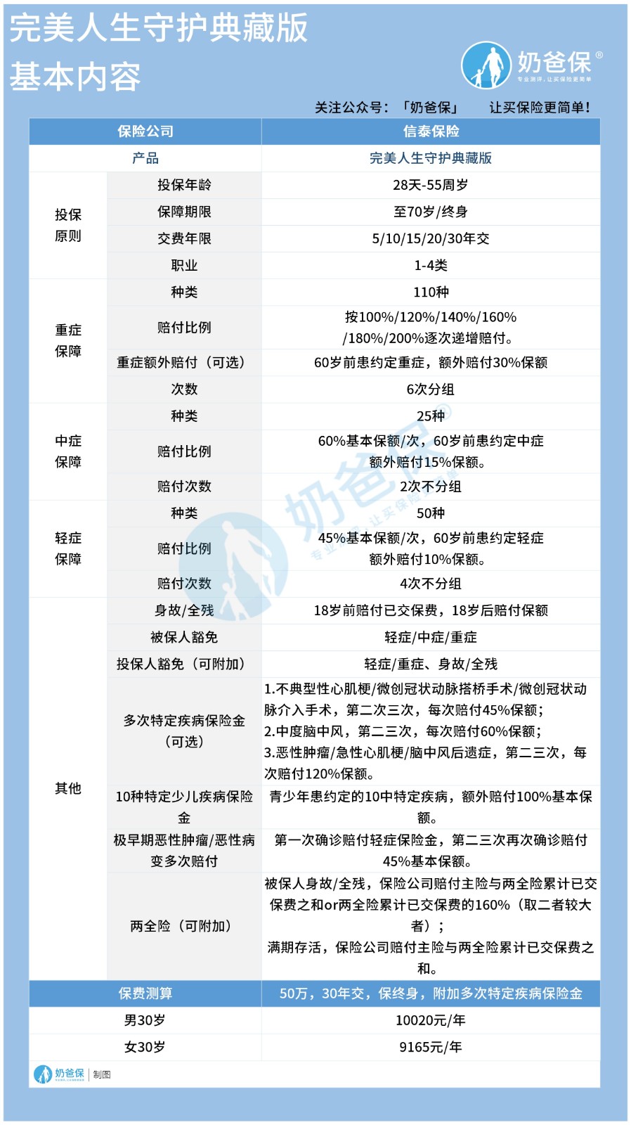
1、投保原则
信泰完美人生守护典藏版的投保年龄为28天-55周岁,职业限制为1-4类,保障期限可选保至70岁或终身,缴费期可选5年交、10年交15年交20年交或者30年交,投保灵活,可以满足消费者的不同需求。
2、基本保障内容
这款产品的基本保障内容为重疾保障+中症保障+轻症保障+可选责任。
(1)重疾保障
保障110种重疾,分组赔付6次(间隔180天),按100%、120%、140%、160%、180%、200%的比例,逐次递增赔付。
(2)中症保障
保障25种中症,不分组赔付2次,每次赔付60%基本保额,且如果被保人在60周岁前患合同约定的中症,保险公司额外赔付15%基本保额。
(3)轻症保障
保障50种轻症,不分组赔付4次,每次赔付45%基本保额,且如果被保人在60周岁前患合同约定的疾病,保险公司额外赔付10%基本保额。
(4)可选责任
重疾额外赔付可以选择不典型性心肌梗塞、微创冠状动脉搭桥手术、微创冠状动脉介入手术、中度脑中风、恶性肿瘤、急性心肌梗塞、脑中风后遗症多次确诊保险金。
1)重疾额外赔付:被保人在60周岁前患合同约定重疾,保险公司额外赔付30%基本保额(只赔一次)。
2)不典型性心肌梗塞或微创冠状动脉搭桥手术或微创冠状动脉介入手术:被保人在保险期间第一次确诊不典型性心肌梗塞或实施微创冠状动脉搭桥手术或微创冠状动脉介入手术,保险公司赔付轻症基本保额。
第二三次确诊同样疾病或实施同样手术,保险公司每次赔付45%基本保额(前后两次确诊或实施手术赔付有1年的间隔期)。
3)中度脑中风:被保人在保险期间初次确诊中度脑中风,保险公司赔付中症保险金,第二三次再次确诊该疾病,保险公司赔付60%基本保额(前后两次确诊赔付有1年间隔期)。
4)恶性肿瘤或急性心肌梗塞或脑中风后遗症:被保险人在保险期间初次确诊恶性肿瘤或急性心肌梗塞或脑中风后遗症,保险公司赔付重疾保险金,第二三次再次确诊该疾病,保险公司每次赔付120%基本保额。
3、其他保障
其他保障可以选择10种少儿特定疾病保险金+身故或全残保险金+被保人豁免+极早期恶性肿瘤或恶性病变多次赔付。
被保险人在18岁前初次罹患合同约定的10种少儿特定疾病,保险公司额外赔付100%基本保额,且该重疾分组仍然有效。

不附加两全险的话,在保险期间,被保人未满18岁身故或全残,100%赔付主险合同累计已交保费;被保人已满18岁身故或全残,能100%赔付基本保额。
若附加两全保险,被保人在保险期间身故或全残,保险公司赔付主险与两全险累计已交保费之和或是两全险累计已交保费的160%
在保险期间,被保险人确诊轻症或中症或重疾,可以豁免后续保费,合同依然生效。
二、信泰完美人生守护典藏版有哪些优缺点
1、优点
(1)重疾赔付比例高
这款产品重疾最多可以赔付6次,按比例逐次递增赔付,首次赔付100%的基本保额,第六次可赔付200%的基本保额,这个赔付比例在同类产品中也算是比较高的。
(2)有少儿特定疾病保障
这款产品对10种青少年特定疾病有保障,对青少年来说比较友好,保障也比较全面,被保人未满18岁确诊合同约定疾病,保险公司将额外赔付100%的基本保额,且重疾分组依然有限,少儿重疾保障力度很大。
(3)保障责任丰富
这款产品除了基本的重疾、轻症、中症保障外,还有被保人豁免或身故或全残等其他保障责任和多次特定疾病保险金等可选责任,保障责任是比较丰富的,能满足大部分人的疾病保障需求。
(4)轻症、中症、重疾额外赔付
被保人(60岁前)在保险期间,罹患合同约定的重疾,保险公司外赔付30%基本保额;罹患合同约定的中症,保险公司外赔付15%基本保额;罹患合同约定的轻症,保险公司外赔付10%基本保额。
额外赔付比例是比较不错的,能给被保人提供更大力度的保障。
2、缺点
(1)重疾赔付分组
这款产品虽然重疾可赔付6次,且赔付比例也比较高,但赔付要分组,即如果被保险人第一次患A组里的重疾,保险公司进行了赔付,第二次又患A组疾病,则保险公司将不会赔付,重疾分组赔付,会降低消费者的理赔概率,有点不利于消费者。
三、信泰完美人生守护典藏版投保常见问题有哪些
1、保险公司认可的医疗机构有哪些?
保险公司认可的医疗机构为中国境内(不含港、澳、台地区)合法经营的二级及以上公立医院普通部,不包括疗养院,康复中心等。
2、投保人豁免不含中症吗?
这款产品的投保人豁免责任需要另行附加,且只有投保人在保险期间患轻症或重症、身故或全残,保险公司才会豁免其保费,您说的中症不属于投保人豁免条件。
3、采用什么核保方式?
这款产品同时采用智能核保和人工核保两种核保方式,如果对自己的身体健康状况不是很了解,可通过智能核保,告知具体病种进行确认,如果有疑问,可以通过人工核保,详细描述健康状况并上传相应病历资料。
四、奶爸总结
总的来说,信泰完美人生守护典藏版保障全面,保障责任丰富,赔付比例高,还是能满足大多数人的疾病保障需求的,也算得上是一款较不错的多次赔付重疾险。
当然重疾险也不能保障到我们生活的方方面面,不同险种合理搭配才是王道,如果你还不知道保险怎么搭配,可以去看一看奶爸写的《保险配置的正确姿势》。
如果大家挑选保险有什么困难,可以扫码关注:奶爸保公众号 进行1对1咨询,现在关注“奶爸保”公众号,回复“官网”,还可以免费领取价值199元的保障大礼包哦,让您买保险变得更简单。
微信扫一扫
微信扫一扫
关注微信
客服热线
奶爸保

