相信关注重疾险的朋友,时常会被产品清单中的各种“超级玛丽”给弄迷糊。
这个公司有一款“超级玛丽”,那个公司也有一款“超级玛丽”,个别公司还不止一款“超级玛丽”。
那么多的“超级玛丽”,该怎么选啊?
奶爸这就出一期“超级玛丽”重疾险大盘点,让你不仅对各款“玛丽”心里有数。
l 各公司“超级玛丽”重疾险概况
l“超级玛丽”横向对比测评
l 奶爸总结
01七款“超级玛丽”重疾险概况
奶爸搜罗了一下市面上热销的重疾险,发现有七款不错的超级玛丽:

以上是七款超级玛丽简要的保障概况,我们接下来具体看看:
1. 信泰超级玛丽系列
信泰保险出了三款超级玛丽:
超级玛丽3号MAX、超级玛丽2号MAX、超级玛丽2020MAX
我们一起来看看它们的具体保障:

三款产品的投保规则、疾病种类、赔付次数和分组情况相同,有些保障内容则有差异:
(1)赔付比例不同
超级玛丽2020MAX:重疾61岁前赔付150%保额;中症60%、轻症45%;
超级玛丽2号MAX:重疾60岁前赔付160%保额;中、轻症赔付比例与2020MAX相同;
超级玛丽3号MAX是三款中赔付比例最高的:
60岁前,
重症赔付180%保额;
中症除了赔付60%保额外,还额外赔付1次15%保额,最高75%的保额;
轻症除了原本的45%保额,还额外赔付1次10%保额,最高55%的保额。
这个赔付比例在重疾险中相当高,当然价钱也会多几百块钱。
(2)可选责任不同
超级玛丽3号MAX和2号MAX都是二次恶性肿瘤和二次心脑血管特疾额外赔付保障,
心脑血管特疾包含“急性心肌梗塞、冠状动脉搭桥术、脑中风后遗症”。
但3号MAX赔付比例是150%,2号MAX是120%;
而超级玛丽2020MAX则是包含恶性肿瘤、心血管疾病的特定重大疾病额外保险金,赔付比例为120%。
但心血管特疾则只有急性心机梗塞和冠状动脉搭桥术。
(3)身故保障不同
三款超级玛丽中,只有2020MAX没有身故保障,保障就没有2号MAX和3号MAX全面。
相应地,它的保费也低一些。
(4)保费不同
作为赔付比例最高、保障最全的超级玛丽3号MAX,其价格也是这三款中最高的。
以男性30岁投保为例,投保50万,30年缴费,不附加身故责任的情况下:
3号MAX年交5855元,2号MAX年交5515元,
其实也就相差300左右。
预算充足的朋友还是建议投保3号MAX。
总体来看,信泰超级玛丽3号MAX可以说是超级玛丽2号MAX和2020MAX的升级版,
无论是保障内容还是保费,都有不同程度的提高。
全面的保障、高额的赔付,信泰的超级玛丽系列性价比很不错。
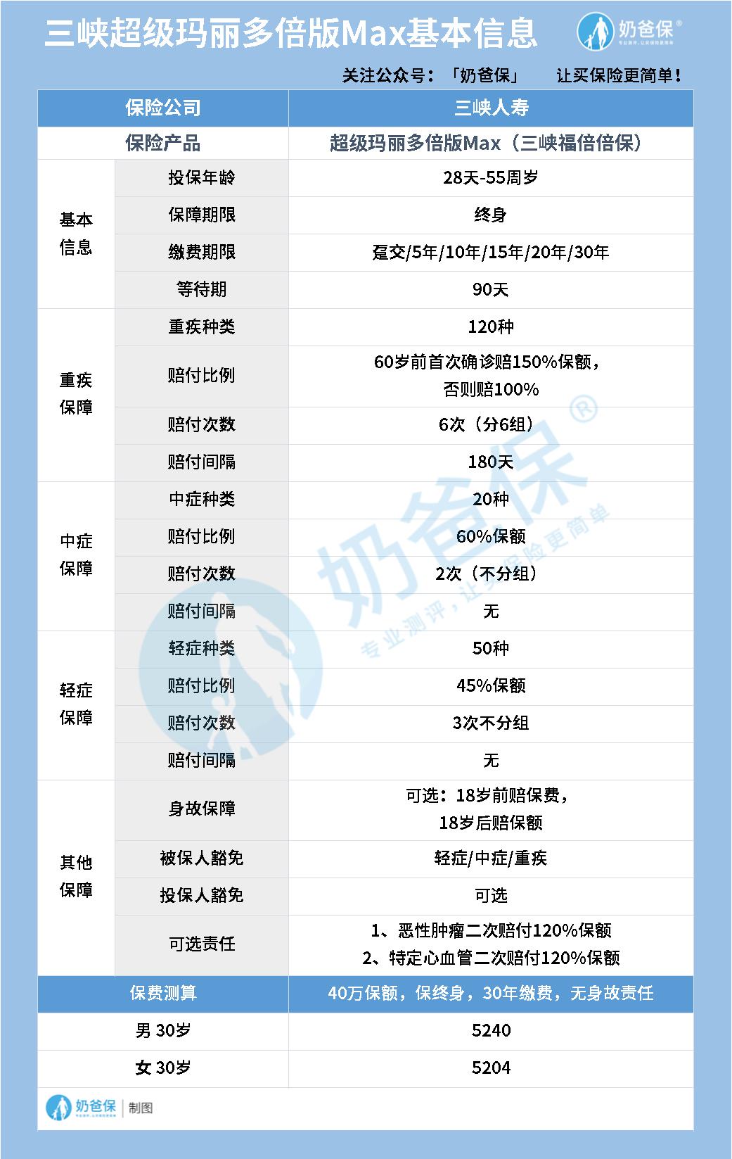
2. 三峡人寿超级玛丽多倍版Max
三峡超级玛丽多倍版Max重疾险,大家可能对它的另一个名字更熟悉:三峡福倍倍保。
我们一起来看下三峡这款超级玛丽重疾险的保障内容如何:

作为一款多次赔付型的重疾险,三峡超级玛丽多倍版Max的保障比较全。
我们具体来说说它的特点:
(1)赔付比例高
重疾60岁前首次确诊,赔付150%的保额,中症60%,轻症45%。
赔付力度表现突出。
常规的重疾险产品,重疾赔付比例一般是100%,轻症和中症赔付比例大概在25% ~ 30%。
(2)投保灵活
可选的条款比较多,不捆绑身故责任,消费者选择多。
还有比较实用的额外赔付责任可选:二次恶性肿瘤和二次心脑血管。
(3)核保较宽松
有脂肪肝或乙肝大小三阳,符合条件也可以加费承保。
(4)恶性肿瘤未单独分组
女性疾病侵蚀性葡萄胎跟恶性肿瘤分到了一组。
这样的分组虽然有点遗憾,但其实影响不会很大,毕竟侵蚀性葡萄胎并不高发,也不难治愈。
(5)年龄对投保方案有影响
40岁以下最高保额40万,最长缴费期30年。
41-50岁的最高保额只有25万,且41-45岁最长缴费期为20年,46-50岁为15年;
51岁以上,保额最高只有5万,最长缴费期是10年。
40岁以下投保没有影响,40岁以上的消费者介意的话可以综合考虑。
总体来讲,三峡的这款超级玛丽保障内容还是很好的,40岁以下的消费者可以考虑入手。
3. 光大永明超级玛丽旗舰版Plus
光大永明超级玛丽旗舰版Plus,又叫光大永明可爱多,
作为一款单次赔付的重疾险,它的保障也很全:

它的特别之处有:
(1)带有重疾额外赔付
40岁前投保且前15年首次确诊重疾,最高赔付135%,相当于加大了重大责任期的重疾保障力度,赔付比例也不低。
(2)可选责任实用
恶性肿瘤、特定恶性肿瘤和心血管这些高发的重疾有可选的额外赔付责任,且额外赔付比例不低,是比较实用的可选责任。
(3)等待期较短
这款产品的等待期只有90天,而大部分重疾险的等待期有180天。
这也一定程度上延长了它的保障期限。
总的来讲,光大永明超级玛丽的保障责任该有的都有,性价比还算不错,考虑投保的朋友可以咨询我们的规划师。
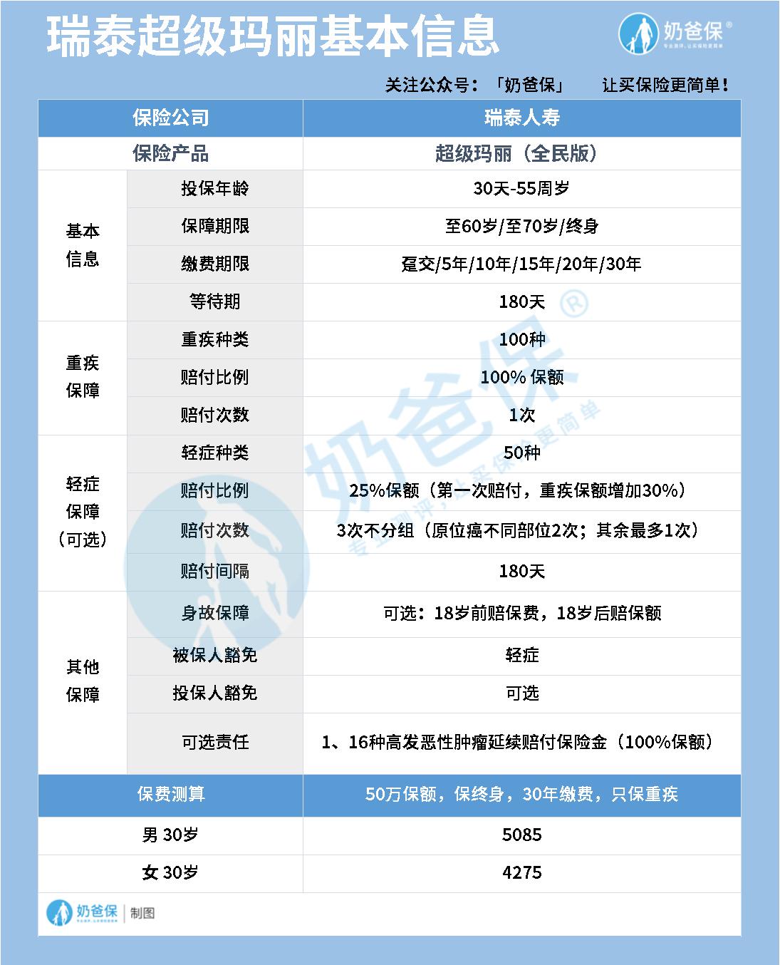
4. 瑞泰超级玛丽(全民版)

这是一款目前市面上已经很少见的纯重疾险,我们一起来看看它的特点:
(1)保障期限、缴费期限选择多,投保灵活
(2)保障期限可选保至60岁/70岁或终身;
缴费期限可选5年、10年、15年、20年和30年。
投保人可灵活选择,提高保障杠杆。
(3)恶性肿瘤保障全面
得了恶性肿瘤,除了重疾保障,还有可选的16种高发恶性肿瘤延续赔付100%。
除此之外,轻症保障一般赔过某项疾病就不再赔付,但瑞泰超级玛丽的原位癌可以赔付2次。
(4)轻症赔付可增加重疾保额
这个保障条款比较创新,轻症第一次赔付后,重疾的保额增加30%。
某种程度上算是变相增加保额,但如果轻症不出险的话,保额还是原来的100%。
前文说过这是款纯重疾险,可以选择只保重疾,不附加任何可选责任。
这个方案对应的保费很便宜,适合那些当前预算不高,先买一份纯重疾险过渡的朋友。
5. 和泰超级玛丽2020pro
和泰的超级玛丽也是一款单次赔付型重疾险,跟光大永明的超级玛丽比较相似:

它的特点包括:
(1)赔付比例高
在40岁前投保且前15年首次罹患重疾的话,赔付比例高达150%。
中、轻症实行赔付比例递进,中症最高60%保额,轻症最高55%保额。
虽然很多人都不一定能达到高比例的中、轻症赔付,但首次的赔付比例也不算低。
(2)保费较低
男性30岁投保50万,30年缴,保终身,包含身故责任,保障内容又比较全,一年才交7705,不到8千。
对比同等条件下要8千多的产品,这款产品算便宜的。
(3)可选恶性肿瘤保障
可选责任中有一项“恶性肿瘤额外保险金提前给付”,是跟第一项可选责任搭配使用。
其实是缩短了恶性肿瘤3年后转移额外赔付的条件,只要首次确诊癌症1年之后,发生恶性肿瘤转移的话,就将恶性肿瘤额外保险金提前赔付30%保额;
如果3年后依然复发或持续,再赔付90%
还有一项可选特定良性肿瘤切除手术保险金,对恶性肿瘤的保障可以说非常全面了。
这两条可选责任在重疾险产品中比较创新,关注恶性肿瘤的朋友,可以考虑附加。
02“超级玛丽”横向对比测评
上面盘点了那么多款“超级玛丽”中,哪一款能从中脱颖而出呢?我们一起来看看:

信泰超级玛丽3号MAX:赔付比例高
重症最高180%,中症最高75%,轻症最高55%;
赔付比例是这几款中最高的。
当然信泰的另外两款超级玛丽,和泰超级玛丽和三峡超级玛丽,赔付比例也不低。
三峡超级玛丽多倍版MAX:赔付次数多
赔付次数当然是作为多次赔付型的三峡超级玛丽多。
多次赔付对比单次赔付,好处就在于第一次重疾出险后,之后患上其他重疾依然可以得到保障;
而且单次赔付的重疾险理赔结束后,之后再买重疾险,投保时会困难很多,
对于还未到重疾高发年龄的消费者来说,其实是有点吃亏的。
不过一生患上两次重疾的概率也不大,大家也不用太担心。
瑞泰超级玛丽:投保灵活
瑞泰超级玛丽是一款除了重疾保障,其余保障责任都是可选的产品,这在市场上是比较少见的。
它不仅身故责任可选,而且保障期限也能选择保定期还是终身。
这样不仅给予消费者更多的投保选择,也有利于预算有限的朋友选择。
和泰超级玛丽2020pro、超级玛丽2020MAX:保费最低
以30岁男性,投保50万,保至终身,分30年缴费为例,
含身故责任:和泰超级玛丽2020pro的保费最低,7705/6835;
无身故责任:信泰超级玛丽2020MAX保费最低,5460/5100。
重疾险主要的价格差异就在身故责任和保障期限。
身故责任能加就加上,这样能得到更高的保额和更全的保障。
对于保障期限,定期的重疾险性价比确实很高,但定期至60、70岁,并没有完全覆盖到重疾高发的年龄段。
所以奶爸建议,有条件的,最好选择保终身,定期重疾险更适合做过渡期的保障。
03奶爸总结
总的来说,这期盘点的超级玛丽重疾险,大部分的保障内容都挺全面,
同等投保条件下,价格相差也不算太远,是重疾险中性价比较优的产品。
只是每款产品都有其各自的特点,无论是优点还是缺点,挑产品最重要的是符合自己的实际需求。
如果大家挑选保险有什么困难,可以扫码关注:奶爸保公众号 进行1对1咨询,现在关注“奶爸保”公众号,回复“官网”,还可以免费领取价值199元的保障大礼包哦,让您买保险变得更简单。
微信扫一扫
微信扫一扫
关注微信
客服热线
奶爸保

