信泰完美人生守护典藏版是信泰保险推出的一款多次赔付重疾险产品。
它赔付比例比较高,重疾最高可赔200%保额,保障责任很丰富,保障范围比较广,可以给被保人全面的疾病保障。
信泰完美人生守护典藏版宣传口号听着很不错,那么它到底怎么样呢?保障好吗?和如意甘霖臻藏版对比如何?
为了解答大家心中的疑惑,下面奶爸就来给大家科普一下这方面的知识。
│信泰完美人生守护典藏版好不好?
│和如意甘霖臻藏版对比如何?
│奶爸总结
一.信泰完美人生守护典藏版好不好
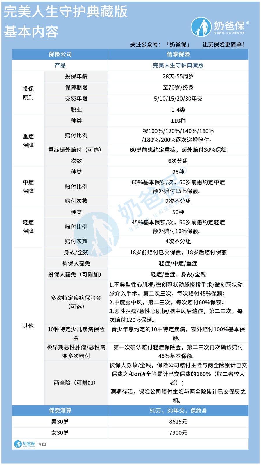
要知道一款保险产品的保障好不好,需要从它的保障内容着手,为了让大家直观了解信泰完美人生守护典藏版的保障内容,奶爸特意做了一张表,我们一起来看。

1.投保原则
投保年龄:这款产品的投保年龄为28天-55周岁,投保年龄范围不算特别广,但也能覆盖大部分人群,和同类产品差不多。
保障期限:保障期限只有两个选项,分别为保至70岁or终身。
缴费期限:缴费期限选择比较多,可选5/10/15/20/30年交,消费者可根据自身需求合理选择。
投保职业:这款产品投保职业限制为1-4类,职业限制不算严格,部分有一定危险系数的职业也在其承保范围内。
2.基本保障内容
重疾保障:保障110种重疾,分组赔付6次,按100%/120%/140%/160%/180%/200%的比例,逐次递增赔付。
还可选60岁前患合同约定重疾,额外赔付30%保额保障责任,增强重疾保障力度。
中症保障:保障25种中症,不分组赔付2次,每次赔付60%基本保额,且60岁前患合同约定中症,额外赔付15%基本保额。
轻症:保障50种轻症,不分组赔付4次,每次赔付45%基本保额,且60岁前患合同约定轻症,额外赔付10%基本保额。
3.其他保障
这款产品的其他保障包括身故/全残、被保人豁免、特定少儿保险金和极早期恶性肿瘤/恶性病变多次赔付。
身故/全残:被保人在保险期间身故/全残,未满18岁赔付累计已交保费,已满18岁赔付基本保额。
被保人豁免:被保人在保险期间患合同轻/中/重症,保险公司豁免其后续保费,且保单依旧生效。
特定少儿疾病保险金:青少年患合同约定的特定少儿疾病,保险公司除赔付重大疾病保险金外,还额外赔付100%基本保额特定少儿疾病保险金。
极早期恶性肿瘤/恶性病变多次赔付:被保人在保险期间第一次确诊合同约定极早期恶性肿瘤/恶性病变,保险公司赔付轻症保险金,第二、三次再次确诊相同疾病,保险公司赔付45%基本保额。
4.可选责任
这款产品的可选责任包含投保人豁免+多次特定疾病保险金+两全险+重疾额外赔付。
投保人豁免:投保人在保险期间患合同约定轻症/重疾or身故/全残,保险公司豁免其后续保费,且保单依旧生效。
多次特定疾病保险金:不典型性心肌梗/微创冠状动脉搭桥手术/微创冠状动脉介入手术,第二次三次,每次赔付45%保额。
中度脑中风,第二三次,每次赔付60%保额;恶性肿瘤/急性心肌梗/脑中风后遗症,第二三次,每次赔付120%保额。
两全险:被保人身故/全残,保险公司赔付主险与两全险累计已交保费之和or两全险累计已交保费的160%(取二者较大者)。
满期存活,保险公司赔付主险与两全险累计已交保费之和。
重疾额外赔付:被保人在60岁前患合同约定重疾,额外赔付30%基本保额。
以上就是这款产品的保障内容,从中我们可以看出,这款产品的保障责任很丰富,保障范围比较广,不仅有基本的重疾/中症/轻症保障,还有被保人豁免、身故/全残等保障责任,此外还可选极早期恶性肿瘤多次赔付等保障责任。
总的来说,这款产品赔付比例比较高,赔付次数多,保障全面,是一款较不错的多次赔付重疾险。
二.和如意甘霖臻藏版对比如何
上面奶爸给大家介绍了信泰完美人生守护典藏版的保障内容,也给大家分析了它的特点,下面我们再来看看它与同类产品信泰如意甘霖臻藏版对比如何?有什么优势?
奶爸还是照老规矩,做了一张保障内容对比表,我们一起来看。

从表中可以看到,这两款产品保障内容不同的地方还是挺多的,下面奶爸为大家细致讲解一下。
1.重疾保障内容不同
完美人生守护典藏版针对重疾分组赔付6次,最高可赔付200%基本保额,而如意甘霖臻藏版针对重疾赔付1次,60岁前赔付170%基本保额,否则赔付100%基本保额。
可以看出完美人生守护典藏版针对重疾的保障更全面,更有优势。
2.中症保障不同
完美人生守护典藏版针对中症不分组赔付2次,每次赔付60%基本保额,且60岁前患合同约定中症,额外赔付15%基本保额。
而如意甘霖臻藏版针对中症不分组赔付2次,每次赔付65%基本保额,在中症保障上,完美人生守护典藏版有额外赔付,赔付比例更高,更具优势。
3.轻症保障不同
完美人生守护典藏版针对轻症不分组赔付4次,每次赔付45%基本保额,且60岁前患合同约定轻症,额外赔付10%基本保额。
而如意甘霖臻藏版针对轻症不分组赔付3次,每次赔付50%基本保额,且针对原位癌可额外赔付50%基本保额一次。
在轻症保障上完美人生有60岁前额外赔付约定,如意甘霖有原位癌额外赔付,此处二者保障力度差不多,只是保障侧重点不同,不分伯仲。
4.其他保障不同
如意甘霖臻藏版在其他保障上相较于完美人生守护典藏版少了少儿特定疾病保险金保障责任,在少儿重疾保障上力度不够大,此处稍显逊色。
5.可选责任不同
如意甘霖臻藏版身故/全残保障责任为可选责任,而完美人生守护典藏版自带身故/全残保障,且完美人生守护典藏版可选责任更丰富。
以上就是奶爸分析的这两款产品的不同,可以看到,完美人生守护典藏版的保障责任更丰富,保障更全面,保障力度更大,优势还是比较明显的。
但奶爸要提醒的是,这种没有结合消费者特定需求较为单纯的对比分析,是不能直接评判出产品好与坏的,因为只有能满足消费者需求的保险,才是好的保险,不能纸上谈兵。
三.奶爸总结
总的来说,通过对完美人生守护典藏版的保障内容和同如意甘霖臻藏版对比分析之后,我们能发现,这款产品有赔付比例高,保障全面的优点,能满足大多消费者的重疾保障需求的,有兴趣的消费者可以合理选择投保。
如果大家挑选保险有什么困难,可以扫码关注:奶爸保公众号 进行1对1咨询,现在关注“奶爸保”公众号,回复“官网”,还可以免费领取价值199元的保障大礼包哦,让您买保险变得更简单。
微信扫一扫
微信扫一扫
关注微信
客服热线
奶爸保

