好医保长期医疗20年版是一款保证20年续保的医疗险,一般在保证续保时间上下功夫,会让人觉得这款产品的稳定性比较好,起码短时间内不用担心被拒保。
不过好医保长期医疗20年版和其它百万医疗险不同,它没有重疾医疗的保障,相反把侧重点放在特定药品费用保障上,全国供药,新药、医院没有的癌症药都能报销,减轻买药的经济压力。
这么一看,保障好像挺不错,但是投保好医保长期医疗20年版需要注意什么才不会掉坑吗?
今天奶爸就从健康告知和投保问题入手,为大家排坑,防止不必要的纠纷产生。
|好医保长期医疗20年版要注意什么?
|好医保长期医疗20年版怎么样?
|奶爸小结
一、好医保长期医疗20年版要注意什么?
配置百万医疗险有几大问题需要注意,其中之一就是健康告知。
奶爸从条款中截取了好医保长期医疗20年版的健康告知内容给大家分析一下:
1、询问就医和保险情况

来源:条款
很多保险产品的健康告知都会询问被保人近几年的就医情况,目的是了解被保人有没患上比较严重的疾病。
这里可能有人觉得反正保险公司不会调查,隐瞒实情也无所谓,但是以后出险申请理赔,保险公司可就会认真调查了。所以别抱着侥幸心理应付健康告知,要如实回答。
详情请看:《健康告知重要吗?健康告知怎么核实呢?》
好医保长期医疗20年版会询问被保人近两年来是否因为疾病、手术等需要服药超过30天;而且还会问到其它保险公司的投保情况,比如有没被拒保、加费承保等。
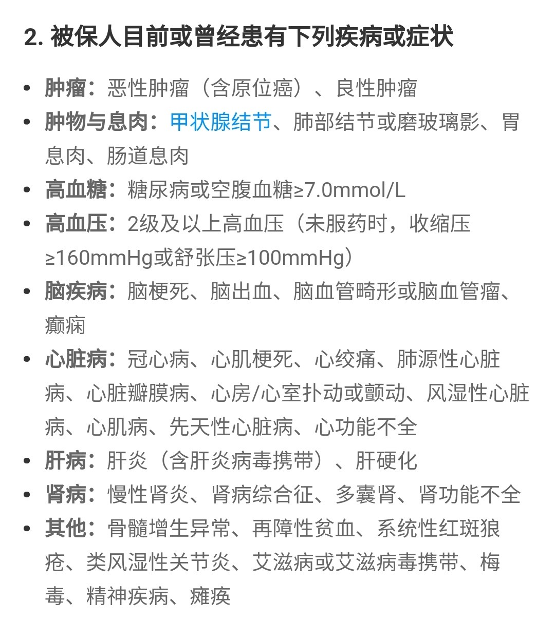
2、疾病询问

来源:条款
这一条健康告知询问的内容就比较直接,列出的疾病曾经或现在患有,那么对不起,将要被拒保。
好医保长期医疗20年版的疾病问询分为几大类,每一类又会衍生出有关联的疾病,比如心脏病栏目列出了冠心病、心绞痛和心肌梗塞等疾病。
值得注意的是,肿物与息肉栏目里包含了甲状腺结节,这一疾病比较高发,如有患上可能就会被拒保了,所以奶爸一直提醒大家,趁年轻身体健康尽早投保。
3、职业范围

来源:条款
设置职业限制是为了剔除一些从事高风险工作人群,毕竟这类人出险几率比一般人高,保险公司需要控制理赔率。
好医保长期医疗20年版有规定,矿工、采石工、爆破工等危险职业人群不能投保,不过如果后续转行,也是可以投保的。
除了有约定哪些人不能投保,还给出我们哪些情况能够正常投保,详情如下:

来源:条款
正在怀孕的女性、患有急性支气管炎、皮炎等都可以正常投保。
如果你不知道自己的情况是否能投保,可以微信搜一搜关注“奶爸保”公众号咨询哦!
了解完健康告知,接下来我们看看有哪些常见的投保问题需要我们注意:
1、费率可调是随意调吗?
不是的,触发费率调整还需要一定的条件:

来源:条款
如果上一年度的理赔率超过85%,或者超过(行业平均理赔率—10%)时,保险公司可以调整费率。
不过调整的频度和上限也是有限制,其中费率调整时间需要产品上市后满3年才可以调整,每次调整费率不能超过30%。
所以不能担心费率会乱调。
2、续保需要审核吗?

来源:条款
因为是保证续保20年,所以在保证续保期间内,无需审核即可续保到下一年年度。
如果保证续保期间届满时,被保人需要通过审核,才能再次进入下一个保证续保期限。
如果保障续保期间届满后产品停录,不再接受续保,但可以以免审核方式投保同公司的其它医疗产品!
二、好医保长期医疗20年版怎么样?
分析完以上的投保注意事项,接下来我们看看保障内容。

基本内容
1、特定药品费用也有保障
好医保长期医疗20年版加入特定药品费用保障,保额有200万,与医疗费用共享400万,报销90%,定期更新新药,减轻购药压力。
2、共享免赔额
虽然一般医疗、特定药品费用和质子重离子都有1万免赔额约定,但这1万是共享的,也就是其中一项或者几项累计超过1万元,就能获得报销。
3、保证20年续保
市场上少见的保证20年续保的医疗险产品,被保人在这20年内不用担心续保问题,安心享受保障。
详细的保障内容分析可以点击查询:《好医保长期医疗20年版值得买吗?》
三、奶爸小结
好医保长期医疗20年版在投保时一定要注意健康告知,如实回答才能避免后续理赔产生纠纷。
而且不用担心费率乱调问题,目前产品上市未满3年,不会进行调整,消费者可以放心投保。
更多保证续保的百万医疗险合集请看:《你买的百万医疗险,保证续保吗?》
奶爸保专业保险测评分析,以客观中立的态度,为用户量身定制保险方案,帮您一次选对保障,少花冤枉钱!有保险问题可以在下方留言或者在线咨询,奶爸全程为您解答。
微信扫一扫
微信扫一扫
关注微信
客服热线
奶爸保

