横琴无忧人生终极max版是重疾新规正式发布之际推出的一款旧定义产品。
尽管这款产品即将停录,但是在重疾险市场中注定会留下浓墨重彩的一笔,因为这款产品重疾最高赔付比例高达190%。
在单次赔付重疾险中赔付力度有绝对的竞争力,不过因为重疾新定义的影响,这款产品将在近期停录。
话说回来,横琴无忧人生终极max版要是停录了,这么高赔付比例的重疾险还有其他产品可以代替吗?
接下来奶爸将从三个方面展开分析:
|横琴无忧人生终极max真的要停录吗?
|有哪些产品可以代替横琴无忧人生终极max?
|奶爸总结
一、横琴无忧人生终极max真的要停录吗?
横琴人寿近日官宣了旗下旧定义重疾险的停录时间,基本都是在2021年01月31日停录。
届时除了横琴无忧人生终极max还有大家熟悉超级玛丽3号max,国富嘉和保等产品也将停录。
这里有奶爸整理的重疾险停录合集,想要了解戳这里:《2021年重疾险产品排名!旧定义重疾险即将停录》。
那么能赔付190%的重疾险--横琴无忧人生终极max保障如何,为何停录呢?
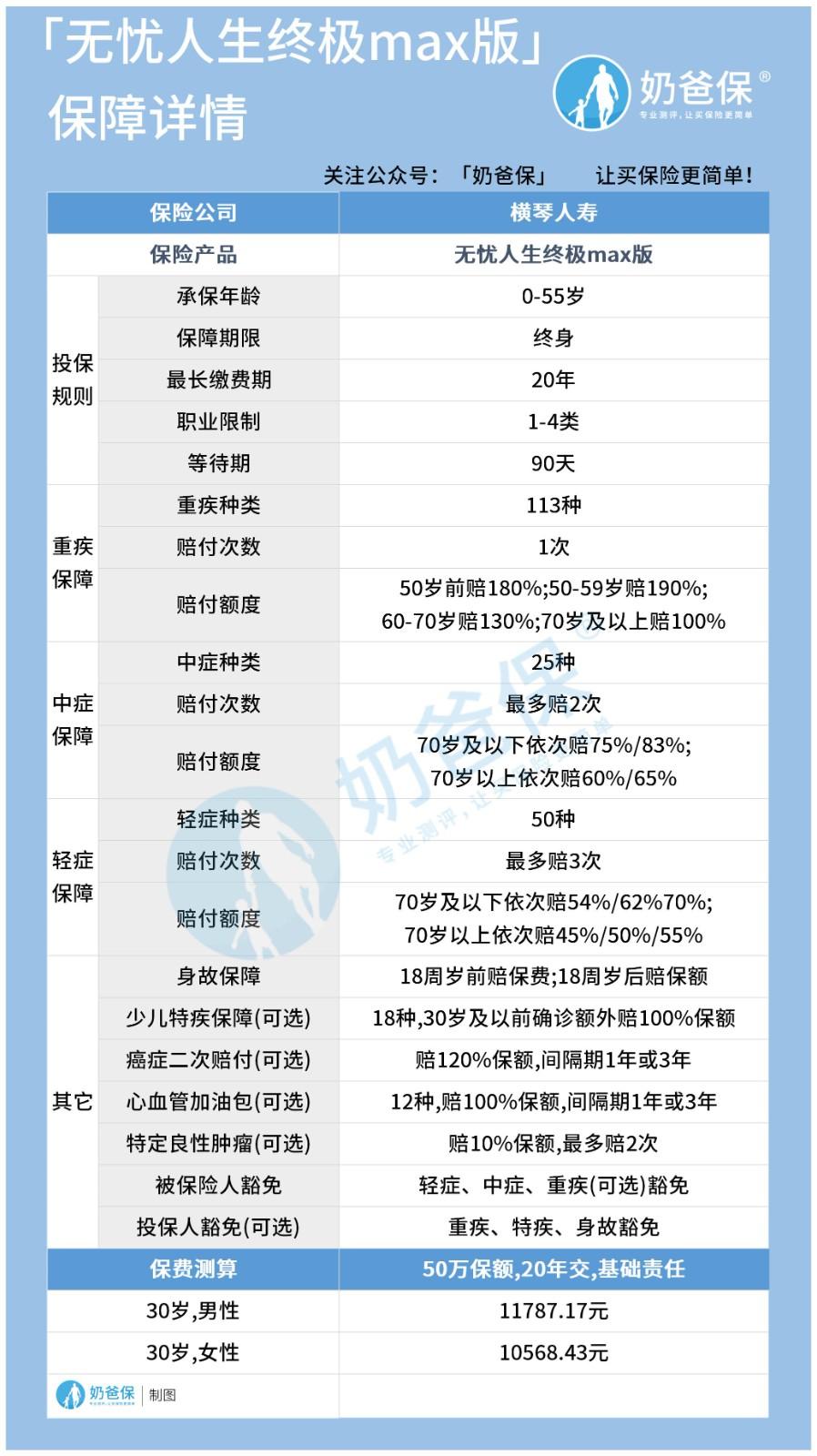
我们一起回顾一下这款产品的保障内容:

因为之前对这款产品有比较详细的介绍,这里奶爸主要给大家讲讲这款产品的优势和不足之处:
1. 横琴无忧人生终极max的优势
(1)赔付比例高
横琴无忧人生终极max是一款组合产品,重疾最高赔付比例高达190%。
不过这是有条件的,被保人必须在50-59岁之间确诊重疾且符合条件。
同时这款产品中轻症赔付比例也比较高,中症最高赔付83%,轻症70%。
轻症赔付比例远超重疾新定义规定的30%,这应该是这款产品停录的主要原因。
不过现在投保,中轻症赔付比例还是按照合同约定赔付。
(2)可选责任丰富
横琴无忧人生终极max基础保障全面且赔付比例高,而且基础保障全面,涵盖重疾和中轻症。
同时这款产品的可选责任也是比较丰富可以满足不同人群的保障需求。
横琴无忧人生终极max的可选责任包含少儿特疾保障,癌症二次赔付,心血管加油包,特定良性肿瘤保障以及投保人豁免。
这些可选责任不同人群可以根据需求添加,不过附加时一定要注意保费预算。
2. 横琴无忧人生终极max的缺点
这款产品有一个比较明显的缺陷就是最长缴费期限只有20年,而主流产品一般都能30年缴费,可以更好的发挥保险杠杆作用,减轻投保人的经济负担。
二、有哪些产品可以代替横琴无忧人生终极max?
通过上面的分析,我们看到横琴无忧人生终极max有优点也有不足之处,不过它的重疾赔付比例高达190%在单次赔付重疾险市场中确实是比较少见的。
可能有人会想,在旧定义重疾险市场中没有这么高赔付比例的,那么新定义重疾险会不会有呢?
这个说不准,毕竟现在新定义重疾险的数量有限,但就单目前而言,最高赔付比例也只有180%,如瑞华健康新瑞保重疾险。
想要了解,不妨看看这里:《瑞华新瑞保重疾险有哪些优缺点?有哪些热门的新定义产品?》。
不过目前市面上推出的新定义重疾险产品,有几款都有重疾额外赔付约定,即使赔付比例最高达不到190%,也能达到180%。
如首款新定义重疾险粤港澳大湾区重疾险以及上面提到的新瑞保重疾险。
尽管重疾赔付比例方面有几乎可以匹敌横琴无忧人生终极max的。
但是中轻症赔付比例目前为止并没有哪一款新定义产品能够达到横琴无忧人生终极max的水平。
中症赔付将来如何未可知,但是轻症目前已经规定了不超过30%,所以新定义产品不会超过这一比例。
总的来说,横琴无忧人生终极max停录之后只是想找到在赔付比例方面跟它一样给力的重疾险,是比较困难的。
三、奶爸总结
整体而言,在新旧定义重疾险交替之际横琴无忧人生终极max版也要停录了,这款产品赔付比例比较高。
如果你依然不知道重疾险该怎么选,不妨看这里:《重疾险有必要买吗?有哪些需要注意》。
如果大家挑选保险有什么困难,可以扫码关注:奶爸保公众号 进行1对1咨询,现在关注“奶爸保”公众号,回复“官网”,还可以免费领取价值199元的保障大礼包哦,让您买保险变得更简单。
微信扫一扫
微信扫一扫
关注微信
客服热线
奶爸保

