如意甘霖臻藏版是信泰人寿在重疾新定义即将落地前推出的,当时很多人觉得不可思议。
大家都等着新定义落地再出新品,而信泰人寿却反其道而行,不过如意甘霖臻藏版保障还是比较给力的。
除了重疾中轻症等保障,还有特别身故关爱金,这是怎么回事呢?特别身故关爱金是每款重疾险都有的吗?
为了解答大家的疑问,奶爸将从三个方面展开分析:
|如意甘霖臻藏版的特别身故关爱金是什么?
|如意甘霖臻藏版有哪些亮点?还能买吗?
|奶爸总结
一、如意甘霖臻藏版的特别身故关爱金是什么?
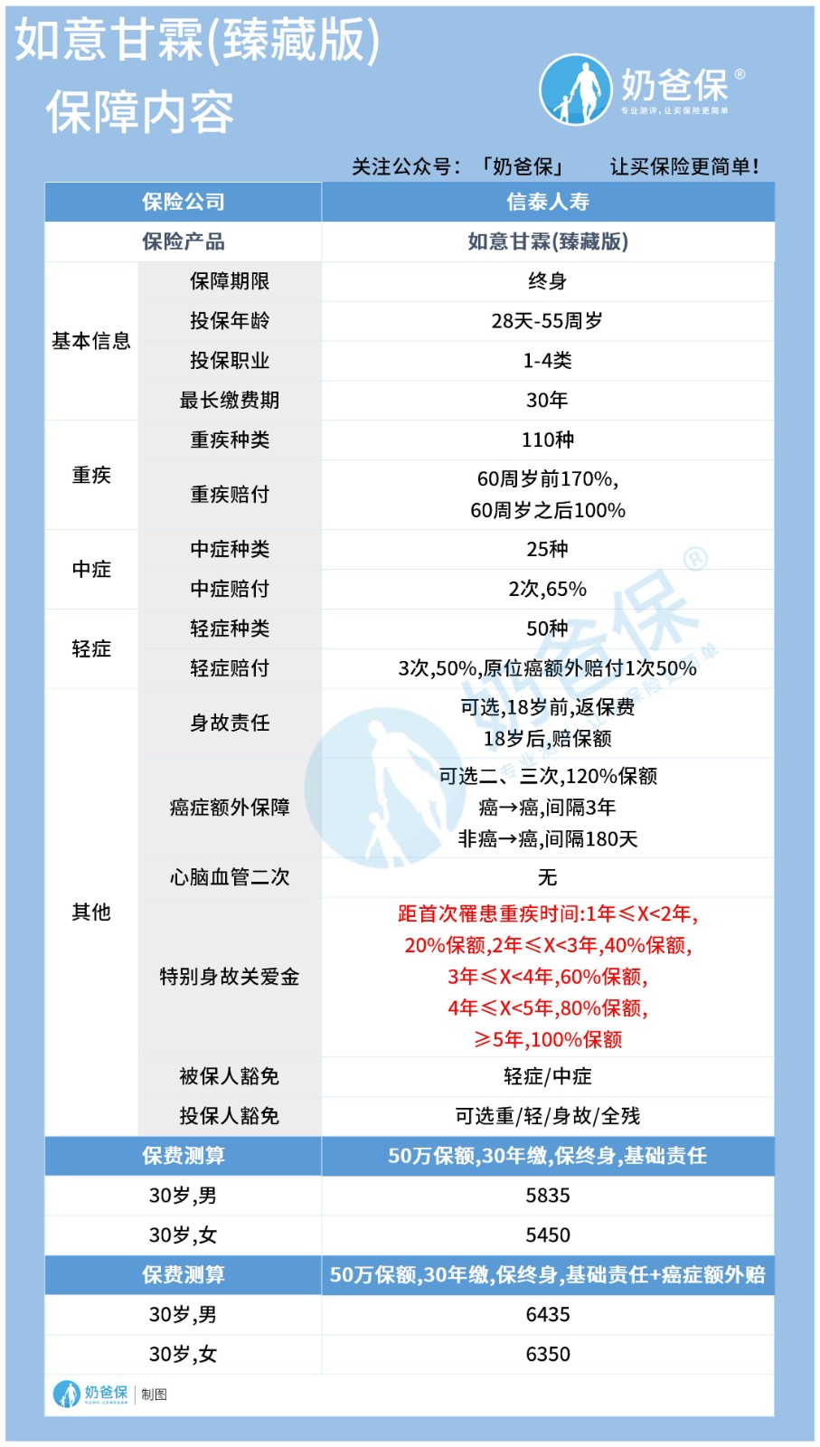
如意甘霖臻藏版所谓的特别身故关爱金是针对被保人患重疾身故而给付的一笔保险金。
目前市面上有这一保障约定的产品并不多,因此这也算如意甘霖臻藏版的一大亮点。
那么特别身故关爱金有什么用呢?
其实这一保障的存在相当于加大了对被保人的保障力度,以往我们说重疾险是确诊重疾符合条件就可以获得相应的赔偿金。
一般重疾险身故和重疾只赔付其中一种,而有了特别身故保障,相当于加多了身故保障。
不过要注意,这个身故特别关爱金主要针对患重疾身故,意外身故是不在保障范围内的。
那么如意甘霖臻藏版特别身故关爱金是怎么约定的呢?具体如下:
投保了如意甘霖臻藏版后,被保人在距首次罹患重疾的1年(含)到2年时间里身故,可以获得20%基本保额作为关爱金;
在2年(含)到3年内身故赔付40%基本保额;
在3年(含)到4年期间身故赔付60%基本保额;
在4年(含)到5年时间里身故赔付80%基本保额;
在5年及以上时间身故可以获得100%基本保额赔付。
二、如意甘霖臻藏版有哪些亮点?还能买吗?
上面给大家介绍了如意甘霖臻藏版的特别身故关爱金,相信大家对这一保障有了比较深入的了解。
那么如意甘霖臻藏版除了这一优势之外还有其他亮点吗?还有2天就要停录,还值得上车吗?
我们先简单回顾一下这款产品的内容:

表格中展示的是如意甘霖臻藏版的内容,从表格中可以看出这款产品主要提供终身重疾保障。
不过如意甘霖臻藏版之前是有定期版本的,不过在1月5日已经停录。
想要了解,戳这里:《信泰如意甘霖臻藏版2021年1月5日停录70岁版本,还值得买吗?》。
想要了解这款产品详细内容,可以通过上面的链接,下面我们盘点一下如意甘霖臻藏版的几大竞争优势:
1. 赔付比例高
这款产品重疾约定了额外赔付,被保人在60岁前患重疾,可以获得70%额外赔付,一共赔付170%基本保额;
而且中症赔付比例为65%,轻症赔付比例为50%,基础保障的赔付比例都比较高。
重疾新定义要求重疾险的轻症赔付比例不超过30%,因此这款产品面临停录调整风险。
想要了解更多关于重疾险新定义的信息,戳这里:《重疾险新定义,你搞明白了吗?》。
2. 原位癌多赔付1次
如意甘霖臻藏版约定原位癌可以多赔付1次,可以给被保人更全面有力的保障。
原位癌是癌症的较轻状态,且复发率比较高,可以多赔付1次,对被保人来说是比较不错的。
3.可选责任比较丰富
这款产品可以选择癌症二次,三次赔付,每次赔付120%基本保额,不过要注意,有间隔期,从非癌症到癌症间隔期是180天,癌症到癌症间隔期有3年。
同时这款产品还可以附加身故保障,18岁前赔付已交保费,18岁以后赔付基本保额。
还可以附加投保人豁免,投保人患重疾或身故全残等都可以豁免后续保费,保单依然有效。
4.择优赔付
目前信泰人寿已经官宣重疾择优赔付,因此投保如意甘霖臻藏版也能享受这一福利。
关于重疾择优赔付奶,不妨看看这里:《重疾择优赔付是什么?》。
三、奶爸总结
总的来看,如意甘霖臻藏版基础保障全面,且赔付比例比较高,同时还有特别身故关爱金,整体还是比较不错的。
现在已经有不少比较优秀的旧定义产品已经停录,能选的产品越来越少,想知道还有哪些吗?
不妨看看这里:《2021年重疾险产品排名!旧定义重疾险即将停录》。
如果大家挑选保险有什么困难,可以扫码关注:奶爸保公众号 进行1对1咨询,现在关注“奶爸保”公众号,回复“官网”,还可以免费领取价值199元的保障大礼包哦,让您买保险变得更简单。
微信扫一扫
微信扫一扫
关注微信
客服热线
奶爸保

