吉康人生2021重疾险是长城人寿推出的一款新定义产品。
这款产品重疾最多可以赔付2次,每次赔付100%基本保额。
吉康人生2021重疾险除了基础保障全面之外,可选责任也比较丰富,如恶性肿瘤重度保险金,特别关爱身故保险金等。
那么吉康人生2021重疾险具体保障如何?有坑吗?
接下来奶爸将从三个方面展开分析:
|吉康人生2021重疾险保障如何?
|吉康人生2021重疾险有哪些优缺点?
|奶爸总结
一、吉康人生2021重疾险保障如何?
因为吉康人生2021重疾险是一款新品,所以奶爸收集到的信息有限,具体条款以上线产品信息为准。
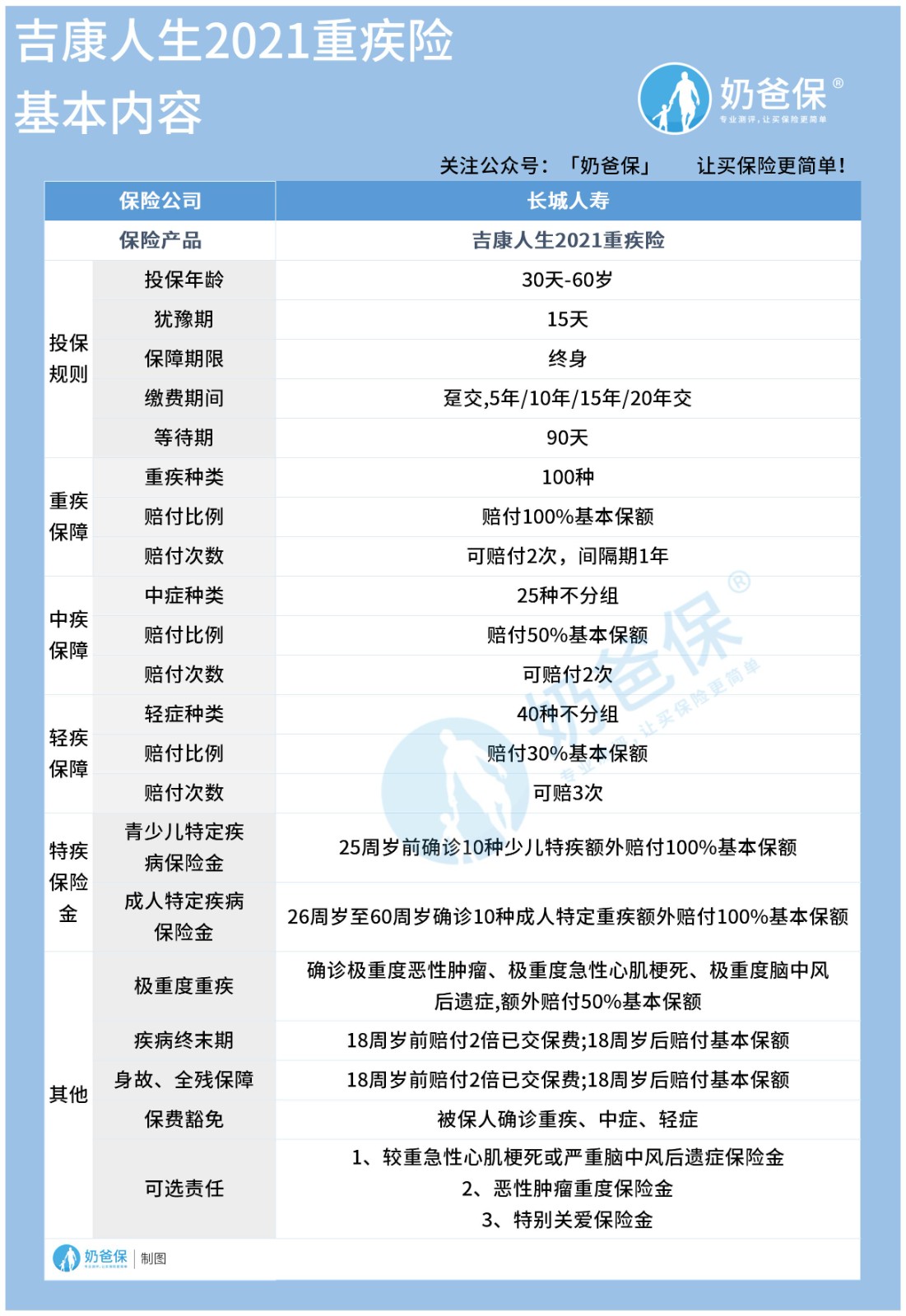
下面是奶爸整理的关于这款产品的信息,已经集中在一张表格中,具体如下:

表格中展示了吉康人生2021重疾险的内容,我们从投保信息着手分析:
1. 投保规则
(1)投保年龄
这款产品只要出生满30天就可以投保,最高投保年龄是60岁。
吉康人生2021重疾险投保年龄跨度比较大,一般产品最高投保年龄都是到55周岁。
相比之下,这款产品对56-60岁投保人群友好。
(2)保障期限
吉康人生2021重疾险提供终身稳定的重疾保障,可以一步到位解决消费者的重疾保障问题。
(3)缴费期限
这款产品最长缴费期限是20年,相比起可以30年缴费的产品,保险杠杆作用被削弱了,加重投保人的经济负担。
(4)犹豫期:15天
投保成功之后,15天之内退保基本不会有经济损失。
如果你不了解犹豫期,不妨看看这里:《退保的正确姿势,你get到了吗?》。
(5)等待期
吉康人生2021重疾险等待期是90天,跟主流重疾险的等待期基本一致。
2. 保障内容
(1)重疾保障
吉康人生2021重疾险保障100种重疾,一旦确诊符合条件,被保人将获得100%基本保额赔付;
这款产品重疾最多可以赔付2次,不过有1年的间隔期。
(2)中症保障
这款产品中症不分组赔付2次,每次赔付50%基本保额。
(3)轻症保障
吉康人生2021重疾险保障40种轻症,不分组赔付3次,每次赔付30%基本保额。
(4)特疾保障
这款产品有少儿特疾和成人特疾保障。
其中少儿特疾一共包含10种疾病,一旦确诊,符合条件将获得双倍保额赔付;
被保人在26周岁-60周岁之间确诊成人特疾,也是获得双倍保额赔付。
(5)可选责任
1)较重急性心肌梗死或严重脑中风后遗症保险金
2)恶性肿瘤重度保险金
3)特别关爱保险金
整体来看,吉康人生2021重疾险基础保障全面,且可选责任比较丰富,还是比较不错的。
二、吉康人生2021重疾险有哪些优缺点?
上面我们简单介绍了吉康人生2021重疾险的基本内容,从中我们也可以总结出这款产品的优势和不足之处。
1. 吉康人生2021重疾险的优点
(1)基础保障全面,可选责任丰富
从上面的分析可以看出,这款产品的基础保障包含重疾和中轻症,同时还有特疾保障,保障比较全面。
而且消费者还可以根据需求选择类似特别关爱保险金等附加责任,比较灵活。
(2)轻症和特疾赔付比例高
这款产品轻症赔付比例为30%,已经达到新定义产品的最高水平。
重疾新定义要求重疾险的轻症赔付比例不超过30%。
想要了解更多,戳这里:《重疾险新定义有什么变化?》。
同时这款产品的特疾都有双倍赔付约定,赔付比例比较高,对被保人比较有利。
(3)等待期较短
吉康人生2021重疾险等待期只有90天,相比起等待期180天甚至更长的产品,90天的等待期在一定意义上延长了保障期限,对被保人比较友好。
(4)多次赔付,保障更全面
吉康人生2021重疾险是多次赔付的重疾险,可以给被保人更全面的保障,不过一般多次赔付产品价格比较高。
如果预算有限,不妨先看看单次赔付产品,戳这里:《2021年重疾险产品排名!旧定义重疾险即将停录》
2.吉康人生2021重疾险的缺点
(1)最长缴费期限只有20年
这款产品最长缴费期限只有20年,相比起可以30年缴费的产品,投保人的经济负担比较重。
(2)重疾没有额外赔付
吉康人生2021重疾险约定重疾只赔付100%基本保额,相比起可以额外赔付的产品,保障力度相对弱一些。
三、奶爸总结
总的来看,吉康人生2021重疾险基础保障全面,特疾可以双倍赔付,可选责任丰富,比较不错。
不过这款产品重疾没有额外赔付且最长缴费期限只有20年,略显不足,如果不介意还是可以考虑投保的。
如果大家挑选保险有什么困难,可以扫码关注:奶爸保公众号 进行1对1咨询,现在关注“奶爸保”公众号,回复“官网”,还可以免费领取价值199元的保障大礼包哦,让您买保险变得更简单。
微信扫一扫
微信扫一扫
关注微信
客服热线
奶爸保

