这位朋友你好,关于大家养多多养老年金险现金价值和收益高吗的问题,奶爸在这里整理了有关大家养多多养老年金险的相关内容,希望对你有帮助:
01大家养多多养老年金险现金价值和收益高吗?
随着互联网保险监管新规的出台,不少理财险都将迎来退市,其中就包括这款大家养多多养老年金险。
那么这款产品究竟如何?现金价值和收益到底怎么样?奶爸来为大家解读:
大家养多多养老年金险这款产品的特点非常多:
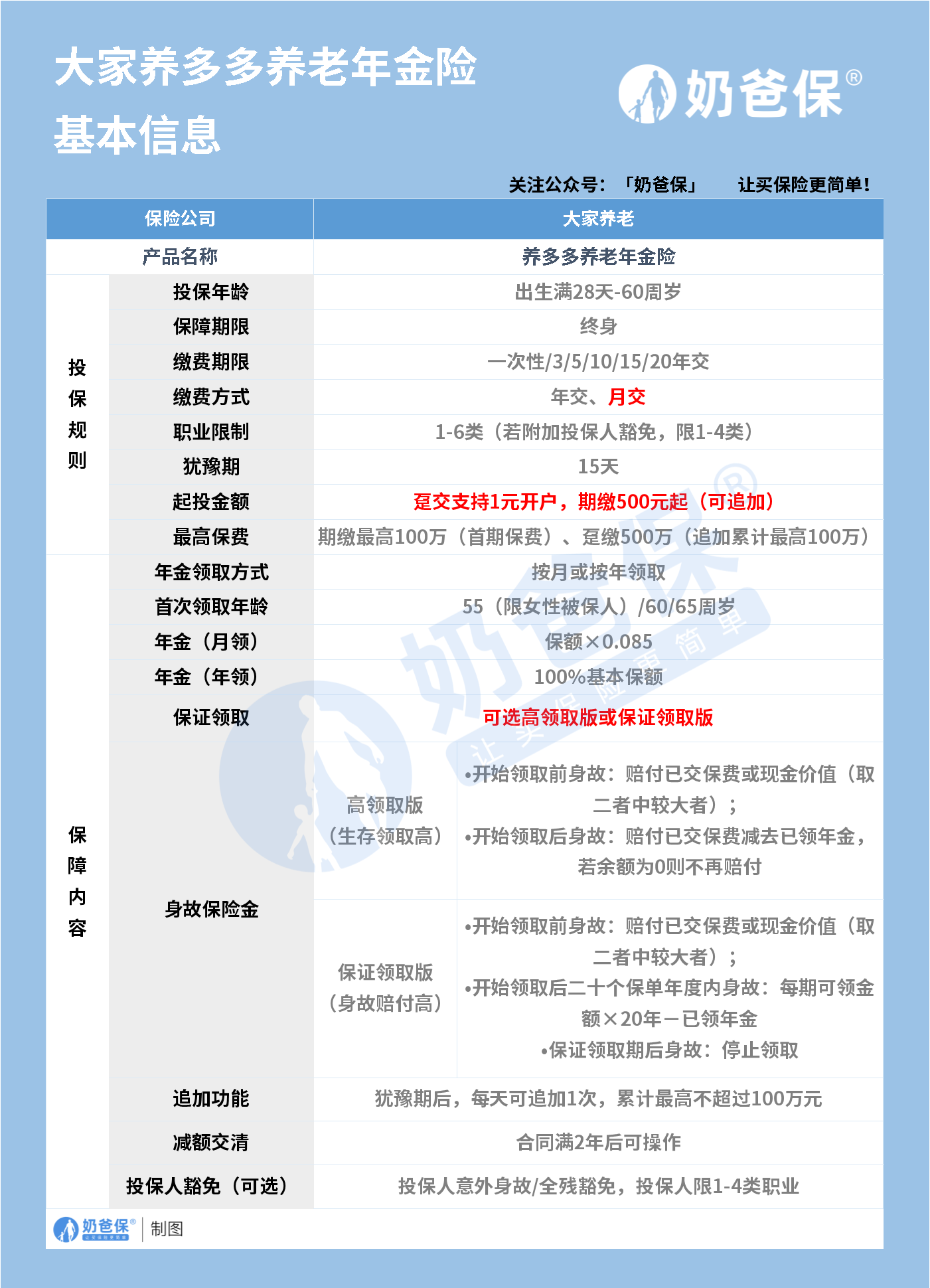
1、投保门槛低
趸交支持1元开户,期缴500元就可以实现 投保,对比很多年金险1000元起投,门槛低很多。
2、两种领取方式灵活多样
大家养多多养老年金险有两种领取方式,一种是高领取版,一种是保障领取版。
高领取版的收益高,保障领取版则更加注重稳定,和可领取性。
除了亮点之外,奶爸相信大家对这款产品的收益和现金价值也很感兴趣,奶爸整理了相关资料供大家参考:
结合产品的图片我们可以看到这款产品的收益还是非常高的。
40岁男性,10年缴费,60岁领取,这个比较短的时间内,大家养多多养老年金险可以每年给付19万6千元,当保单第30年的时候,累计领取达到210多万,超过了已交保费。
02奶爸总结
总的来说,大家养多多养老年金险这款产品的亮点非常显著,收益也非常可观,感兴趣的朋友可以在退市前找奶爸了解~
如果还想了解其他理财险产品的话,也欢迎大家阅读奶爸整理的理财险榜单:《2021年11月保险理财险榜单,保险公司的理财产品有哪些?》
如果大家在选择保险产品的过程中有什么困难,可以点击下方图片进行咨询,奶爸将免费为您提供1对1的服务。而且现在关注奶爸的公众号“奶爸保”,回复“官网”,还可以获得属于您的专属资料包,让您买保险变得更简单。
如果大家挑选保险有什么困难,可以扫码关注:奶爸保公众号 进行1对1咨询,现在关注“奶爸保”公众号,回复“官网”,还可以免费领取价值199元的保障大礼包哦,让您买保险变得更简单。
大家养多多养老年金险现金价值和收益高吗?
这位朋友你好,关于大家养多多养老年金险现金价值和收益高吗的问题,奶爸在这里整理了有关大家养多多养老年金险的相关内容,希望对你有帮助:
01大家养多多养老年金险现金价值和收益高吗?
随着互联网保险监管新规的出台,不少理财险都将迎来退市,其中就包括这款大家养多多养老年金险。
那么这款产品究竟如何?现金价值和收益到底怎么样?奶爸来为大家解读:
大家养多多养老年金险这款产品的特点非常多:
1、投保门槛低
趸交支持1元开户,期缴500元就可以实现 投保,对比很多年金险1000元起投,门槛低很多。
2、两种领取方式灵活多样
大家养多多养老年金险有两种领取方式,一种是高领取版,一种是保障领取版。
高领取版的收益高,保障领取版则更加注重稳定,和可领取性。
除了亮点之外,奶爸相信大家对这款产品的收益和现金价值也很感兴趣,奶爸整理了相关资料供大家参考:
结合产品的图片我们可以看到这款产品的收益还是非常高的。
40岁男性,10年缴费,60岁领取,这个比较短的时间内,大家养多多养老年金险可以每年给付19万6千元,当保单第30年的时候,累计领取达到210多万,超过了已交保费。
02奶爸总结
总的来说,大家养多多养老年金险这款产品的亮点非常显著,收益也非常可观,感兴趣的朋友可以在退市前找奶爸了解~
如果还想了解其他理财险产品的话,也欢迎大家阅读奶爸整理的理财险榜单:《2021年11月保险理财险榜单,保险公司的理财产品有哪些?》
如果大家在选择保险产品的过程中有什么困难,可以点击下方图片进行咨询,奶爸将免费为您提供1对1的服务。而且现在关注奶爸的公众号“奶爸保”,回复“官网”,还可以获得属于您的专属资料包,让您买保险变得更简单。
如果大家挑选保险有什么困难,可以扫码关注:奶爸保公众号 进行1对1咨询,现在关注“奶爸保”公众号,回复“官网”,还可以免费领取价值199元的保障大礼包哦,让您买保险变得更简单。
-
这个投保方案,我敢说适合80%的家庭
2023-07-14 15:42:59
-
长期护理险是什么意思?有什么优势和意义吗?注意事项有哪些?
2023-04-19 10:46:56
-
信泰如意永享养老年金保障好吗?有哪些保障亮点?收益情况如何?
2023-04-17 11:31:48
-
保险可以理财么?哪些保险产品适合理财?
2023-04-12 17:22:55
-
平安长相安长期医疗险详细测评,保障内容、亮点、保费等
2023-04-11 15:48:50
查看更多所用,不泄露任何第三方
或用于其他用途