这位朋友你好,关于无忧人生2019有哪些优缺点,有哪些情况不保的问题,奶爸在这里整理了有关无忧人生2019的相关内容,希望对你有帮助:
一、 无忧人生2019优缺点全解
优点:
1. 身故/全残都有保障
有部分重疾险产品只能保障身故,并不能保障全残,而无忧人生两项责任都可以承保,比较全面。
2. 等待期内确诊轻症不会要求退保
无忧人生2019即使在等待期内确诊了轻症疾病,合同也是继续有效的,只是本次没有理赔而已。而市面上有很多重疾险产品在等待期内确诊轻症的话,不仅没有赔付还会要求退保,可能会影响后期转投其他保险产品。
3. 增值服务比较实用
购买无忧人生2019之后,可以享受全国600多家医院绿通通道服务,可以快速解决门诊预约、住院安排、手术安排等问题。奶爸在这为大家准备了一篇文章以供参考:《康健无忧2019怎么样?和金诺人生2018相比哪款更值得买?》
缺点:
1. 等待期较长
比较好的重疾险产品等待期职业90天,而无忧人生2019却有180天的等待期,一定程度上缩短了实际保障时间。在等待期内因为意外事故以外的原因导致出险的话,保险公司没有
目前市面上主流的重疾险产品不仅可以保障重疾+轻症,还可以保障中症疾病。 中症对比轻症提高了理赔比例,对比重疾也降低了理赔门槛,对消费者保障更全面,但无忧人生2019正好缺少了这一项。
3. 轻症首次赔付比例偏低
无忧人生2019虽然有3次轻症赔付,但是首次轻症只能赔20%。 也就是说如果购买的50万保额,首次确诊轻症只能赔10万,这个比例对比同类产品还是有点差距的。
4. 保费偏贵
以30岁男性,50万保额,保终身,缴费20年为例,无忧人生2019的保费高达14450元,测算费率将近线上主流重疾险产品的两倍。如果预算有限的话,还是线上产品更划算,最近奶爸也更新了线上比较优秀重疾险排行榜,感兴趣的朋友可以点击查看。
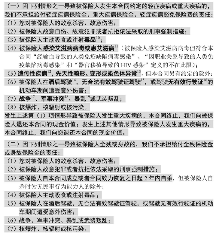
二、 无忧人生2019不保什么?
无忧人生2019的免责条款主要分为两部分,一部分是关于轻症、重疾和轻症豁免,另一部分是关于全残和身故。关于全残和身故方面的一共列举了7条不在保障范围,像故意骗保杀害或伤害被保人的行为都是不予赔付的,还有故意犯罪,吸毒,战争或核爆炸等也是不赔的。
三、 奶爸总结
综合来看,无忧人生2019不论对比这些大公司产品还是对比线上产品,表现比较一般,并没有特别的优势。 一般大公司产品保障结构比较简单,保费也不便宜,对于预算有限的朋友们,并不是很合适。而线上产品虽然公司规模不大,但保障全面,而且价格也很优惠,适合大多数投保人群。
最后若还有疑问可以关注“奶爸保”公众号,或想直接找奶爸做方案的,也可以点击下方图片进行免费1对1方案定制咨询。
如果大家挑选保险有什么困难,可以扫码关注:奶爸保公众号 进行1对1咨询,现在关注“奶爸保”公众号,回复“官网”,还可以免费领取价值199元的保障大礼包哦,让您买保险变得更简单。
无忧人生2019有哪些优缺点?有哪些情况不保?
这位朋友你好,关于无忧人生2019有哪些优缺点,有哪些情况不保的问题,奶爸在这里整理了有关无忧人生2019的相关内容,希望对你有帮助:
一、 无忧人生2019优缺点全解
优点:
1. 身故/全残都有保障
有部分重疾险产品只能保障身故,并不能保障全残,而无忧人生两项责任都可以承保,比较全面。
2. 等待期内确诊轻症不会要求退保
无忧人生2019即使在等待期内确诊了轻症疾病,合同也是继续有效的,只是本次没有理赔而已。而市面上有很多重疾险产品在等待期内确诊轻症的话,不仅没有赔付还会要求退保,可能会影响后期转投其他保险产品。
3. 增值服务比较实用
购买无忧人生2019之后,可以享受全国600多家医院绿通通道服务,可以快速解决门诊预约、住院安排、手术安排等问题。奶爸在这为大家准备了一篇文章以供参考:《康健无忧2019怎么样?和金诺人生2018相比哪款更值得买?》
缺点:
1. 等待期较长
比较好的重疾险产品等待期职业90天,而无忧人生2019却有180天的等待期,一定程度上缩短了实际保障时间。在等待期内因为意外事故以外的原因导致出险的话,保险公司没有
目前市面上主流的重疾险产品不仅可以保障重疾+轻症,还可以保障中症疾病。 中症对比轻症提高了理赔比例,对比重疾也降低了理赔门槛,对消费者保障更全面,但无忧人生2019正好缺少了这一项。
3. 轻症首次赔付比例偏低
无忧人生2019虽然有3次轻症赔付,但是首次轻症只能赔20%。 也就是说如果购买的50万保额,首次确诊轻症只能赔10万,这个比例对比同类产品还是有点差距的。
4. 保费偏贵
以30岁男性,50万保额,保终身,缴费20年为例,无忧人生2019的保费高达14450元,测算费率将近线上主流重疾险产品的两倍。如果预算有限的话,还是线上产品更划算,最近奶爸也更新了线上比较优秀重疾险排行榜,感兴趣的朋友可以点击查看。
二、 无忧人生2019不保什么?
无忧人生2019的免责条款主要分为两部分,一部分是关于轻症、重疾和轻症豁免,另一部分是关于全残和身故。关于全残和身故方面的一共列举了7条不在保障范围,像故意骗保杀害或伤害被保人的行为都是不予赔付的,还有故意犯罪,吸毒,战争或核爆炸等也是不赔的。
三、 奶爸总结
综合来看,无忧人生2019不论对比这些大公司产品还是对比线上产品,表现比较一般,并没有特别的优势。 一般大公司产品保障结构比较简单,保费也不便宜,对于预算有限的朋友们,并不是很合适。而线上产品虽然公司规模不大,但保障全面,而且价格也很优惠,适合大多数投保人群。
最后若还有疑问可以关注“奶爸保”公众号,或想直接找奶爸做方案的,也可以点击下方图片进行免费1对1方案定制咨询。
如果大家挑选保险有什么困难,可以扫码关注:奶爸保公众号 进行1对1咨询,现在关注“奶爸保”公众号,回复“官网”,还可以免费领取价值199元的保障大礼包哦,让您买保险变得更简单。
-
这个投保方案,我敢说适合80%的家庭
2023-07-14 15:42:59
-
长期护理险是什么意思?有什么优势和意义吗?注意事项有哪些?
2023-04-19 10:46:56
-
信泰如意永享养老年金保障好吗?有哪些保障亮点?收益情况如何?
2023-04-17 11:31:48
-
保险可以理财么?哪些保险产品适合理财?
2023-04-12 17:22:55
-
平安长相安长期医疗险详细测评,保障内容、亮点、保费等
2023-04-11 15:48:50
查看更多所用,不泄露任何第三方
或用于其他用途