复星联合阿童沐1号是一款单次赔付的新定义重疾险产品,这款产品约定重疾最高可赔付200%基本保额。
复星联合阿童沐1号的基础保障除了跟主流重疾险一样,可以提供重疾、中轻症保障外,还有特疾保障,同时还有脑中风护理责任金。
这款产品也有比较丰富的可选责任,如重疾特药保障,甲癌医疗,心脑血管二次赔付等。
不过复星联合阿童沐1号只提供6种轻症保障,有小伙伴疑惑6种轻症赔付够用吗?这么多可选责任要加吗?
为了解答大家的疑问,奶爸将从三个方面对这款产品展开分析:
|复星联合阿童沐1号6种轻症赔付够用吗?
|复星联合阿童沐1号可选责任要加吗?
|奶爸总结
一、复星联合阿童沐1号6种轻症赔付够用吗?
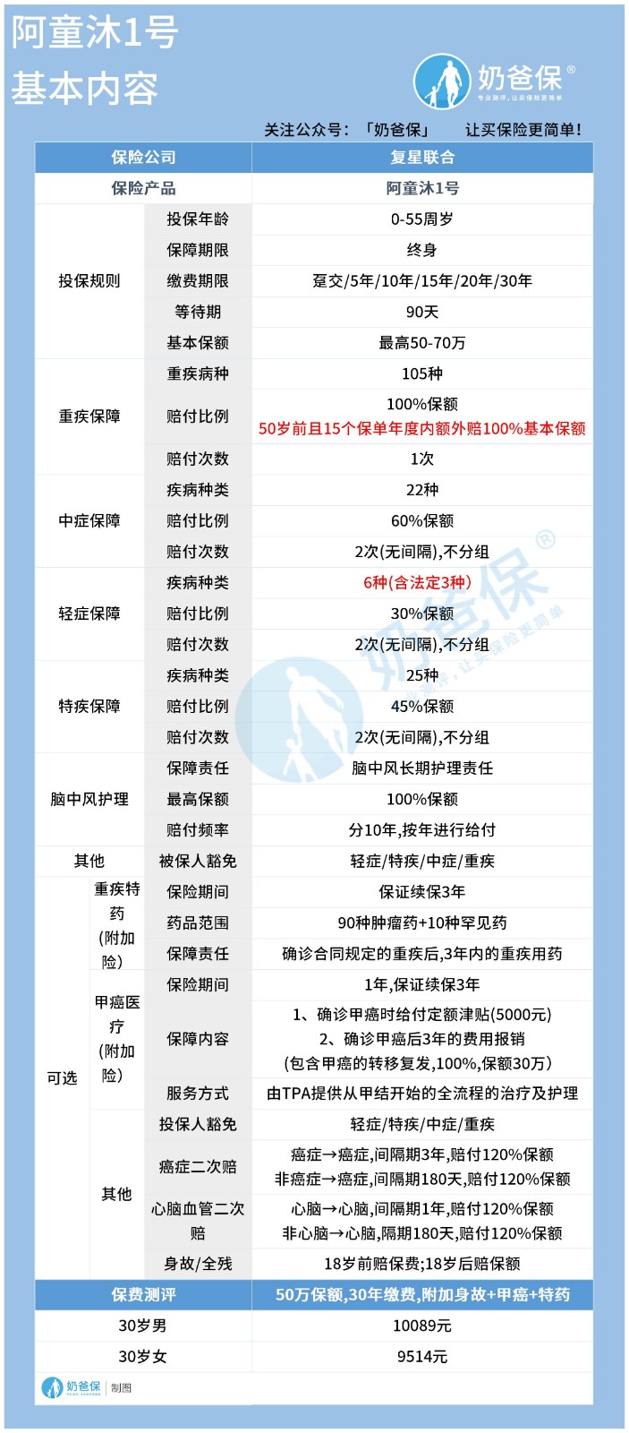
在回答复星联合阿童沐1号6种轻症赔付是否够用前,我们先对这款产品的基本内容做一个简单了解。
为了让大家更好的认识这款产品,奶爸已经将Ta的基本信息集中在一张表格中,具体如下:

从表格中可以看出这款产品保障内容比较丰富,基础保障涵盖重疾,中轻症以及特疾,可选责任有重疾特药、甲癌医疗、心脑血管二次赔付等。
且最高保额可以达到70万元,按照重疾保障约定,如果被保人50岁前且在保单的前15个年度内患合同约定重疾,达到理赔状态,可以额外赔付100%基本保额。
也就是说,投保复星联合阿童沐1号患重疾最高赔付可以达到140万元。
这一笔资金可以一次性给付,被保人可以自由支配资金,不管是还债,还是治疗或者后续康复,都能给被保人提供比较有力的物质支撑。
关于这款产品的保障,奶爸之前做过详细测评,这里不再赘述。
想要了解,戳这里:《阿童沐1号,最高能赔付200%保额?符合规定吗?》。
细心的小伙伴可能发现了,复星联合阿童沐1号尽管保障内容非常全面,但是轻症保障只有6种。
而市面上主流重疾险轻症保障都是两位数的,只提供6种保障的产品并不多见。
这是不是意味着复星联合阿童沐1号轻症赔付不够用呢?
其实并不是,我们国家对重疾险产品都有规定,有些比较高发的疾病必须包含在保障范围内。
比如重疾,重疾新规落地前法定重疾只有25种,而新规之后扩展到28种,想知道具体有哪些,戳这里:《25种重大疾病包括哪些病?重疾险新定义有什么变化?》。
而对于轻症,法定的只有三种,复星联合阿童沐1号尽管轻症保障只有6种,但是已经将法定的三种轻症涵盖在内。
为了让大家更好的认识复星联合阿童沐1号的轻症保障,奶爸已经将它们整理在一张表格中,具体如下:

表格中用红色字体标记的就是法定轻症种类,分别是恶性肿瘤--轻度、较轻急性心肌梗死以及轻度脑中风。
而另外的三种是复星联合自己增加的轻症,扩展了疾病的保障范围。
值得一提的是,复星联合阿童沐1号将原位癌纳入到轻症保障中,在一定意义上提高了被保人获得理赔的几率。
法定轻症是比较高发的,这款产品已经涵盖,而原位癌是癌症的较轻状态,复星联合阿童沐1号也能提供保障。
因此,这款产品尽管提供的轻症保障种类不多,但是对于高发轻症基本都有覆盖,赔付还是够用的。
二、复星联合阿童沐1号可选责任要加吗?
通过上面的分析,我们可以看到阿童沐1号优势还是比较突出的,轻症保障也够用。
这款产品的基础保障比较全面,可选责任也比较多,但是这么多可选责任如果全部附加,需要增加不少保费,应该加吗?
如果经济条件允许,附加责任可以让保障更为全面,让被保人的权益得到更充分的保障,比较不错。
不过这一切的前提是经济条件允许,如果暂时经济比较紧张,可以只投保基础责任,或者选择性附加,比如增加重疾特药保障。
因为这款产品重疾特药涵盖90种肿瘤药和10种罕见药,如果被保人不幸患肿瘤,这些药还是比较实用的。
总之一句话,不管附加什么可选责任,都要考虑两个方面:预算和需求。
三、奶爸总结
整体而言,复星联合阿童沐1号保障责任丰富,尽管轻症保障只有6种,但是高发疾病基本都有涵盖,可以给消费者提供比较有力的保障。
如果想要更好的转移大病风险,可以搭配合适的百万医疗险产品。
如果你不知道该怎么选,不妨看看这里:《2021年2月百万医疗险榜单,百万医疗险怎么选择?》。
如果大家挑选保险有什么困难,可以扫码关注:奶爸保公众号 进行1对1咨询,现在关注“奶爸保”公众号,回复“官网”,还可以免费领取价值199元的保障大礼包哦,让您买保险变得更简单。
微信扫一扫
微信扫一扫
关注微信
客服热线
奶爸保

