众安尊享e生2021百万医疗险由众安保险承保,一经推出,受到了大家广泛的关注。
百万医疗险其实在我们生活中十分常见,奶爸也一直建议朋友优先配置。
究竟众安尊享e生2021百万医疗险报销范围有哪些?车祸报销吗?
奶爸将从下面三个方向来为你解读:
众安尊享e生2021百万医疗险报销范围有哪些?
车祸报销吗?
奶爸总结
一.众安尊享e生2021百万医疗险报销范围有哪些?
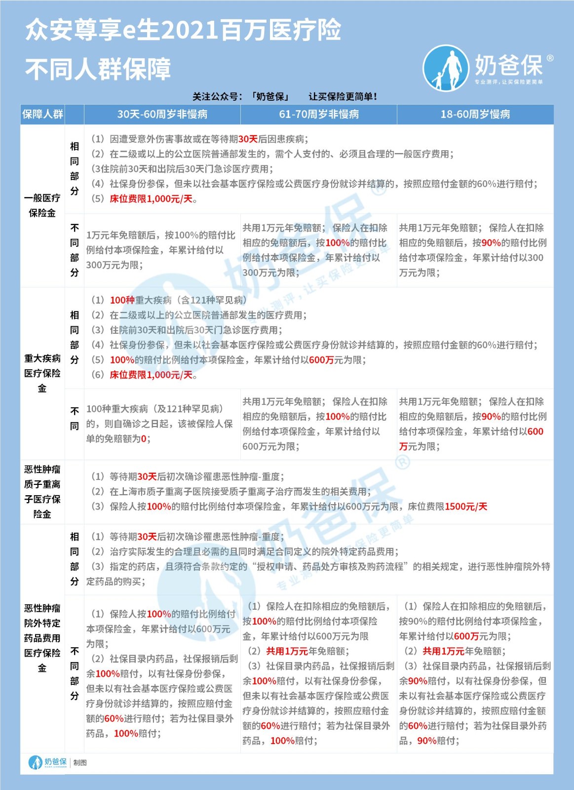
奶爸也结合了产品的信息做了一张表格,方便大家了解:

从表格的信息来看,内容还是很复杂的,不过别担心,奶爸来带你一步一步分析:
1、三种人群
众安尊享e生2021百万医疗险把人群分为30天-60周岁非慢病群体、61-70周岁非慢病群体以及18-60周岁慢病群体。
奶爸认为,这样划分的好处是,可以针对不同的对象提供不同的保障。
2、一般医疗保险金
一般医疗保险金的累计赔付金额为300万。
免赔额方面,30天-60周岁非慢病群体的免赔额为1万元,100%给付保险金。
61-70周岁非慢病群体和18-60周岁慢病群体的免赔额是共享1万元,而前者扣除免赔后按照100%赔付,后者则按照90%赔付。
在一般医疗保险金方面,奶爸觉得1元水平还是有点高的,很多产品的免赔额都是5000元左右,甚至免赔额会逐年递减。
3、重大疾病医疗保险金
重大疾病医疗保险金的累计额度为600万元,好办100种重大疾病(以及121种罕见病)
免赔额方面,30天-60周岁非慢病群体免赔额为0元,而61-70周岁非慢病群体和18-60周岁慢病群体的免赔额是共享1万元。
一旦确诊重大疾病,花费还是很大的,30天-60周岁非慢病群体免赔额为0元,这点可以降低投保者的费用,缓解一部分的压力,这点还是不错的。
4、恶性肿瘤质子重离子医疗保险金
三种人群保障一样,值得注意的地方是,需要在上海市质子重离子医院接受治疗。
5、恶性肿瘤院外特定药品费用医疗保险金
在免赔方面,61-70周岁非慢病群体和18-60周岁慢病群体的免赔额是共享1万元。
值得关注的地方是购买药品需要区分是否在社保目录里面。
30天-60周岁非慢病群体和61-70周岁非慢病群体在社保目录内外,报销的比例为100%;18-60周岁慢病群体为90%。
以上就是众安尊享e生2021百万医疗险报销范围
总的来说,首先大家要明确自己是哪个人群,接着注意免赔额和不同情况下的报销比例就好了,无须被复杂的文字所惑。
二. 车祸报销吗?
首先奶爸需要提醒大家的是,要区分保险类型。
一般而言,商业医疗保险要具体参考保险合同,而对于社保中的职工医保,需要分情况而看。
医保对于交通事故,也就是车祸引发的医疗费用是不提供报销的,这部分医疗费用应该由肇事方负责赔偿,不由医保承担。
不过有两种情况,医疗保险可以报销。
1. 参保人发生车祸,责任在自己,没有任何肇事方,这种情况下产生的医疗费用,医疗保险必须报销。
2. 应该由肇事方负责赔偿,但无法确定肇事方或者肇事方逃逸,那么先由医疗保险报销,后医保基金有权利向肇事方追回报销金额。
所以,奶爸觉得大家购买产品的时候,也要留意这部分的知识。
例如:在发生车祸时候,具体要看责任方是谁,如果是第三人,医疗保险也没有办法报销,这个时候参保人应该找第三方赔偿医疗费用。
三. 奶爸总结
古人常说:“知己知彼,百战百胜。”
我们虽说不上要打仗之类的,但对于我们的生活还是要好好把握的。
在购买产品之前,多一点耐心仔细研究产品的保障和保障范围,奶爸觉得这十分重要。
想了解更多关于医疗险的产品,可以查看奶爸之前的文章:《2021年3月性价比高的百万医疗险有哪些?百万医疗险哪家好?》
如果大家挑选保险有什么困难,可以扫码关注:奶爸保公众号 进行1对1咨询,现在关注“奶爸保”公众号,回复“官网”,还可以免费领取价值199元的保障大礼包哦,让您买保险变得更简单。
微信扫一扫
微信扫一扫
关注微信
客服热线
奶爸保

