说到超级玛丽4号,很多人都会联想到这款产品是超级玛丽3号max的继任者。说到超级玛丽3号max,已经停录了,它是包含身故保障的。
那么作为继任者,超级玛丽4号含身故保障吗?它的免责条款有哪些呢?
那么今天就来分析下超级玛丽4号是否含身故保障以及免责条款有哪些。
|超级玛丽4号含身故保障吗?
|超级玛丽4号哪些情况不保?
|奶爸总结
一、超级玛丽4号含身故保障吗?
为了让大家更好地了解超级玛丽4号,奶爸整理了这款产品的保障内容表格,详情请看:

可以看到,超级玛丽4号的保障力度比较大,重疾、中症和轻症都有额外赔付。
想详细了解这款产品的保障内容,可以看下奶爸对超级玛丽4号的详细测评:《信泰超级玛丽4号重疾险保障什么?优缺点有哪些?》。
从上面的表格我们还知道,超级玛丽4号没有捆绑身故保障,小伙伴可以灵活选择是否附加身故保障。
这款产品对身故保障是这样约定的:如果被保人在18周岁保单周年日前(不含18周岁保单周年日)不幸身故或全残,保险公司赔付已交保费。

假如被保人在18周岁保单周年日及以后不幸身故或全残,那么保险公司赔付100%基本保额。
超级玛丽4号没有捆绑身故保障有个好处,那就是消费者可以自己决定是否增加保费去获得身故保障。
那么附加身故保障后的保费会贵多少呢?奶爸接下来详细分析。
以30岁男性,保额40万,交费30年,无附加责任为例,每年的保费是5876元,如果附加身故保障,保费是7904元,相差2028元。
二、超级玛丽4号哪些情况不保?
奶爸在上面分析了超级玛丽4号是否含身故保障,那么接下来奶爸讲下这款产品的免赔条款有哪些。
免责条款说明了在哪些情况下保险公司不承担责任,因此我们在投保时要了解清楚免责条款内容,避免后续出现理赔纠纷。
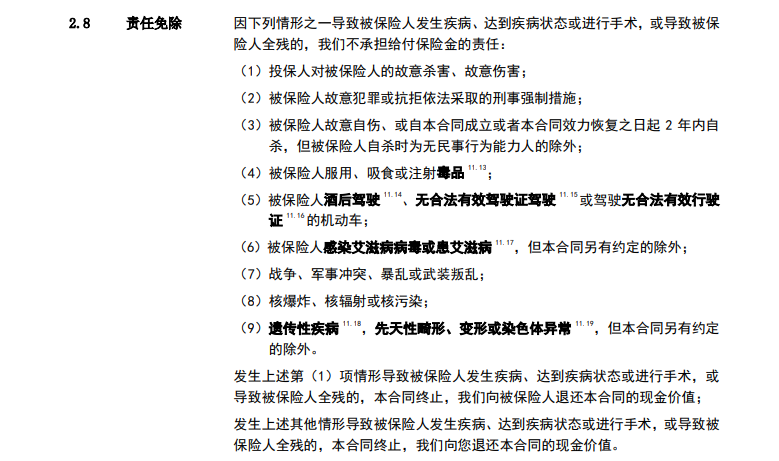
而超级玛丽4号的免责条款分为两部分,现在看下第一部分:

如果因例举的情形之一导致被保人发生疾病、达到疾病状态或进行手术,或导致被保人全残,保险公司不承担给付保险金的责任。
此外,免责条款第8提到了战争、军事冲突、暴乱或武装叛乱这些情形,也是需要我们注意的,尽量不要去军事冲突地区。
免责条款第4点提到了如果被保人服用、吸食或注射毒品,保险公司不承担赔付责任。
然后我们看下超级玛丽4号第二部分免责条款:

这一部分免责条款规定,如果因提到的情形之一导致被保人身故的,保险公司不承担给付身故保险金的责任。
第二部分的免责条款和第一部分相比,少了2种情形。即:被保人感染艾滋病毒或患艾滋病;遗传性疾病,先天性畸形和变形或染色体异常。
超级玛丽4号的免责条款除了上面的两部分,还有保险合同中罗列的其它条款,比如条款1.5犹豫期、条款6.2如实告知等。
如果你还想了解其余免责条款的内容,可以微信搜一搜关注“奶爸保“咨询。
三、奶爸总结
总的来说,超级玛丽4号没有捆绑身故保障,消费者可以灵活选择是否附加身故保障。
在投保超级玛丽4号时,除了免责条款,健康告知也是比较重要的,关系到后续的理赔,那么怎么进行健康告知呢?
奶爸这里有详细分析:《商业保险的健康告知怎么填?必须去体检吗?》。
奶爸保专业保险测评分析,以客观中立的态度,为用户量身定制保险方案,帮您一次选对保障,少花冤枉钱!有保险问题可以在下方留言或者在线咨询,奶爸全程为您解答。
微信扫一扫
微信扫一扫
关注微信
客服热线
奶爸保

