有消息称,中韩人寿预计在3月31日停录中韩悦未来年金险。
也就是说,年金险市场仅存的4.025%收益利率的年金险之一,也要离大家而去了,不免让人扼腕叹息。
那么中韩悦未来年金险将于3月31日停录,还值得买吗?还有哪些热门年金险产品可以选?
我们不妨通过以下几点来具体分析:
|中韩悦未来年金险停录前还值得买吗?
|年金险哪家保险公司的性价比更高?
|奶爸总结
一.中韩悦未来年金险停录前还值得买吗?
中韩悦未来年金险很快要停录了,很多人问奶爸,还要不要投保。
回答这个问题之前,需要先明确了解它的保障内容。

先看投保原则:
中韩悦未来投保年龄为0-60周岁,可以保至被保人100周岁,缴费期限可选3/5/10年交,投保门槛中规中矩。
利率方面,奶爸觉得还是值得说一说的,中韩悦未来年金险的预定利率为4.025%,这个水平是非常高的。
预定利率比较高的中韩悦未来,十分有利于消费者。
年金险预定利率和消费者的收益息息相关,那么银保监会下调年金险预定利率是怎么回事呢?
想了解其中详情,戳这里:《4.025%的年金险没有了吗?预定利率下调意味着什么?》。
再看保障内容:
年金领取保障责任+身故保障责任是中韩悦未来年金险的主要保障责任。
年金领取保障责任,即自约定的首个年金领取日开始(被保人60/65岁),被保人每年可以从保险公司那领取100%基本保额的年金。
如果被保人不幸在保险期间身故,那么保险公司会依据保险合同约定,赔付受益人(累计已交保费-已领年金)or现金价值,取二者中较大者。
当然,中韩悦未来年金险的保障内容也并非如此,它还能赋予消费者保单贷款和加/减保权利。
可以让消费者在资金紧缺时获得现金流or资金充裕时加强保障。
想细致了解保单贷款功能的具体内容,戳这里:《保单贷款能贷多少钱?保单贷款有什么特点?》。
从以上内容来看,中韩悦未来年金险预定利率比较高,可以让消费者获得较为可观的收益。
且还同时提供保单贷款和加/减保功能,设置较为人性化,即便是马上要停录了,该产品拥有多种优势BUFF,现在投保也不亏。
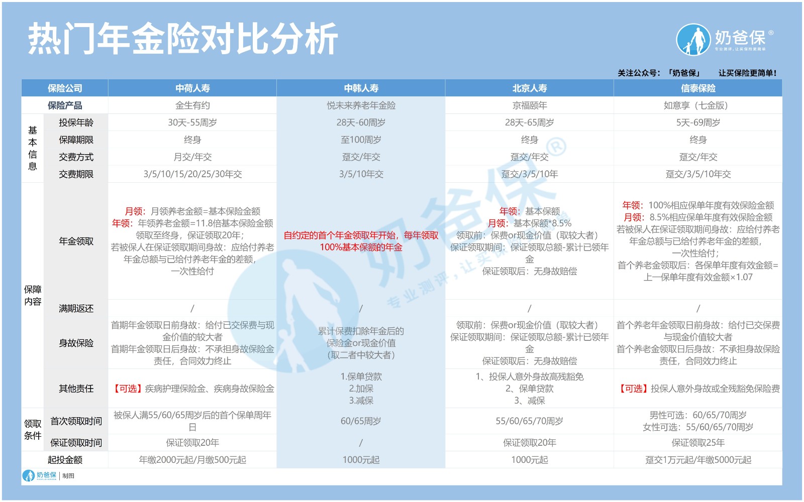
二.年金险哪家保险公司的性价比更高?
当然,虽然中韩悦未来年金险和同类产品相比具备一定的优势,但也不代表它一定适合每一位消费者。
奶爸这里还整理了其他几款比较热门的年金险的信息,大家可以结合自己的需求对比一下它们的保障内容,以此做个参考:

直接给出结论:
1.起投门槛低:中韩悦未来养老年金险、北京京福颐年
这两款产品的起投金额都为1000元,相比于动辄上万元起投的同类产品,它们的起投门槛比较低,基本上稍有经济实力的消费者,都有能力投保。
2.追求投保年龄范围广,投保条件宽松:信泰如意享(七金版)
这款年金险产品的投保年龄范围为0-69周岁,相比于其他几款,投保年龄范围更广,可以让更多的人参与到它的保障计划中。
其它提供给消费者选择的缴费期限也比较多,投保较为灵活,适合追求投保条件宽松的朋友。
3.追求年金保证领取:中荷金生有约、北京京福颐年、信泰如意享(七金版)
这三款年金险产品都约定有保证领取年限,也就是说消费者最少都能获得保证领取年限内的收益。
这一约定,相当于是给消费者吃了一颗定心丸,即不管如何,都有保底收益。
三.奶爸总结
总的来说,中韩悦未来作为4.025%预定利率的年金险产品,在利率下行的当下,相比于同类产品,还是具备较大优势的。
即便是马上要停录了,消费者现在投保,也能获得相关保障,也还不错。
但对于投保这件事来说,奶爸还是那句话“投保不可盲目,要结合自身的需求选择保险产品”。
如果你还不知道投保的正确姿势,戳这里了解:《3.15过后,投保怎么避雷?怎么配置保险划算?》。
如果大家挑选保险有什么困难,可以添加奶爸微信:naibabao86 进行1对1咨询,现在关注“奶爸保”公众号,回复“官网”,还可以获得属于您的专属资料包,让您买保险变得更简单。
微信扫一扫
微信扫一扫
关注微信
客服热线
奶爸保

