阿波罗1号多次赔付重疾险,是昆仑健康推出的一款新品,4月15日刚刚上线。
从它的名字就知道,这是一款多次赔付型重疾险,其中重疾最多可赔付3次,不分组!
而且,它除了重疾、中症和轻症外,还保障25种特定疾病!
那么阿波罗1号多次赔付重疾险保障的25种特定疾病具体是哪些呢?奶爸为此特地查询了保险条款,一起来看看。
|阿波罗1号多次赔付重疾险保什么?
|阿波罗1号多次赔付重疾险25种特定疾病有哪些?
|奶爸总结
一、阿波罗1号多次赔付重疾险保什么?
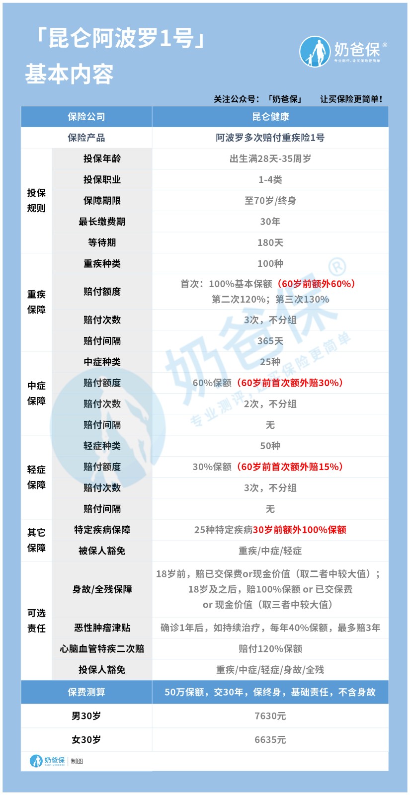
为了让大家更容易理解枯燥的保险条款,奶爸将相关内容梳理成了图表,如下图:

奶爸先简单说说阿波罗1号多次赔付重疾险的投保规则:
这款产品的投保年龄范围比较窄,只允许28天-35周岁人群购买。
相比之下,绝大多数重疾险是允许五六十岁人群投保的,它把很多正值壮年的消费群体拒之门外了。
阿波罗1号多次赔付重疾险的保障期限为终身,其中保身故版本多了个保至70岁的可选项。
这款产品的等待期比较长,有180天,重疾险市场也不乏90天等待期的产品。
不过它的最长缴费期为30年,这一点值得赞赏,能在一定程度上减轻投保人的缴费压力,而且提高了保险杠杆和获得保费豁免的几率。
总的来说,投保规则方面中规中矩,不过投保年龄限制相对严格。如果您未满35周岁,这个缺点可以忽略。
阿波罗1号多次赔付重疾险具体保什么呢?
1. 重疾不分组赔3次,60岁前还加码
这款产品保障100种重疾,覆盖了重疾新规所要求必保的28种重疾。
注意,奶爸要划重点了!
重点一:它是多次赔付型重疾险,重疾责任最多可赔3次,而且不分组。
重点二:重疾赔付比例会递增,从上图可以看到,被保人第一次、第二次和第三次患重疾,保险公司依次赔100%保额、120%保额、130%保额。
重点三:符合条件额外赔,如果被保人在60岁前首次确诊重疾,保险公司将额外赔付60%保额,也就是一次性给付160%保额。
2. 中轻症同样不分组多次赔,没有间隔期
阿波罗1号多次赔付重疾险保障25种中症+50种轻症,分别可赔2次和3次,均不分组、无间隔期。
其中,中症每次赔付60%保额,若首次罹患重疾未满60岁,可额外赔30%保额。
而轻症每次赔付30%保额,,若首次罹患重疾未满60岁,可额外赔15%保额。
也就是说,在60岁前这段人生黄金时期,中症最高可赔90%保额,轻症最高可赔45%保额。
不得不说,阿波罗1号多次赔付重疾险中轻症的保障力度还不错。
3. 自带特定疾病保障和被保人豁免,深得人心
这款产品除了基本的重疾、中症和轻症保障,还自带特定疾病保障。至于具体保障哪些种类,奶爸稍后详细讲讲。
此外,若被保人不幸确诊重疾或中症或轻症,保险公司都将豁免后续未交保费,但保障依旧有效。
这似乎是在表达:保费不用再交了,安心治病吧!
保险公司还是有情有义的,体现了满满的人性关怀。
4. 可选责任比较丰富,各取所需
阿波罗1号多次赔付重疾险有含身故版本和不含身故版本,还可自由附加恶性肿瘤津贴、心脑血管特疾二次赔和投保人豁免等责任。
奶爸此前写过其他测评文章,聊过可选责任,这里就不重复展开了,感兴趣可以看:《阿波罗1号多次赔重疾险保什么?重大疾病保险应不应该买?》。
二、阿波罗1号多次赔付重疾险25种特定疾病有哪些?
通过阿波罗1号多次赔付重疾险的保险条款可以知道,这款产品保障特定疾病,如果在30岁前患病可以额外赔付100%保额,即一共赔付200%保额。
它约定的特定疾病一共包含25种,具体种类如下图所示:

特定疾病是针对发病率比较高等特殊情形而定,能够给予被保人更好的保障。
比如白血病,长期以来就是儿童中较为高发的疾病,其中90%为急性白血病。
然而急性白血病通常发病比较突然,死亡率也很高。
手上有一份保障白血病等特定疾病的重疾险,就像是绝境中的一根救命稻草!
阿波罗1号多次赔付重疾险保障25种特定疾病,使这份保障更加全面。
三、奶爸总结
阿波罗1号多次赔付重疾险最大亮点就是不分组多次赔付,而且重/中/轻症符合条件都有加码赔。
而且它保障特定疾病,有利于被保人。
如果符合自身的保障需求,这款产品值得投保。
想对比其他重疾险再做决定?请点这里:《2021年4月重疾险榜单,新定义重疾险哪个好?》。
奶爸保专业保险测评分析,以客观中立的态度,为用户量身定制保险方案,帮您一次选对保障,少花冤枉钱!有保险问题可以在下方留言或者在线咨询,奶爸全程为您解答。
微信扫一扫
微信扫一扫
关注微信
客服热线
奶爸保

