昆仑阿波罗1号多次赔付重疾险是昆仑健康推出的一款产品,秉持着“加量不加价”的精神。
那么昆仑阿波罗1号多次赔付重疾险健康告知严格吗?哪些情况不保呢?奶爸今天就跟大家一起看看。
|昆仑阿波罗1号多次赔付重疾险的健康告知严格吗?
|昆仑阿波罗1号多次赔付重疾险哪些情况不保?
|奶爸总结
一、昆仑阿波罗1号多次赔付重疾险的健康告知严格吗?
昆仑阿波罗1号多次赔付重疾险的健康告知共6条。

昆仑阿波罗1号多次赔付重疾险的被保人健康告知内容与其它大多数的重疾险产品差不多。
首先,对被投保人是否患三高、糖尿病、结节及结核等情况做出提问,可能会拒保。
对于良、恶性肿瘤(含原位癌、癌前病变、肿块、结节、囊肿、息肉、宫颈上皮内瘤变)、心脑血管疾病、肺部疾病、精神疾病、传染病等都做出了询问。
患有健康告知中涉及疾病的被保人通常情况下会被拒保。不过昆仑阿波罗1号多次赔付重疾险提高智能核保,特定情况下是可以承保的。
进一步了解健康告知与智能核保?看这里:《健康告知是什么?怎么做?智能核保核保宽松吗?》
对近1年的身体状况与近2年的身体检查情况较为关注。
另外,被保险人若为妇女或不满2周岁的孩童,将会要求回答相关的健康告知。
对近2年内是否曾在其他保险公司投保或正在申请以疾病为给付保险金条件的人身保险投保情况做出提问。
含此次在内的重疾险投保累计保额不得超过100万。
不知道健康告知是什么?看这里《保险中如实告知是什么意思?怎么做健康告知?》
昆仑阿波罗1号多次赔付重疾险基本上对常见疾病都会做出提问。
所以小伙伴们在投保时还是要注意健康告知的。
昆仑阿波罗1号多次赔付重疾险支持智能核保,小伙伴们在健康告知时只需要做出选项,相对人工核保要简单且宽松得多。
健康告知关系到的是能不能投保的问题,而免责条款关系到的是赔不赔的问题。
所以,我们继续看一下昆仑阿波罗1号多次赔付重疾险哪些情况不保。
二、昆仑阿波罗1号多次赔付重疾险哪些情况不保?
在分析昆仑阿波罗1号多次赔付重疾险的免责条款前,我们要先知道什么是保险的免责条款。
奶爸在之前的文章中给大家科普过,这里就不在赘述,详细可查看:《免责条款是什么意思?如何看懂保险免责条款?》
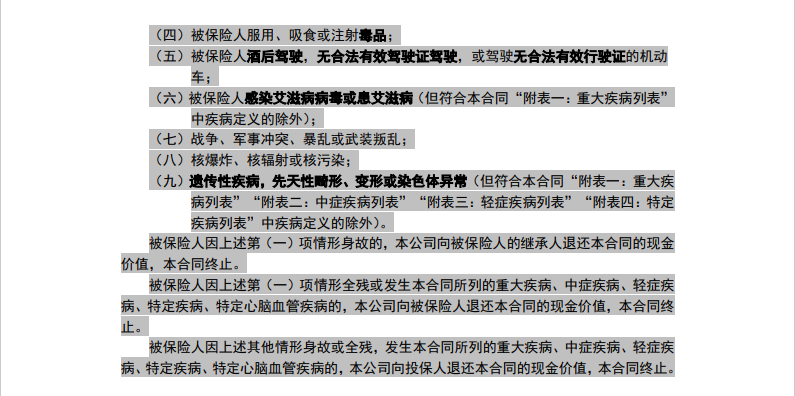
下面是昆仑阿波罗1号多次赔付重疾险的主要免责条款。

我们通过昆仑阿波罗1号多次赔付重疾险的主要免责条款内容可以知道。
昆仑阿波罗1号多次赔付重疾险的免责条款与其他新定义重疾险区别不大。
对违法、投保人对被保人故意杀害/伤害、投保两年内自杀等相关法律法规规定的条例在合同中体现或做一定的补充说明,可避免日后的理赔纠纷。
针对免责条款中规定的情况,保险公司可以选择不支付保险金。
所以,整体看来,昆仑阿波罗1号多次赔付重疾险的免责条款限制较少。
三、奶爸总结
奶爸对昆仑阿波罗1号多次赔付重疾险健康告知和免责条款的进行了简单梳理。
发现昆仑阿波罗1号多次赔付重疾险在健康告知和免责条款的限制上都不会很严格。
但是小伙伴们在投保过程中一定要关注投保规则、保障内容、健康告知、免责条款等内容。
奶爸保专业保险测评分析,以客观中立的态度,为用户量身定制保险方案,帮您一次选对保障,少花冤枉钱!有保险问题可以在下方留言或者在线咨询,奶爸全程为您解答。
微信扫一扫
微信扫一扫
关注微信
客服热线
奶爸保

