最近“癌症”的话题也层出不穷,从明星患癌离世到癌症初期的症状等都一度冲上热搜榜,很多人也从抗拒谈“癌”到直面癌症。
超级玛丽4号重疾险上线已经有一段时间,保障也不错。
有人问奶爸,超级玛丽4号重疾险癌症赔付给力吗?还有哪些重疾险值得买?
接下来我们一起看看:
|超级玛丽4号重疾险癌症赔付给力吗?
|除了超级玛丽4号重疾险,哪些重疾险值得买?
|奶爸总结
一、超级玛丽4号重疾险癌症赔付给力吗?
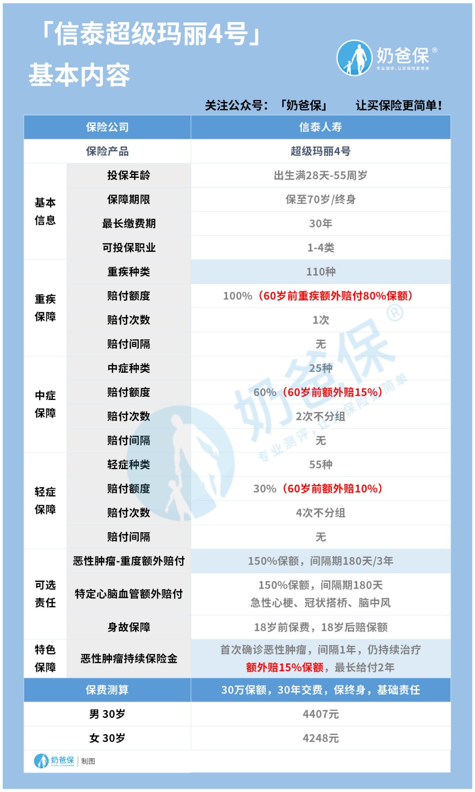
在给大家解答超级玛丽4号重疾险癌症赔付是否到位的问题前,我们先来回顾一下这款产品的基本内容:

超级玛丽4号重疾险除了提供重疾,中轻症等基础保障,针对恶性肿瘤-重度还有额外赔付。
关于超级玛丽4号重疾险的详细测评,点击这里查看:《信泰超级玛丽4号重疾险保障什么?优缺点有哪些?》
下面我们就癌症与超级玛丽4号的“爱恨情仇”展开分析。
文中将涉及的相关保障内容,奶爸在表格中用浅蓝色做了标记。
超级玛丽4号的癌症保障主要包含重疾、恶性肿瘤持续基金以及恶性肿瘤—重度额外赔付。
癌症治疗花费大,我们购买保险,就是在于被保险人遭遇风险时,获得部分经济补助。
我们先来了解一下不同疾病的治疗费用:

从图上来看,癌症治疗费用金额还是比较大的,保险市场上针对癌症,还推出了防癌险和防癌医疗险,这也从侧面证明了防范癌症的重要性。
下面我们来看看超级玛丽4号的癌症赔付是否到位。
1. 超级玛丽4号保障哪些癌症?
根据超级玛丽4号的条款来看,它保障的癌症包含目前高发的肝癌,胃癌,乳腺癌等等。

图上这些男女高发恶性肿瘤,都在超级玛丽4号的保障范围内,目前所知的恶性肿瘤覆盖率基本上是达到了100%
2. 超级玛丽4号癌症赔付多少?
如果投保了超级玛丽4号,患癌能获得多少赔付呢?
以30岁人群投保30万保额,附加所有保障为例。
如果60岁前不幸患癌,满足合同所有约定,可以获得360%基本保额赔付。
包含重疾(180%)、恶性肿瘤-重度额外赔付(150%)以及恶性肿瘤持续保险金(30%)。
在这种情况下,30万基本保额,最高可以获得108万的赔偿金,赔付还是相当给力的。
二、除了超级玛丽4号重疾险,哪些重疾险值得买?
除了超级玛丽4号重疾险,达尔文5号焕新版保障也不错。
轻症、中症、重疾都自带额外赔保障,60岁前确诊重疾最高可赔180%保额,中症最高可赔75%保额,轻症最高可赔40%保额,赔付比例非常高,是目前市面上的最高水平。
还可以选择恶性肿瘤和特定心脑血管疾病额外赔付保障,两项可选责任都非常实用。
此外,被保人平时也要注意养成健康的生活习惯。
比如衣食住行多注意,定时体检,可以将癌症扼杀在未发生之际。
比如吃,要新鲜清淡;住要环保,注意装修材料;多步行等等。
奶爸之前在给大家介绍癌症问题时,有专门的讲解,想了解的可以看这里:《癌症年轻化你怎么看?》
三、奶爸总结
整体而言,超级玛丽4号可以提供有力的癌症保障,但是奶爸希望大家永远用不上。
而要远离癌症,我们需要规律生活,按时吃饭,定期体检,不忘运动,让癌症没有机会侵袭我们的身体。
奶爸保专业保险测评分析,以客观中立的态度,为用户量身定制保险方案,帮您一次选对保障,少花冤枉钱!有保险问题可以在下方留言或者在线咨询,奶爸全程为您解答。
微信扫一扫
微信扫一扫
关注微信
客服热线
奶爸保

