弘康人寿恒康保是由恒大保险经纪与弘康人寿合作,特别定制的一款多次赔重疾险。
据说这款重疾险的中/轻症、多项特色保障都设为了可选责任,实力不容小觑。
弘康人寿恒康保到底是怎样的一款产品?和达尔文系列重疾险相比有优势吗?
今天就和奶爸一起先睹为快!
弘康人寿恒康保,保障怎么样?
弘康人寿恒康保,对比达尔文系列怎么样?
奶爸总结
一、 弘康人寿恒康保,保障怎么样?
奶爸根据现有资料,对弘康人寿恒康保的内容进行了整理(见下图)。不过产品还未正式上线,条款内容可能会发生改动,一切以正式上线后的投保页面条款为准。
1. 投保规则
弘康人寿恒康保是一款保障终身的重疾险产品,其投保年龄限制为出生满28天至55周岁,等待期长达180天,最长缴费期有30年。
就目前投保规则的内容看,表现一般,尚未发现有特别之处。
2. 基础责任
弘康人寿恒康保的基础保障包括重疾保障(含重疾豁免)、身故/全残保障。俨然一副纯重疾险的姿态。
重疾保障方面,弘康人寿恒康保对120种约定重疾分6组进行6次保障,自带重疾豁免。
看到这里有些小伙伴已经有点难受了,这款产品究竟想干嘛?分组多次赔付似乎有点不尽如人意了吧。
奶爸一开始也有这样的困扰,好在弘康人寿恒康保关于28类高发重疾的分组还算是比较合理的,尤其是发病率最高的恶性肿瘤-重度、心脑血管疾病都分在了不同的组,获赔概率还是蛮高的。
3. 中、轻症保障
前面奶爸有提到,弘康人寿恒康保将中、轻症保障设置成了可选责任。
中症方面,对28种中症进行不分组2次保障,每次赔付70%基本保额。
轻症方面,对45种轻症进行不分组4次保障,每次赔付30%基本保额。
弘康人寿恒康保这个中症赔付比例较市场上的大多数产品要高,没有借助额外赔付的加持就玩这么大?
而且对十大高发的中、轻症(含原位癌)可保,覆盖比较全面。
4. 其他可选责任
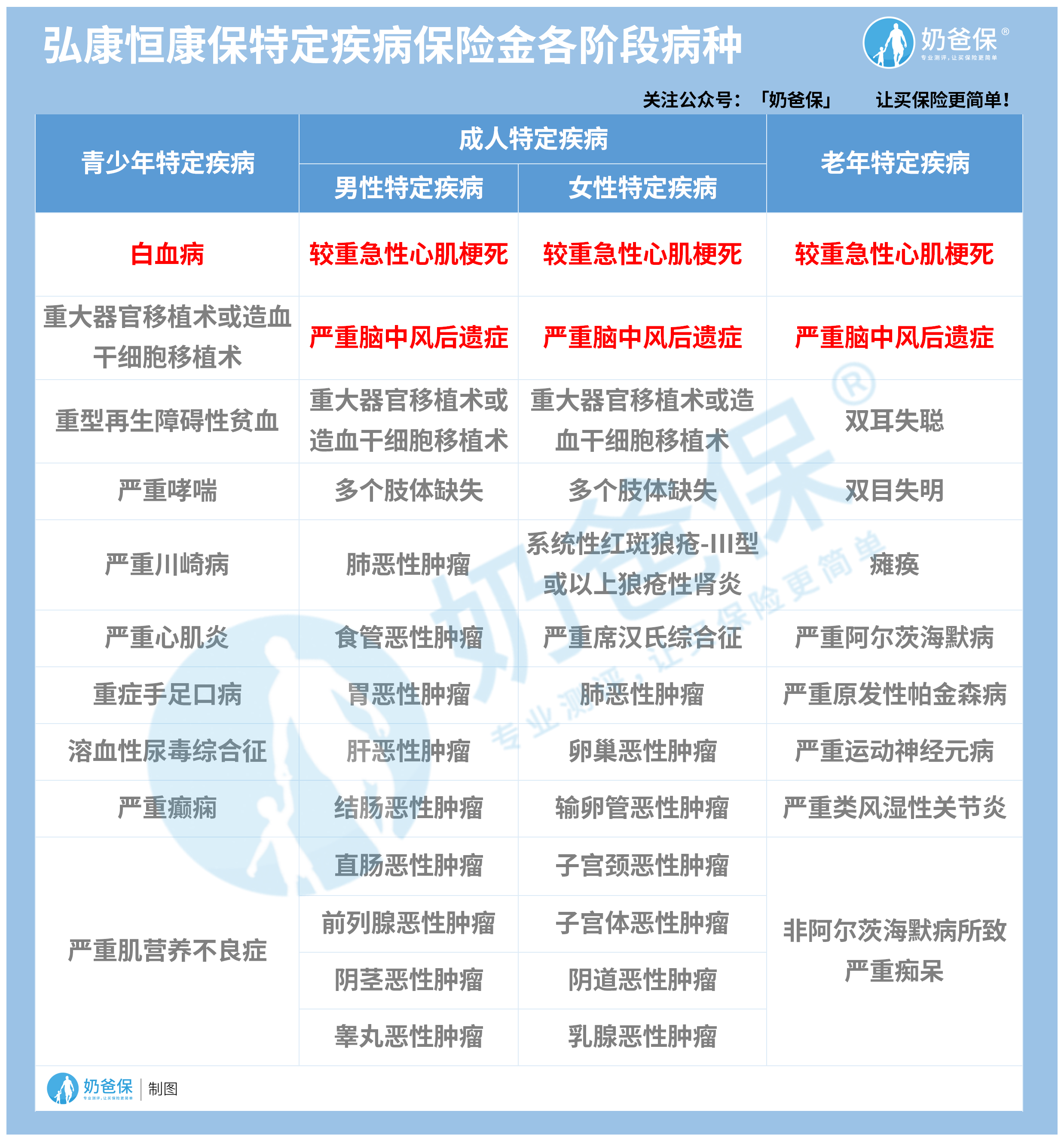
①特定疾病保险金。弘康人寿恒康保的特疾保险金分为以下三种情况:
青少年:18周岁前,确诊特定疾病,额外赔付100%基本保额;
成人:18-59周岁,确诊特定疾病,额外赔付100%基本保额;l
老年人:60-89周岁,确诊特定疾病,额外赔付50%基本保额。
各个人群的特疾保障情况如下:

②罕见病保险金:
12种,对30周岁前确诊约定罕见疾病,额外赔付100%基本保额。
对少儿及青年的保障比较具有较强的针对性,而且附加保费便宜。
③特定疾病护理保险金
20种失能疾病护理,每个保单周年日按本合同基本保险金额的10%给付特定护理疾病保险金,累计给付金额达到基本保险金额的150%或本合同终止时为止(以较早者为准)。
但要注意,假如初次确诊的重疾并非这20种,那么该项责任就会自动终止。

④极重疾病保险金
初次确诊较重急性心肌梗死、严重脑中风后遗症、重大器官移植术或造血干细胞移植术、严重非恶性颅内肿瘤、严重脑炎后遗症、严重脑膜炎后遗症可以额外赔50%基本保额。
总的来说,这款产品的投保灵活性比较强,尤其是可选责任部分保障内容,有点意思!消费者可以根据需要进行附加。
二、 弘康人寿恒康保,对比达尔文系列怎么样?
达尔文系列重疾险一直以优质闻名,是重疾险市场上备受关注。
弘康人寿恒康保,对比达尔文系列怎么样?
奶爸选取了达尔文5号荣耀版、达尔文5号焕新版和达尔文易核版2021与弘康人寿恒康保作比较。
达尔文三兄弟的具体内容奶爸就不再展开了,需要了解的小伙伴可以看这里:《超级玛丽5号健康告知内容严格吗?超级玛丽5号和达尔文系列重疾险怎么选?》

下面我们直接给出结论:
1. 达尔文5号荣耀版:癌症保障,自带癌症靶向药津贴
达尔文5号荣耀版自带首创的癌症靶向药津贴保障,即如果被保人在保单前15年且2年内靶向药自费达到10万,保险公司将额外赔付50%基本保额。
这也是达尔文5号荣耀版出道即王者的核心力量。
毕竟现在大家都“谈癌色变”,而靶向药价格昂贵,却又是癌症治疗中必不可少的。
达尔文5号荣耀版的癌症靶向药津贴就较好地为癌症治疗提供资金保障。
而且这款产品还可附加恶性肿瘤津贴,对确诊癌症1年后的连续治疗,提供每年40%保额的津贴,最多可给付三年。癌症保障比较强劲。
2. 达尔文易核版2021:带病投保,核保宽松
达尔文易核版2021核保条件比较宽松,对于非标人群比较友好。
像常见的高血压、高血糖等会被很多保险公司拒保的疾病,达尔文易核版2021则对其开通了投保通道。
所以,对于身体健康状况不是很好,但也想配置重疾险的人群来说,这款产品给身体有异常的人群带来了一个投保机会,比较友好。
3. 达尔文5号焕新版:保障力度大,自带额外赔付
达尔文5号焕新版在被保人60岁前患合同约定轻症/中症/重疾,除了赔付基础疾病保险金,还额外赔付10%、15%、80%的基本保额。
达尔文5号焕新版的重疾保障在额外赔付的加持下,最高可以赔付180%保额,赔付力度很不错。
4. 弘康人寿恒康保:多次赔付,投保灵活、保障多样
弘康人寿恒康保是多次赔付型的重疾险产品,最多可赔付6次,可选责任丰富,投保选择比较灵活。
尤其是其可选责任中包括了不同阶段的特疾保障、少儿罕疾保障、特定疾病护理保障、极重疾病保障,比较给力。
不同的消费人群可以根据自身的预算、需求及偏好进行选择。
三、 奶爸总结
重疾险市场的竞争是非常激烈的,弘康人寿恒康保还未正式上线,其强大气场已经开始影响了重疾险市场。跟达尔文系列重疾险先比,各有所长,能适应不同偏好的消费人群。
百花齐放,百鸟争鸣是繁荣的好现象,但就怕千篇一律,毫无个性,最终无法从众多的竞品中脱颖而出。
最近保险市场的新人很多,弘康人寿恒康保的表现也让人期待。
如何挑选重疾险,奶爸这里有一干货,可以参考:《2021年7月重疾险榜单,重疾险哪些值得买?》
如果大家挑选保险有什么困难,可以添加奶爸微信:naibabao86 进行1对1咨询,现在关注“奶爸保”公众号,回复“官网”,还可以获得属于您的专属资料包,让您买保险变得更简单。
微信扫一扫
微信扫一扫
关注微信
客服热线
奶爸保

