近两年惠民保险可以说芝麻开花——节节高,而同一个地方推出多款惠民保险也是比较常见的,比如今天要提到的宁波天一甬宁保和宁波工惠保都属于宁波的惠民保险。
有时候人们会抱怨“没得选”,而当有多种选择,又不知道该怎么选,确实,面对宁波天一甬宁保和宁波工惠保,宁波人民犯了难,究竟该怎么选呢?
或许我们通过对两者的分析,可以得出答案,再看看宁波天一甬宁保适合哪些人投保?
宁波天一甬宁保PK宁波工惠保各自保什么?
宁波天一甬宁保适合哪些人投保
奶爸总结
一、宁波天一甬宁保PK宁波工惠保各自保什么?
为了让大家可以清楚的认识宁波天一甬宁保和K宁波工惠保,奶爸接下来将分别对二者展开简单测评。
1. 宁波天一甬宁保
奶爸已经将这款产品的主要内容集中在一张表格中,如下:
宁波天一甬宁保是在8月10号开启投保通道的,投保截止时间是下个月30日,生效日期是下月1日到2022年8月31日。
如果宁波的小伙伴想要投保的话,最好在8月31日之前加入,这样保障期限足足有一年。
当然在加入之前了解宁波天一甬宁保能提供什么保障也是很重要的。
从目前的资料来看,宁波天一甬宁保主要提供四大方面的保障,下面我们看看具体的约定:
(1)住院及特病门诊自费医疗费
这一保障项目的保额为100万元,有2万元免赔额,对于非既往症的赔付比例为80%,既往症的赔付比例为40%。
(2)恶性肿瘤厨房外赔自费药品费用
宁波天一甬宁保针对恶性肿瘤自费药费用的保额最高也是100万元,依然有2万元免赔额,不过对于A类药品和B类药品的赔付约定不同。
其中A类药品的赔付约定跟住院及特病门诊自费医疗费一样,而B类要赔付比例大大降低,其中非既往症赔付40%,既往症只赔付20%。
(3)特定罕见病药品费用
宁波天一甬宁保针对特定罕见病药品最高保额为70万元,免赔额为2万元,赔付比例统一为40%。
(4)质子重离子医疗费用
这款产品针对质子重离子的保额为30万元。没有免赔额设置,针对既往症赔付比例为40%,非既往症为80%。
如果你想了解更多质子重离子的作用,不妨看看这里:《质子重离子治疗是什么意思?哪些保险可以报销质子重离子费用?》。
这款产品一年保费为139元,下面我们再看看宁波工惠保的情况。
2. 宁波工惠保
我们照葫芦画瓢,也将宁波工惠保的基本内容集中在一张表格中,如下:
宁波工惠保的保障责任相对宁波天一甬宁保保障责任明显减少,主要报销社保内外的住院医疗费和特药费用。
两款产品的免赔额都是一样的2万元,不过宁波工惠保对于非约定既往症赔付比例社保内可以达到100%,比较不错。
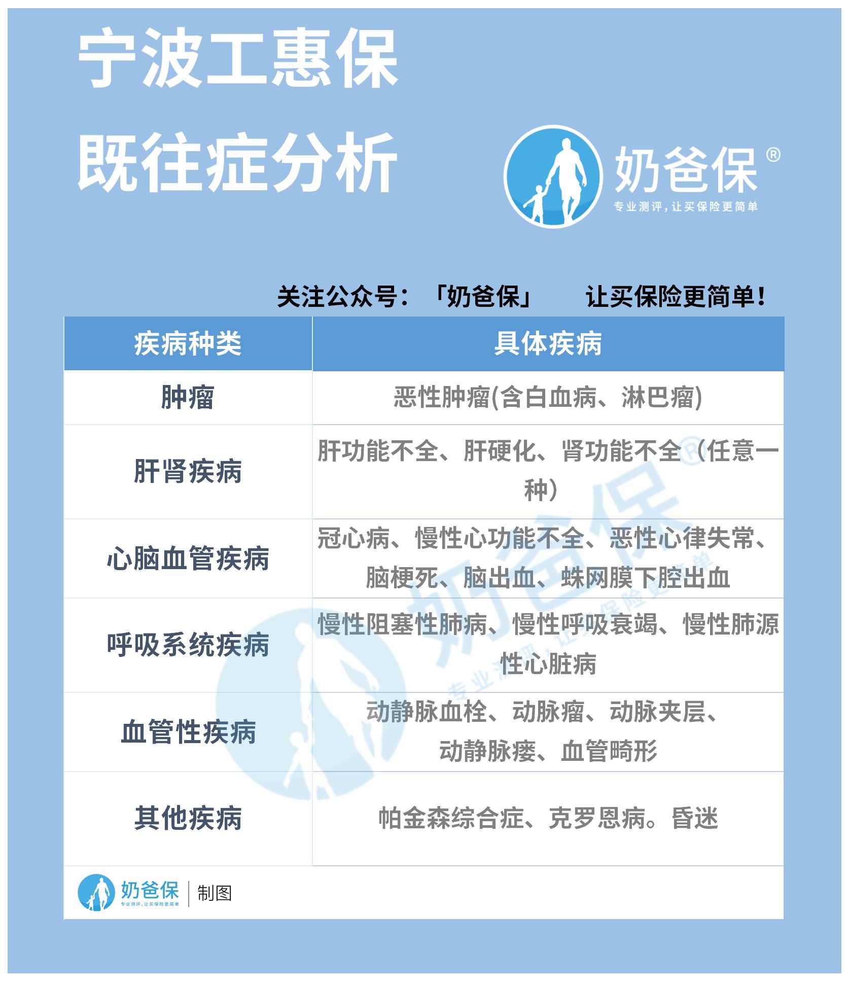
但是它针对约定既往症不赔,主要的既往症如下:
注意,如果参保人因为上述既往症出险,不再报销范围内哦!
而宁波天一甬宁保虽然报销比例不高,但是好歹还有一定保障,且还有治疗癌症的神器——质子重离子加持。
且是统一费率,为139元,而宁波工惠保超过50周岁投保需要168元/年。
综合来看,宁波天一甬宁保整体性价比比工惠保要高,如果在两者间选择的话,奶爸建议选前者。
当然,如果你是50周岁前投保且看重社保内报销力度,宁波工惠保更能满足您的需求。
二、宁波天一甬宁保适合哪些人投保
宁波天一甬宁保和宁波工惠保都属于惠民保险,那么这些惠民保险是哪些人的福利呢?
按理来说,这应该是全民福利,但是奶爸觉得并不是所有人都应该投保,有些人投保或许是一种“浪费”。
比如已经有医保且配置了百万医疗险的人群,如果还投保宁波天一甬宁保和宁波工惠保就会造成“重复投保”,没有必要。
因为医疗险一般是报销型的,无法重复报销,而百万医疗险不管是理赔门槛,还是保障范围都比较广,比较优秀的产品基本可以覆盖惠民保的保障责任,且保额也足够。
如果条件允许,最好投保一份百万医疗险,如果你不知道该如何选,戳这里:《2021年8月百万医疗险榜单,这几款百万医疗险值得买!》。
那么如宁波天一甬宁保般的惠民保险适合哪些人投保呢,或者说,哪些人需要这一份保障。
1. 身体健康状况不是很好的人群
商业保险中的健康险往往对被保人的身体健康状况要求比较高,比如有既往症、动过手术等人群投保都不怎么友好。
但是这一人群再次患病的几率比较高,更需要保障,而商业健康险又不能投,退而求其次,有个惠民保也不错。
2. 高危职业人群
高危职业投保也不太容易,即使有些产品可以投保,但是选择也相对有限,且费率还可能较高,而宁波天一甬宁保不限职业,可以投保。
3. 上了年纪的人群
老人投保也是诸多限制,而宁波天一甬宁保不限年龄,上了年纪的人需要保障,配置一份再合适不过。
三、奶爸总结
整体而言,宁波天一甬宁保和工惠保各有优势,符合参保条件的小伙伴可以根据自己的需求选择合适的产品。
当然惠民保险虽然香,但是理赔门槛高是不争的事实,如果条件允许,最好配置合适的商业保险,提升获赔几率。
不知道保险该如何配置,不妨看看这里:《怎么买保险划算?这些姿势你有必要知道!》。
如果大家挑选保险有什么困难,可以扫码关注:奶爸保公众号 进行1对1咨询,现在关注“奶爸保”公众号,回复“官网”,还可以免费领取价值199元的保障大礼包哦,让您买保险变得更简单。
微信扫一扫
微信扫一扫
关注微信
客服热线
奶爸保

