近期,人保寿险推出了温暖嘉倍重大疾病保险,保障120种重疾,对于全残、生命终末期等都有保障,充满温情。
那么温暖嘉倍重大疾病保险保障哪些内容?值得买吗?
下面奶爸来给大家详细介绍一下温暖嘉倍重大疾病保险。
温暖嘉倍重大疾病保险保障哪些内容?
温暖嘉倍重大疾病保险值得买吗?
奶爸总结
一、温暖嘉倍重大疾病保险保障哪些内容?
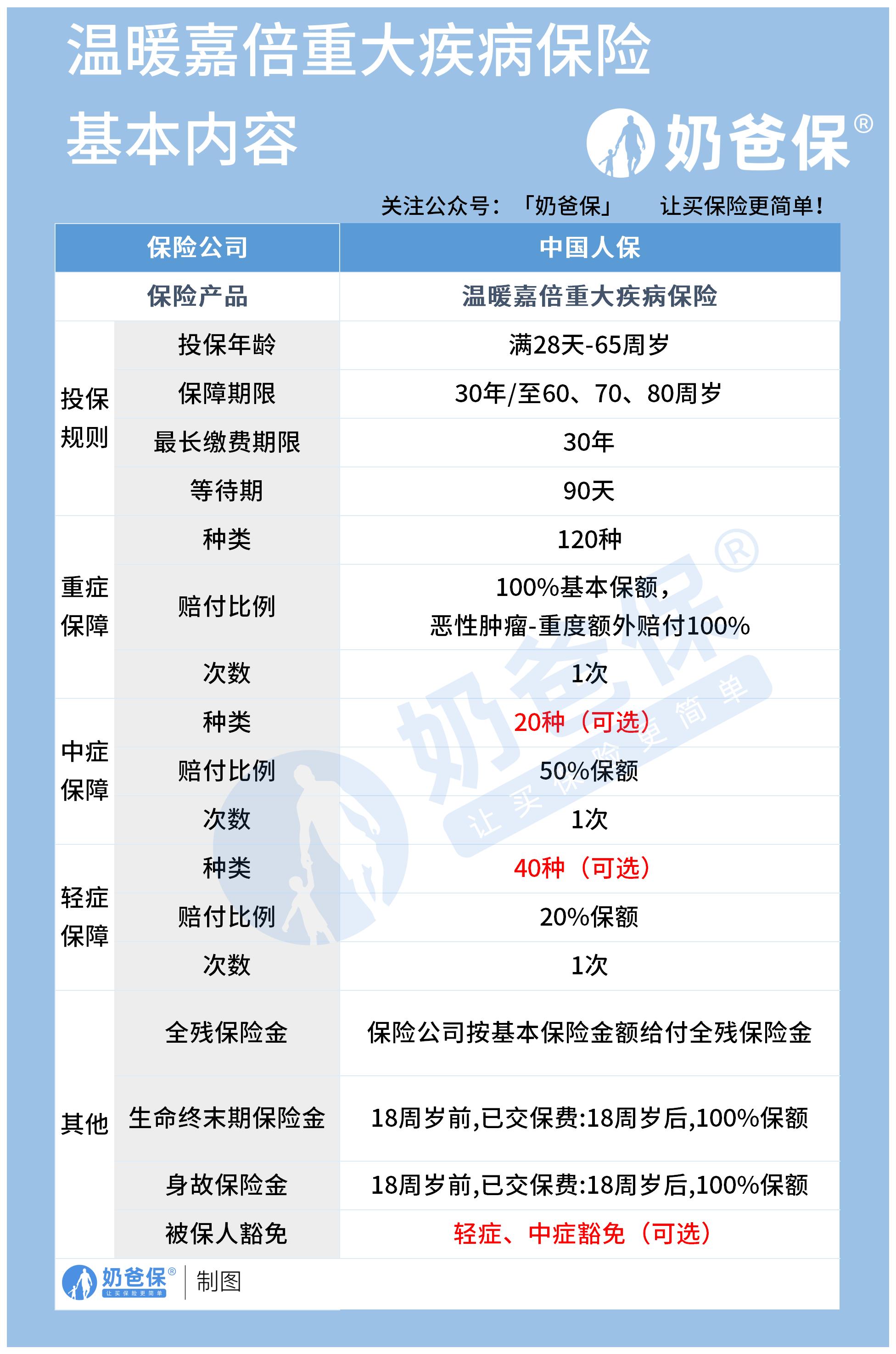
温暖嘉倍重疾险是一款定期重疾险产品,缴费期限选择多,一共有29种缴费方式。

1. 投保规则
温暖嘉倍重疾险允许出生满28天到65周岁的人群投保,保障期限有4个选择,相当灵活。
如果想要短期保障,可以选择保30年或者保至60岁,想要长期保障,可以选择保至80周岁。
最长缴费期限是30年,可以有效减轻投保人的缴费负担。等待期为90天,不算长。
2. 保障内容
温暖嘉倍重疾险重疾保障、身故、全残等为必选责任,中轻症保障是可选责任,可以自由附加。
跟百年康惠保旗舰版2.0一样,中轻症保障是可选责任:《康惠保旗舰版2.0重疾险怎么样?最高70万保额是真的吗?》
(1)必选责任
重疾保障方面,保障120种重疾,赔付100%基本保额,如果是恶性肿瘤-重度额外赔付100%,也就是200%基本保额。
轻症和中症都只能赔一次,且赔付的比例不高,依次只能赔20%、50%保额,市面上大多重疾险产品可以赔付30%、60%的保额。
对于恶性肿瘤患者赔付力度比较大,可以看出温暖嘉倍重疾险对癌症患者是比较关爱的。
还有全残保险金、生命终末期保险金以及身故保障。
在有些产品中会将上述三项保障责任混为一谈,而温暖嘉倍重疾险是实打实的三项保障,互不干扰。
(2)可选责任
温暖嘉倍重疾险的可选责任有中轻症以及被保人豁免。
在投保可选保险责任后,被保人还能享受轻症(一种或多种)豁免保险费、中症(一种或多种)豁免保险费,非常贴心。
整体而言,温暖嘉倍重疾险保障内容较全面,中轻症保障设为可选责任,投保是比较灵活的。
不过,它的赔付次数比较有限,基本上所有责任都是赔付1次的。
二、温暖嘉倍重大疾病保险值得买吗?
温暖嘉倍重疾险在同类产品中是否有优势呢?奶爸拿它和其他产品做个对比:

1、保障期限选择多:温暖嘉倍重疾险
温暖嘉倍重疾险有4个障计划,可以选择保30年或者保至60岁、70岁或者80岁,选择比较多,可以满足不同人群的投保需求。
2、重疾额外赔付比例高:橙卫士1号
橙卫士1号约定在保单前15年,确诊合同约定重疾,将额外赔付100%基本保额,最多赔付3次。
而温暖嘉倍重疾险只有恶性肿瘤-重度才有额外赔付100%的约定。相比之下,橙卫士保障范围更广泛。
3、中轻症共享赔付:凡尔赛1号(终身版)
凡尔赛1号(终身版)是市面上为数不多的,中轻症共享赔付5次的重疾险产品,一定程度提高了被保人获赔的机率。
三、奶爸总结
温暖嘉倍重疾险核心保障还是比较全面的,且癌症保障不错,保障期间、保险责任灵活。
还把中轻症设为可选责任,但是轻症、中症保障一般。
不过温暖嘉倍重疾险没有终身保障,如果你担心这一点,可以看看保障终身的重疾险产品。
终身重疾险和定期重疾险应该如何选择?答案在这里:《定期重疾险跟终身重疾险有哪些区别?分别适合什么人群购买?》
奶爸保专业保险测评分析,以客观中立的态度,为用户量身定制保险方案,帮您一次选对保障,少花冤枉钱!有保险问题可以在下方留言或者在线咨询,奶爸全程为您解答。
微信扫一扫
微信扫一扫
关注微信
客服热线
奶爸保

