北京人寿这次带来了一款高性价比的重疾险:超好保。
这款超好保最大的亮点就是60岁前能额外赔80%,能让我们获得更高的保险金。
另外,这款产品还支持医保卡外借核保,就算外借过医保卡,也有机会能够投保。
究竟超好保五大亮点是什么?对比热门重疾险值得买吗?
奶爸来为大家解读:
超好保五大亮点是什么?
超好保对比热门重疾险值得买吗?
奶爸总结
一、超好保五大亮点是什么?
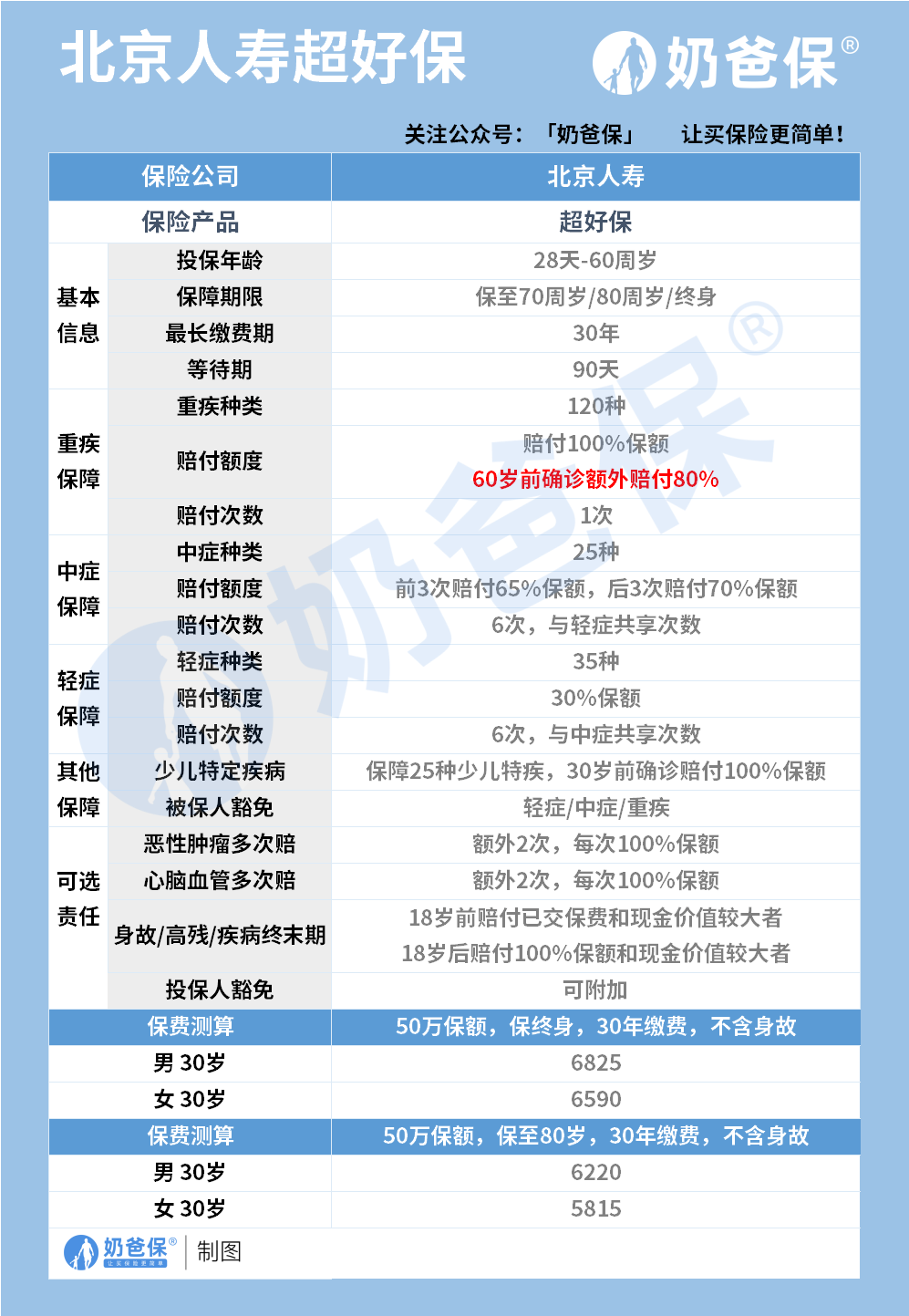
按照惯例,我们先来看下这款产品的保障内容:

北京人寿超好保包含重疾、中症和轻症保障,自带少儿特疾保障,另外还有多项可选责任。
奶爸总结了这款产品的4个亮点:
1. 重疾额外赔付比例高
在60岁前确诊约定重疾,超好保可赔付180%基本保额,50万保额就可赔付90万。
一般来说,60岁前大多数人都还需要赚钱养家,承担着家庭大部分责任,
因大病失去经济收入,并且还要面临高昂的医疗费,对家庭造成的影响也会更大,而较高的保额,就能提高我们抗风险的能力。
另外,它还可灵活选保至70岁或80岁,并且不捆绑身故责任;
30岁男,选保至70岁,年缴保费4845元,就有机会撬动90万的保额,杠杆率超高。
就目前的技术水平,活到80岁已经是较为普遍的事情,选保至80岁几乎等同于保终身。
同样的条件下,选保至80岁,保费可以降低不少,尤其是女性投保,比选保至终身便宜了700多元。
如果预算不太充足,又想要更为长期的重疾保障,就可以考虑选保至80岁。
2. 中症赔付比例高,中轻症共享式赔付
目前大部分重疾产品中症赔付比例都在60%左右。
而超好保首次中症赔付比例直接拉高到65%,最高赔付比例可达70%,并且不限制理赔年龄。
除了赔付比例高以外,中轻症的覆盖也比较广:

28种高发重疾对应的轻中症,除了少数几个缺席,其他基本都覆盖了。
并且新定义增加的肺功能衰竭、中度严重克罗恩病和中度溃疡性结肠炎也都有包含。
除此之外,轻中症保障赔付次数同凡尔赛1号一样,采用共享式赔付:
不同的是凡尔赛1号轻中症共享5次赔付,而超好保则共享6次赔付,比凡尔赛1号多了1次。
轻症和中症赔付次数搭配起来,一共有7个组合:

这样更符合疾病风险的不确定性,也能提高被保人的获赔率。
3. 少儿特定疾病双倍赔,少儿保障更全面
在17周岁前投保,30岁前不幸罹患25种少儿特定疾病,可额外赔付100%,最高可赔280%。
例如王先生给8岁的女儿投保一份超好保,50万保额,30年交保至终身,保费3210元。
孩子在10岁时不幸确诊白血病,共可获得保险金:
50万*180%(60岁前确诊重疾额外赔)+少儿特定疾病额外赔100%=140万
据国家卫健委调查数据显示,我国14岁以下少儿每年被确诊恶性肿瘤人数在3-4万之间,恶性肿瘤已成为儿童生命的第二大杀手,近5年儿童肿瘤的发病率上升18.8% 。
其中白血病位列少儿恶性肿瘤之首。
有了这个保障,家庭的经济压力也会减少很多,
因此,这款产品也是非常适合给小孩子购买的。
为了更直观了解超好保对少儿高发重疾的保障,我们与少儿重疾王牌妈咪保贝新生版做个对比:

除了溶血性尿毒综合征和严重癫痫不包含外,其他少儿高发重疾基本都覆盖了,超好保对少儿高发重疾保障还算全面。
不过妈咪保贝新生版的保障更全,并且赔付不限制年龄,当之无愧的少儿重疾王牌。
4. 可选高发重疾三次赔,保障更全面
跟市面上一些高性价比的重疾险一样,超好保也有可选的癌症多次赔和心脑血管多次赔保障。
癌症三次赔:首次确诊癌症3年后、首次确诊非癌症1年后再患癌症,再次赔付100%保额,
包括癌症的新发、复发、持续、转移,能额外赔付两次。
在目前的重疾市场中,能做到癌症三次赔保障的只有少数产品,例如凡尔赛1号和信泰如意金葫芦。
癌症是目前最高发的重疾,手术、化疗并不能保证消灭每一个癌细胞,只要还有一个癌细胞,癌症就可能卷土重来。
也就是说癌症复发的可能性很高,
不过随着医学进步,癌症5年生存率逐步提高,人们的预期寿命也在增长,带癌生存,是能够确定的事情。

因此,癌症的多次赔付,是具有保障意义和价值的。
心脑血管疾病三次赔:首次确诊特定心脑疾病3年后、首次确诊非心脑疾病1年后再患特定心脑疾病,再次赔付100%基本保额,累计额外2次。
特定心脑血管疾病包括:较重急性心肌梗死、严重脑中风后遗症或冠状动脉搭桥术(或称冠状动脉旁路移植术)。
这三种心脑血管疾病也是较为高发的重疾,发病率仅次于恶性肿瘤。

并且大部分的心脑血管疾病是长期慢性疾病,难以痊愈,需要终身防治,稍有不慎,就可能复发。
例如脑中风,它有“4高”,即发病率高、死亡率高、致残率高和复发率高。
目前大多数产品心脑血管疾病多次赔,最高只赔付2次,
但超好保的心脑血管疾病多次赔,可赔付3次,每次100%保额,它的保障更为实用、力度也更大。
不过相应地,价格也会高一些,大家可以根据自己的预算选择附加。
另外,超好保的心脑血管多次赔还有一个瑕疵:赔付限制较为严格。
如果此前因“深度昏迷”、“瘫痪”、“颅脑手术”和“闭锁综合征”四项中的任意一项出险理赔过,心脑血管多次赔对“严重脑中风后遗症”的保障也就终止了。

5. 医保卡外借也有机会投保
投保的时候,保险公司对医保卡外借行为是比较在意的。
如果医保卡外借过,例如借给亲朋好友买药就医,保险公司一般都是零容忍,严格的话会直接拒保。
而超好保的核保则十分人性化,支持医保卡外借核保。

假设将医保卡外借后,其中买的药物、治疗的疾病和健康告知或自身的既往症有关的话,
被保人只需要如实告知保险公司外借用药或就医情况,以及连续三年体检报告尝试人工核保,就有机会正常承保。
医保卡外借过,很难买到其他产品的朋友,可以尝试投保超好保。
除此之外,它还支持智能核保和在线人工核保。
虽然智能核保方便快捷,但计算机程序难免死板不灵活。
而在线人工核保,因为是保司的核保老师进行操作,能更加灵活的根据被保人的体检报告等资料,给出更合适的核保结果。
对于身体健康状况较为复杂的朋友更为友好,并且也能提高时效性。
二、超好保对比热门重疾险值得买吗?
接下来,我们再和保障较为相似的同类产品进行对比,看看超好保的表现如何:

相同投保条件下,超好保和达尔文5号的价格差别不大,
大金刚2021保费最低,但保障较为单薄,性价比不如其他三款产品。
投保规则方面:
超好保定期可选70周岁或80周岁,灵活性更大,
凡尔赛1号和超好保最高投保年龄可到60周岁,投保门槛也更低。
保障方面:
超好保、凡尔赛1号和达尔文5号这三款产品重疾都可额外赔付,60岁前可赔180%保额,赔付力度较高。
凡尔赛1号和达尔文5号焕新版轻中症都有额外赔,中症最高可赔75%,
凡尔赛1号轻症最高可赔45%,赔付比例更高;
达尔文5号癌症晚期还能额外赔30%,责任更具人文关怀。
超好保同凡尔赛1号一样,都有癌症多次赔保障,额外赔2次,每次100%保额,保障更实用,保障力度也比较大。
除此之外,超好保还有特定心脑血管多次赔保障,也是额外赔2次,每次100%保额,
新增25种少儿特定疾病保障,30岁前确诊最高可赔280%,赔付力度较大。
核保方面:
海保大金刚和北京人寿超好保同样支持医保卡外借核保,但超好保的保障更加全面,保障力度也更强。
注重保障齐全、追求癌症和心脑血管赔付比例高的朋友,可以考虑达尔文5号焕新版;
注重整体赔付比例高、预算较充足的朋友,可以考虑凡尔赛1号;
注重投保灵活、价格低,看重癌症和心脑血管特定疾病多次赔付的朋友,可以考虑超好保。
三、奶爸总结
整体来看,北京人寿超好保的保障灵活,价格也不算高,并且还能支持医保卡外借核保。
癌症二次赔和心脑血管二次赔,比常规产品更多了一次,保障更加全面;
轻中症高发疾病覆盖较全、共享式赔付次数也更多。
奶爸保专业保险测评分析,以客观中立的态度,为用户量身定制保险方案,帮您一次选对保障,少花冤枉钱!有保险问题可以在下方留言或者在线咨询,奶爸全程为您解答。
微信扫一扫
微信扫一扫
关注微信
客服热线
奶爸保

