《互联网人身险新规》的浪潮给互联网保险带来了很大的变化。
在这股浪潮中,富德生命人寿依旧坚挺,甚至还推出富德生命长青藤百万医疗险做年底冲关。
这款产品是比较少有的支持70-80岁老人投保的医疗险产品。
究竟富德生命长青藤百万医疗险一年多少钱?对比同类医疗险新品有哪些竞争优势?
奶爸来为大家解读:
富德生命长青藤百万医疗险一年多少钱?
富德生命长青藤百万医疗险对比同类医疗险新品有哪些竞争优势?
奶爸总结
一、富德生命长青藤百万医疗险一年多少钱?
如果直接给到大家一串关于保费的数字,大家可能并没有多大体会。
顶多是对比下同类产品,看看保费贵不贵。
显然,这种保费测评,能让大家了解到的知识比较有限。
所以奶爸决定结合富德生命长青藤百万医疗险的保障信息,来给大家做有关其保费的深入剖析。
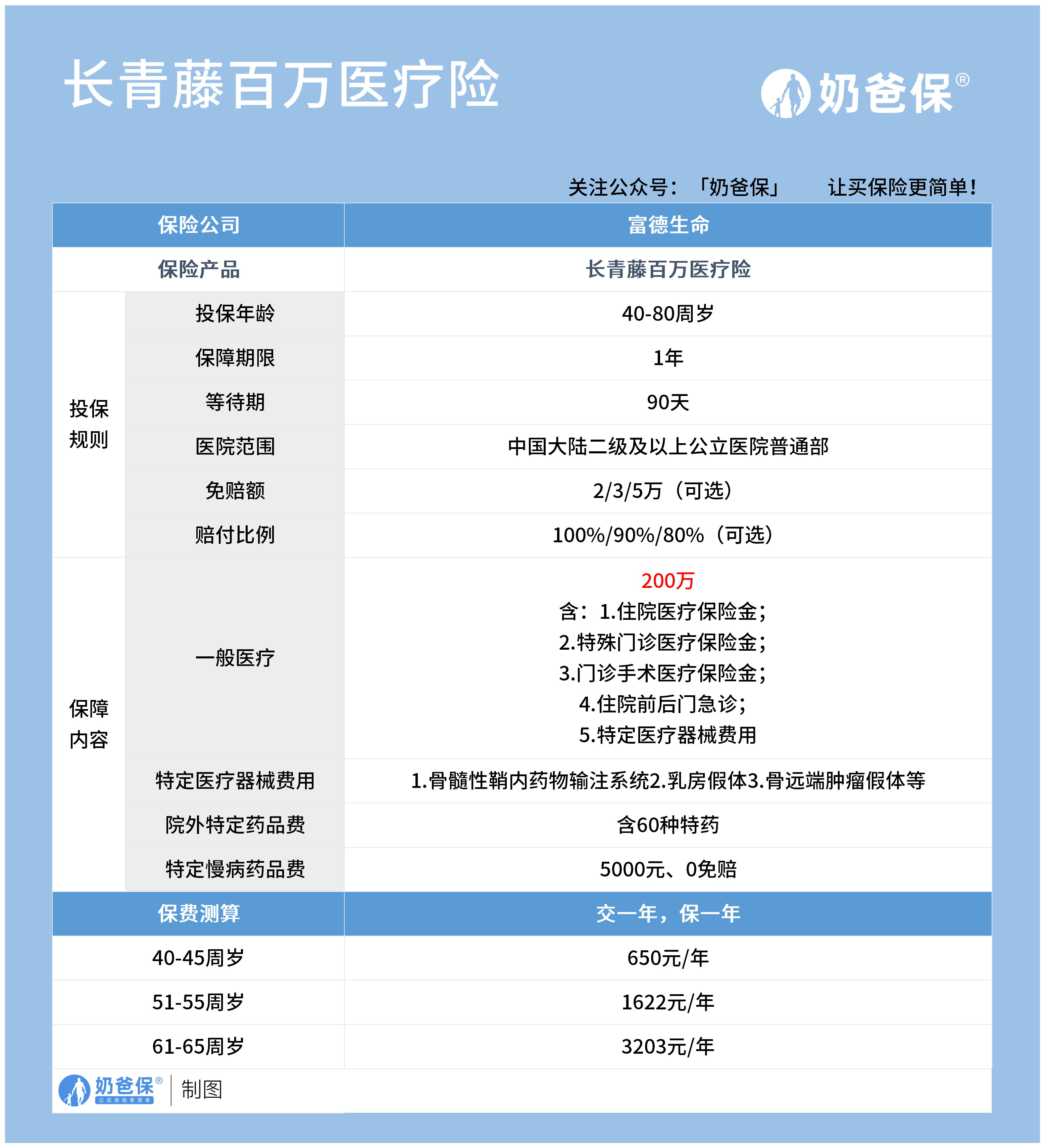
不废话,咱们直接先来看产品信息表:

投保条件方面,富德生命长青藤百万医疗险表现很是亮眼。
其投保年龄为40-80周岁,罕见的支持70-80岁老人投保,对高龄老人比较友好。
保障方面,它的表现也不错。
提供200万一般医疗保额,覆盖5大项目的医疗费,保障范围较广。
此外,如医保不报销的特定医疗器械费用、院外特定药品费和特定慢病药品费也在其保障范围内。
真正做到了——补充医保的好搭档。
还不知道医保的保障范围?赶紧戳这里了解吧:《医保保障范围和内容是什么?》。
不过需要注意的是,这款产品的免赔额可选2/3/5万。
可见,免赔额都不低,在一定程度上降低了被保人获得理赔的几率。
那么保障结合保费来看,富德生命长青藤百万医疗险表现又如何呢?
从表中可以看到,富德生命长青藤百万医疗险的保费按投保年龄划分:
40-45周岁:650元/年;
51-55周岁:1622元/年;
61-65周岁:3203元/年。
......
整体来看,对应富德生命长青藤百万医疗险的高龄投保以及医疗覆盖范围广的特点,它的保费并不算贵,杠杆率业挺高。
其次,它还支持三高人群投保,这样一来,性价比更加凸显!
二、富德生命长青藤百万医疗险对比同类医疗险新品有哪些竞争优势?
作为新品,富德生命长青藤百万医疗险免不了要被拿来与旧品对比一番。
当然,这也是正常操作,毕竟总要让消费者知道它到底有何不同,有何特殊。
奶爸这里已经为大家准备好了一张百万医疗险对比表格,下面咱们直接来看:

结合产品信息,奶爸直接给出对比结论:
1. 适合高龄老人:富德生命长青藤百万医疗险
不用过多解释,到底适不适合高龄老人,其实富德生命长青藤百万医疗险的投保年龄已经给到大家答案。
40-80岁的投保年龄,特别是针对70-80周岁老人开放投保,这在同类产品中也不多见。
于高龄老人而言,较为友好。
此外,老人高发的三高疾病,富德生命长青藤百万医疗险也支持投保,更显人性化。
2. 高端医疗:臻爱无限医疗保险2021版
除了提供一般医疗保障外,臻爱无限医疗保险2021版(个人版)还可以为被保人提供高端医疗保障(卓越版)。
其特设有600万拓展特许医疗保额,可以让被保人享受到更为高端、优质的医疗服务。
关于这款产品的详情,还可以戳这里了解:《京东安联臻爱无限2021版全面测评!》。
3. 健康告知相对宽松:富德生命长青藤百万医疗险、惠享e生慢病百万医疗(三高版)
这两款产品都针对三高人群投保放宽健康要求。
在健康核保方面较之其它几款产品有较大的优势。
如果您因为三高被其它医疗险拒保,那么不妨试试这两款产品。
三、奶爸总结
总结而言,富德生命长青藤百万医疗险,保额200万,覆盖范围广。
产品能覆盖到医保不能覆盖的医疗项目,可以给到被保人更全面的疾病保障。
且最高80岁可投保,比较适合给爸妈配置,或者40岁以上的中年人作为重疾险的医疗补充。
如果大家挑选保险有什么困难,可以扫码关注:奶爸保公众号 进行1对1咨询,现在关注“奶爸保”公众号,回复“官网”,还可以免费领取价值199元的保障大礼包哦,让您买保险变得更简单。
微信扫一扫
微信扫一扫
关注微信
客服热线
奶爸保

