前言:这3款可以冲!
互联网人身险新规发布后,理财险陆续停录,节奏越来越快。
虽然说在年底前集体停录,但不少产品已经提前离场,比如增多多2号、金满意足两全险、金满满PLUS……
一波停录潮在来的路上,能打的增额终身寿险一天比一天少。
那么现在还有哪些增额寿值得买?
奶爸给大家筛选了3款,包括:
l 弘康利多多
l 横琴金满意足臻享版
l 爱心守护神2.0
我们从产品形态、加减保规则、其他功能、利益表现等方面来对比,大家可以综合来挑选适合自己的产品。
01基本保障内容对比
我们先来看看3款增额寿的基本产品信息。

增额终身寿险的保障比较简单,只保障身故和全残,以上3款产品的赔付条件和比例都相同。
在这点上我们不用过于纠结。
可以重点关注以下几个方面:
1.投保规则
l 投保年龄
金满意足臻享版最高支持75岁人群投保,如果年纪在70岁以上,想利用增额寿来传承财富,给下一代留下一笔钱,可以选择这款产品。
利多多原本也支持75岁投保,不过近期调整投保规则后,现在仅接受45岁以下人群投保了。
l 起投门槛
守护神2.0的起投门槛最低,年交1000元起,趸交5000元起就可以投保。
利多多和金满意足臻享版的也不高,趸交和年交都是5000元起投。
这三款产品的适用人群比较广泛,普通工薪阶层也都能承担得起。
2.其他功能
这3款增额寿都有各自的特别功能。
l 利多多、金满意足臻享版支持隔代投保
祖辈可以给孙辈投保,实现财产直传,避免财产纠纷,也可以隔离夫妻债务等。
l 守护神2.0支持年金转换
被保人在60-70岁之间,可以用这份增额寿的全部或部分现金价值,转换为年金,定期领取年金。
更加适合想要规划养老,但在年金险和增额寿之间纠结的朋友,选择更自由。

l 金满意足臻享版、守护神2.0有意外保障
金满意足臻享版提供了假日交通意外保障:节假日乘驾交通工具意外身故,额外赔1倍有效保额。
守护神2.0提供了航空意外身故/全残保障:乘坐商营民航意外身故或全残的,赔付一般身故或全残保险金外,还赔付年度有效保额。
这两项责任,相当于多了一份保障终身的交通意外险。
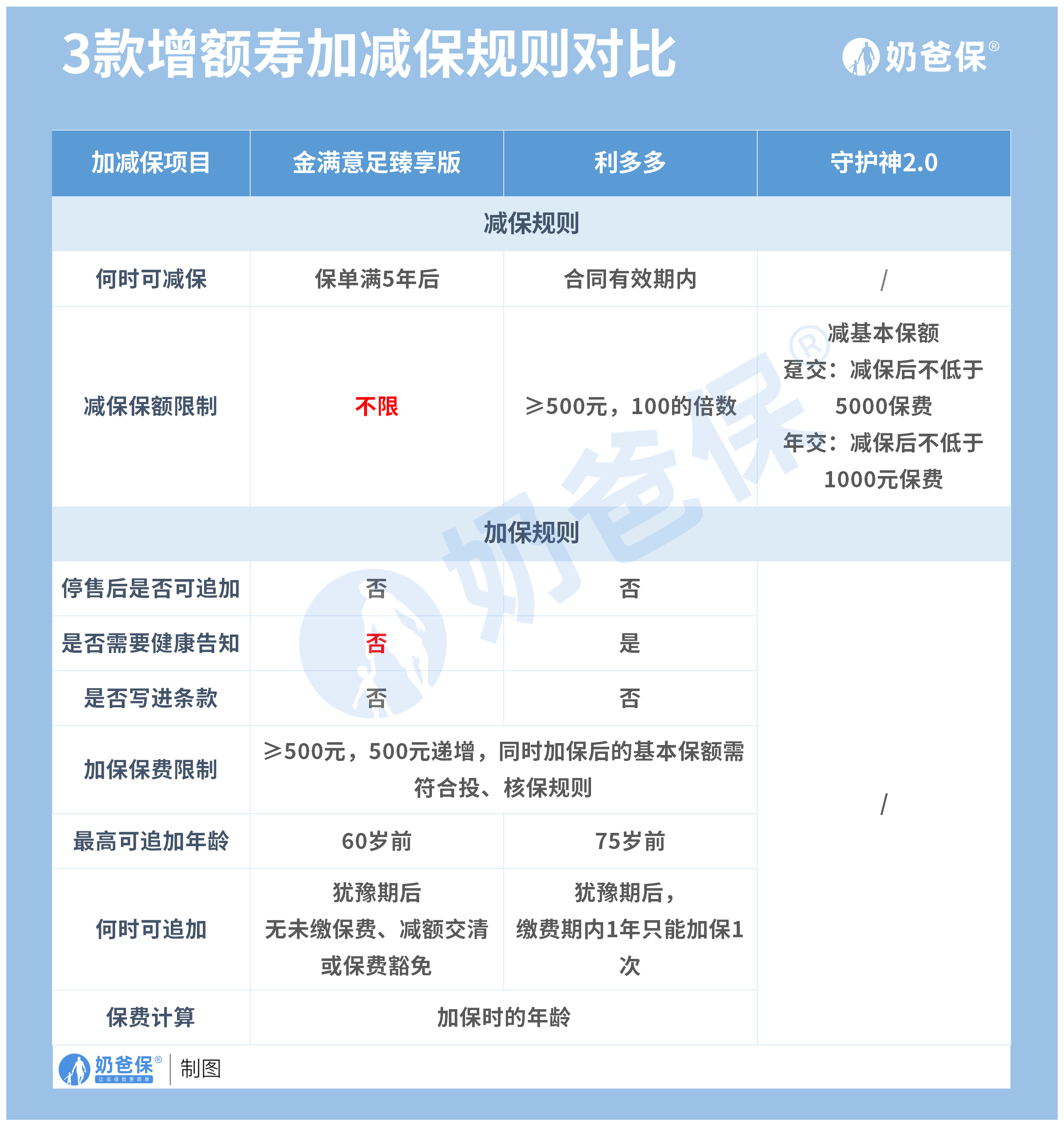
02加减保规则对比
相比年金险,增额寿更加灵活,主要是因为它支持减保。
减保也就是我们在保障期间内,可以提取一笔钱出来,应对各种资金需求。
部分产品还支持加保,在后续有闲钱时继续追加,保持财富积累,抵抗利率下行。
每款产品的加减保规则不同,规则越宽松,也就可以更灵活地处理保单。
3款增额寿的加减保规则如下:

利多多、金满意足臻享版都支持加减保,守护神2.0仅支持减保。
l 减保
3款产品的减保规则都比较宽松。
金满意足臻享版在保单满5年后就可减保,不限保额;
利多多在合同有效期内即可减保,保额在500元起;
守护神2.0在合同规定时间内可以减保,不过它的减保规则比较特别,是减保基本保额,不是现金价值。
l 加保
金满意足臻享版不需要健康告知,500元起就可加保,不限加保次数,在60岁前都能追加;
利多多的最高追加年龄为75岁,75岁前都能加保,但需要健康告知,且1年只能加保1次;
两款产品的加保规则宽松程度不相上下,具体怎么选,要看自己的投保规划了。
03现金价值和IRR对比
增额寿的利益主要体现在现金价值上,所以现金价值也是我们非常关心的一点。
这一部分,奶爸会对比一下3款产品的现金价值。
不过,目前利多多已经停录了5年交版本,所以我们不做5年交的现价对比。
同时它还公布了15年交也即将停止投保,所以这款产品可能会突然停录,对这款产品感兴趣的朋友,要抓紧时间了!
接下来,我们以30岁男性,年交10万为例,看看在趸交、3年交及10年交的情况下,3款产品的现价对比:
1.趸交

可以看到,选择趸交的话,利多多前期现金价值表现更给力,而且回报速度很快,在保单的第四年度时,现价就超过了总保费。
现金价值的整体表现也是最优秀的。
如果一直不领取,到90岁时现金价值达到了780720元,IRR达到了3.484%。
趸交的情况下,三款产品的中长期IRR排名顺序:利多多>金满意足臻享版>守护神2.0
2.3年交

接下来看看3年交的现价表现。
选择3年交,现金价值超过总保费速度最快的依然是利多多,同样是在保单第4年度,另外两款产品是在保单第7年度。
金满意足臻享版的现金价值,则在后期开始发力,超过了利多多。
不过三款产品的现金价值总体相差不大,在90岁时都达到了227万。
再看看IRR对比:
60岁时,金满意足臻享版的IRR更高,达到了3.485%。
在80岁时,金满意足臻享版和利多多的IRR达到了3.49%。
守护神2.0在90岁时达到3.491%。
三款产品中长期IRR排名顺序:金满意足臻享版>利多多>守护神2.0
3.10年交

选择10年交的情况下,金满意足臻享版和守护神2.0的回报速度都超过了利多多,在保单第九年度时,现价超过了总保费。
利多多则是在保单第十年度。
不过在现价的整体表现上,利多多更胜一筹,90岁时现价达到了6744700元,稳居第一。
在IRR方面,60和70岁时,金满意足臻享版和利多多都一样,守护神2.0稍微落后。
而在80岁和90岁时,利多多的IRR更优越,分别达到了3.488%和3.49%,更加接近3.5%的顶格水平。
10年缴费,IRR排名顺序:利多多>金满意足臻享版>守护神2.0
整体看来,三款产品里,利多多的收益是最为优秀的,短期缴费时,回报速度快;长期缴费时,中长期IRR表现很给力。
其次是金满意足臻享版,短期缴费的话,现价也很不错,尤其是3年交,IRR整体表现让人眼前一亮。
守护神2.0的现价回报速度不算快,整体利益是属于平稳水平。
那么这三款产品怎么选呢?
奶爸总结了投保建议,供大家参考:
l 追求高现金价值、短期缴费回报速度快:利多多
l 年纪偏大、更加偏向长期缴费的人群:金满意足臻享版
l 年缴预算不多、看中年金转换的人群:守护神2.0
每款产品都有自己的特点,最重要的是根据自己的实际情况选择,适合自己的才是最好的。
04奶爸总结
对于既想存一笔长期稳健的资金,又能灵活使用的朋友来说,增额终身寿是一个非常合适的选择,它是一个规划未来、灵活管理的宝藏工具。
增额寿的利益是在时间的加持下,复利增值,适合长期持有。
持有越久,才能获得更加可观的回报。
现在增额寿已经陆陆续续停录,我们能选的产品确实不多,如果有投保计划,特别是对利多多感兴趣的朋友,建议尽早投保!
想要了解更多理财险可以看奶爸整理的最新榜单:《2021年11月保险理财险榜单,理财险产品哪些值得买?》
奶爸保专业保险测评分析,以客观中立的态度,为用户量身定制保险方案,帮您一次选对保障,少花冤枉钱!有保险问题可以在下方留言或者在线咨询,奶爸全程为您解答。
微信扫一扫
微信扫一扫
关注微信
客服热线
奶爸保

