中国人寿鑫裕尊享等“开门红”产品推出也有一段时间了,也引起了大家的广泛关注。
有不少的读者朋友向奶爸咨询了相关的产品。
奶爸将通过这篇文章给大家分析中国人寿鑫裕尊享这款产品
另外,说到年金险的更新换代,就难免要提到新规影响下互联网保险的“停录潮”。
正值新年换旧年之际,“停录潮”虽说进入尾声,却也迎来了高峰,年金险等理财产品首当其冲。
奶爸会列举一些热门的年金险产品供大家参考。
话不多说,我们进入主题。
一、 中国人寿鑫裕尊享
有些小伙伴对中国人寿鑫裕尊享这款年金险产品的内容并不熟悉,奶爸已经将其内容进行了整理,如下:

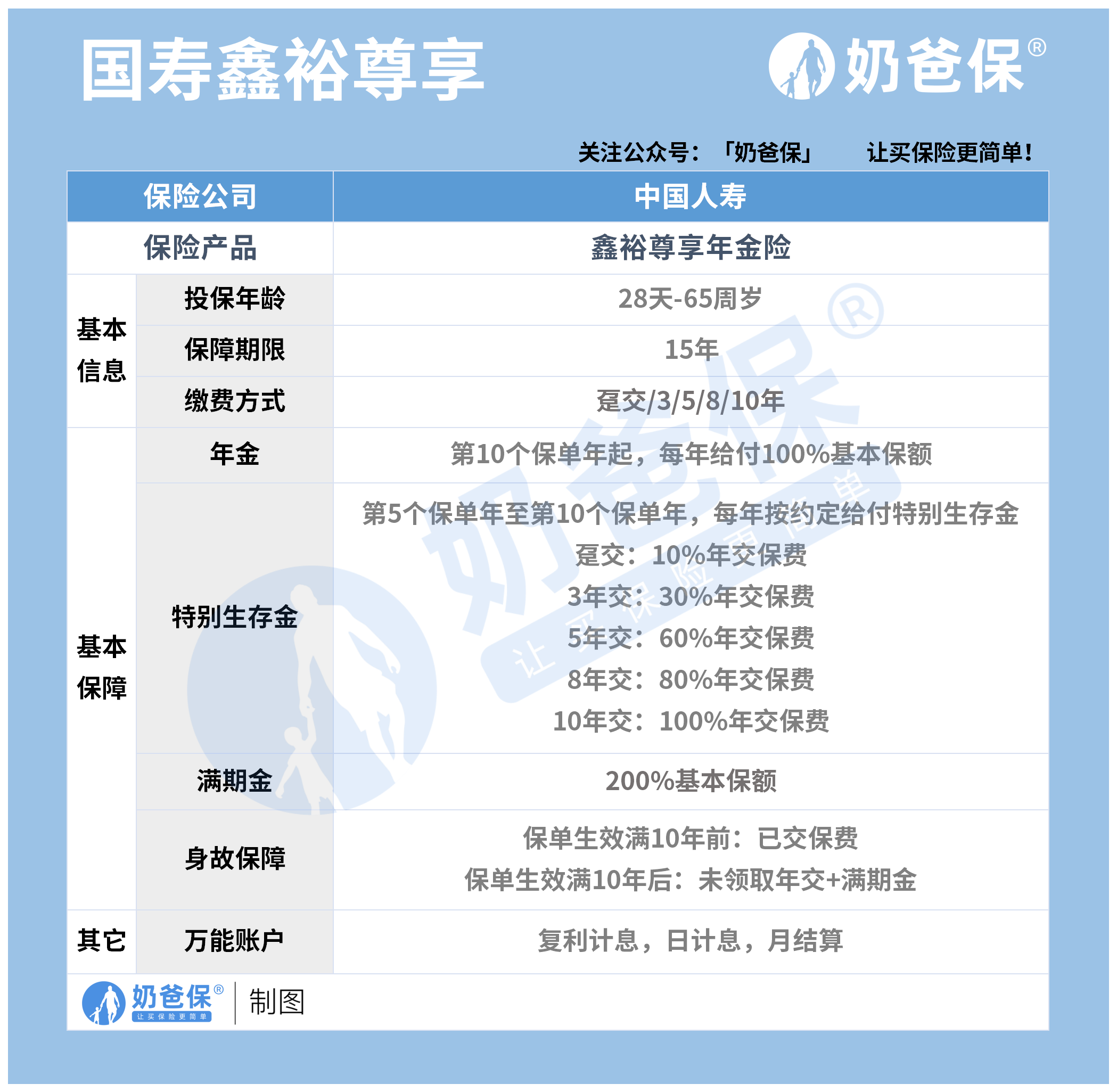
首先来看看中国人寿鑫裕尊享的投保规则。
对出生满28天至65周岁的人群开放投保,覆盖年龄还比较广泛,65周岁以下的老年人也可以参保。
缴费方式有趸交、3/5/8/10年交等选项,保障期限为15年。
重点关注一下中国人寿鑫裕尊享保障内容,主要有年金、特别生存金、满期金以及身故保障。
1. 年金:第10个保单年起,每年给付100%基本保额。
2. 特别生存金:第5个保单年至第10个保单年,每年按约定给付特别生存金。
根据选择缴费期的不同,中国人寿鑫裕尊享给付特别生存金的比例也不同:
趸交:10%年交保费
3年交:30%年交保费
5年交:60%年交保费
8年交:80%年交保费
10年交:100%年交保费
3. 满期金:被保险人生存到合同保险期间届满的年生效对应日,给付200%基本保额作为满期金。
4. 身故保障:保障期间,若被保人发生身故,保险公司将按照以下两种给付方式的其中一种给付身故保险金:
保单生效满10年前:已交保费
保单生效满10年后:未领取年交+满期金
根据上述的年金约定,奶爸以隔壁小泉为例为大家进行演示。
40岁的小泉通过奶爸保了解到了中国人寿鑫裕尊享的产品,以年交10万、交10年为投保条件进行了测算。
在当前投保条件下,基本保额为74640元,收益情况如下:

发现在保单第5年至第10年,小泉每年可以领取100%年交保费的特别生存金,5年共领取50万元。
保单第10年始,每年领取74640元的年金,至保障期满共领取373200元。
满期时,又领取了149280元满期金。
以上共计领取了1022480元,仅比投入金额多出了2万余元。
不过这是未附加万能账户的情况,而中国人寿鑫裕尊享是可附加万能账户的,收益会更高一些。
由于万能账户的收益不具确定性,奶爸就不做展开了。
小泉通过这次的测算发现,其实线下年金险产品的收益大多比较低,所以跟奶爸咨询了热门互联网年金险。
我们接着看互联网有哪些热门年金险。
二、 热门互联网年金险
奶爸通过比较,挑选了以下几款比较优质的热门年金险产品。

有光大永明的光明慧选年金险、大家养多多年金险、信泰如意享七金版年金险,我们逐一简单看看。
1. 信泰如意享七金版年金险:保证领取25年+7%增额比例
信泰如意享七金版年金险作为一款纯养老年金险,具备理财和养老的功能。
投保年龄较广,投保年龄为5天-69周岁。
投保灵活,保证领取25年,而且保额还会以7%的比例逐年复利增长。
2. 大家养多多年金险:投保门槛低
大家养多多年金险支持年交500元起投,起投门槛比较低,支持加保。
特别是对低预算人群比较友好,让他们也能获得养老保障。
此外,这款产品还提供高领取和保证领取两个版本,给到消费者更灵活的选择机会。
3. 光明慧选年金险:可附加万能账户
光大永明光明一生慧选版年金险的保障期限和缴费期限选择都比较灵活。
有两种保障期限可选,均保证领取20年,能规避被保人早亡造成的保费损失。
没有健康告知,对于带病投保人群来说比较友好。
此外,它还可以对接养老社区,享受高端的养老服务。
可附加万能账户,实现收益的二次增长。
三、 奶爸总结
中国人寿鑫裕尊享的表现也算中规中矩,可附加万能账户能为其加分不少,有大品牌偏好的小伙伴可以考虑。
互联网保险市场也有许多表现不错的高收益年金险产品,不过在2022年到来之前都会陆续停录。
想要了解更多理财险可以看奶爸整理的最新榜单:《2021年12月保险理财险榜单,理财险产品哪些值得买?》
奶爸保专业保险测评分析,以客观中立的态度,为用户量身定制保险方案,帮您一次选对保障,少花冤枉钱!有保险问题可以在下方留言或者在线咨询,奶爸全程为您解答。
微信扫一扫
微信扫一扫
关注微信
客服热线
奶爸保

