最近有朋友问奶爸,怎么增额终身寿险产品里不见横琴的踪影?
这不,横琴传世金彩终身寿险依旧火热!
今天就和大家一起来看看这款产品到底如何?
横琴传世金彩终身寿险测评
同类型产品对比
奶爸总结
一、横琴传世金彩终身寿险测评
我们先来认识一下这款横琴传世金彩终身寿险,基本信息奶爸整理在下图了:

投保规则:
支持0-70周岁人群投保,投保年龄范围也比较广,中老年人也有机会配置。
缴费期限可以选择趸交、3年、5年、10年、15年、20年交,可以通过拉长缴费时间来减轻缴费压力。
不过要注意的是,这款产品起投门槛为趸交5万元起,年交1万元起,相对其他产品起投门槛稍高,需要大家结合预算需求做选择。
保障内容:
可以看到,横琴传世金彩终身寿险是一款增额比例为4%的终身寿险。
这个增额比例在同类型产品中也称得上是数一数二。
增额终身寿险的保障内容都比较简洁明了,身故/全残按照约定赔付保险金,奶爸这里就不多说了。
另外,横琴传世金彩终身寿险支持加减保、保单贷款、年金转换等保单权益,资金灵活性可见一斑。
当然,一款带有理财属性的增额终身寿险自然免不了要了解一下它的现金价值,
收益情况:
以30岁男性,年交10万,交10年,共缴费100万元为例,收益情况如下:

这样的投保方式下,横琴传世金彩终身寿险现金价值增长的速度还是很不错的。
在投保第九年,缴费期还没结束时,产品的现金价值就已经超过投入保费,实现了“回本”。
而到了60岁退休时,现金价值已经达到2397930元,是已交保费的两倍多。
这个时候可以选择合适的方式取出现金价值满足养老需求,也可以将产品转换为年金,退休后每年固定领取养老金。
总的来说,横琴传世金彩终身寿险收益还是比较可观的,适合作为一款稳健投资理财的工具。
当然,不同年龄投保,不同的缴费方式,收益也会不太一样。
想要详细了解更多关于传世金彩终身寿险的内容,可以猛戳:横琴人寿传世金彩增额终身寿险优缺点有哪些?适合哪些人买?
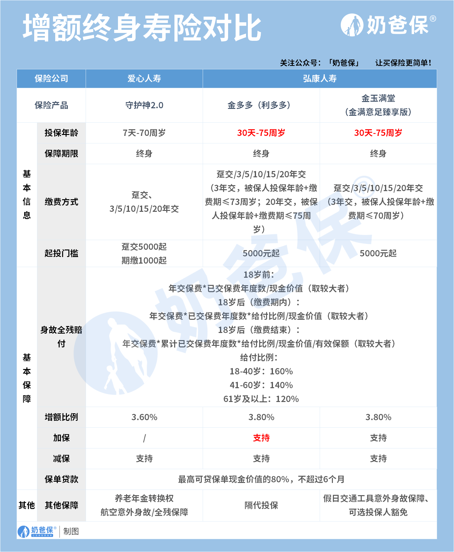
二、同类型产品对比
了解完横琴传世金彩终身寿险,是不是让你心动了?不急,买保险,我们要多多对比!
奶爸整理了现在比较热门的几款增额终身寿险产品,看看这里面有没有适合你的呢?

下面奶爸简单分析一下这几款产品的特点:
1.弘康金玉满堂(金满意足臻享版):
这款产品只有一条健康告知,三高、乙肝、结节等患病人群都能投保,
同时额外保障假日交通意外身故,同时可附加投保人豁免责任,实用性不错!
适合身体抱恙,带病投保的朋友,可作为健康险替代。
2.弘康金多多(利多多):
这款产品的收益水平在市场中也是数一数二,可以无限逼近3.5%的顶峰利率,
短期缴费的回本速度快,趸交、3年交第4年回本,5年交第5年回本,
适合追求高收益、预算充裕,想要短期缴费的人群。
3.爱心守护神2.0:
这款产品适合短期缴费,收益表现比较好,现金价值回本快。
并且支持转换养老年金,固定领取养老金,养老生活更安心。
另外,还额外保障航空意外,意外身故/全残额外赔付100%有效保额。
适合经常飞机出行,看重收益和资金灵活性的朋友。
三、奶爸总结
横琴传世金彩终身寿险表现不凡,不仅有4%的增额比例,保单权益也绝不含糊。
但奶爸还是要提醒大家,配置保险要充分考虑自身情况和需求,不要盲目跟风。
如果拿不定主意到底要不要买,可以来找奶爸免费咨询!
想要了解更多理财险可以看奶爸整理的最新榜单:2022年3月保险理财产品排名,哪个理财保险产品比较好?
奶爸保专业保险测评分析,以客观中立的态度,为用户量身定制保险方案,帮您一次选对保障,少花冤枉钱!有保险问题可以在下方留言或者在线咨询,奶爸全程为您解答。
微信扫一扫
微信扫一扫
关注微信
客服热线
奶爸保

