长城人寿今年发疯似的推出了多款增额终身寿险,今天要介绍其中一款——长城将军卫终身寿险。
提到这个将军卫啊,奶爸想到了西汉时期的卫将军一职,由汉文帝亲信宋昌担任,统领京城南北军,多么霸气。
虽然两者“卫”的位置不一样,但还是能感受到长城将军卫终身寿险的那股王者霸气。
咳咳咳,好像扯远了,我们还是重点关注一下长城将军卫终身寿险的保障内容吧。
长城将军卫终身寿险怎么样?
长城将军卫终身寿险收益分析
奶爸小结
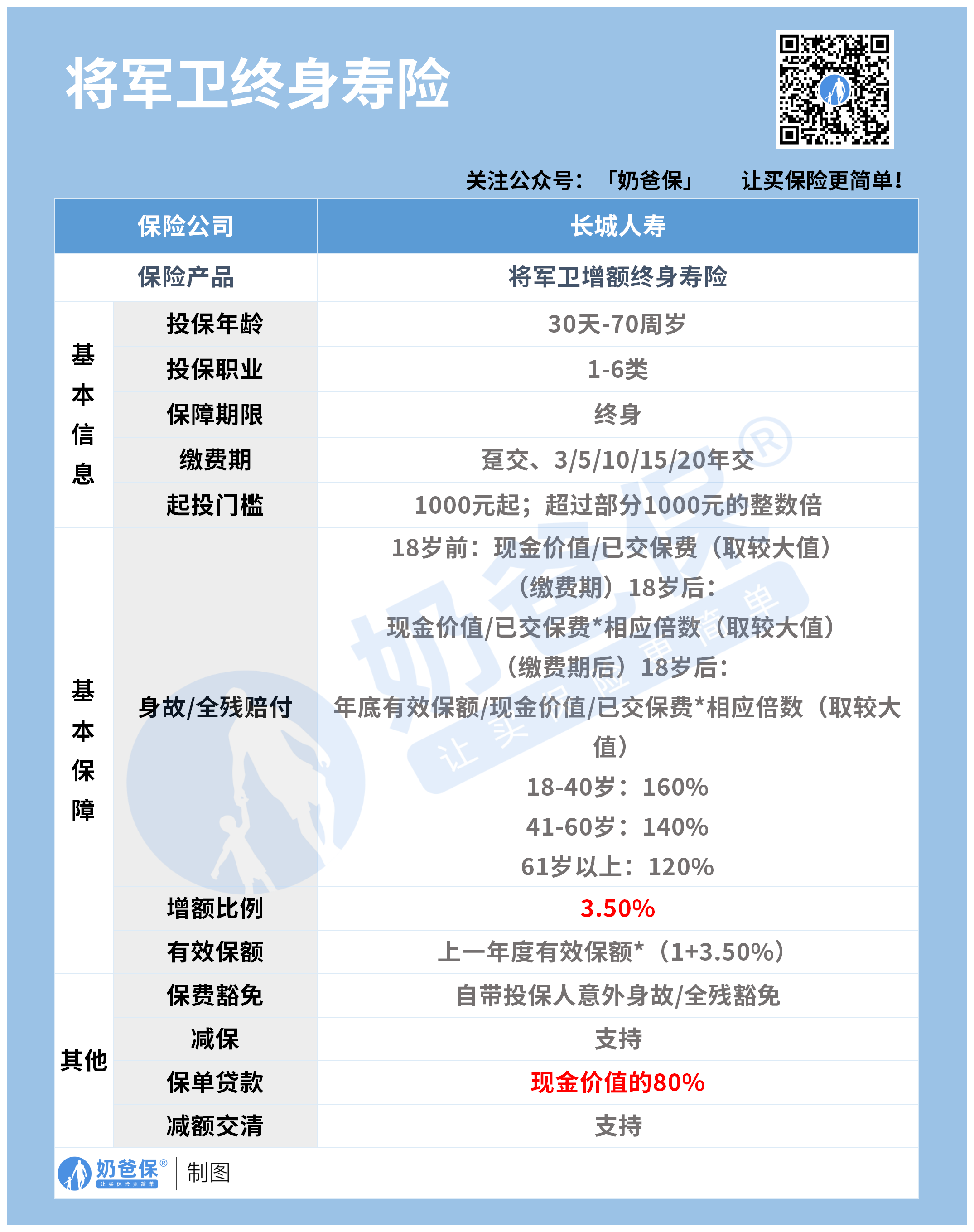
一、长城将军卫终身寿险怎么样?
关于产品的具体保障内容,奶爸已经整理在以下表格中,详情请看:

1.增额比例3.5%
长城将军卫终身寿险的增额比例是3.5%,大家就别想今年新出的产品能超过3.5%了,这已经是天花板水平。
每年的有效保额按照3.5%增长,与收益率无关,顶多和身故保障能扯上一点关系,后期额度高了身故保障的力度也提升。
不过,虽然新品的增额比例只有3.5%,而且银保监会也下令了往后的产品不能高于3.5%。
但还是有部分老产品存活至今,增额比例超过3.5%的,详情可以找奶爸免费咨询。
2.投保年龄广,门槛低
长城将军卫终身寿险的投保年龄是出生满30天-70周岁,小至哇哇大哭的婴儿大到须发皆白的老人都能投保。
不过奶爸还是要提醒一下,一般增额终身寿险最好在年轻时投保,为自己的养老生活做好规划,
年纪大投保,受限会比较多,而且资金需要一段时间去增值才能达到理想的收益。
投保职业是1-6类;保障终身;缴费期限最长可选择20年交,这些稍微了解一下就行。
好啦来到起投门槛,长城将军卫终身寿险每年1000元起就能投保,门槛真的低,
延续了长城人寿终身寿险低起投的传统。
3.自带保费豁免,减保受限
长城将军卫自带投保人意外身故全残保费豁免,需要注意的是投保人与被保人不为同一人,投保人身故全残时未满60周岁,
所以这项保障对于父母给小孩投保时,实用性比较大。
减保方面,不再那么宽松,约定了合同生效或最后一次复效之日起满5年后,每年最多申请一次减保,每次最多减少20%投保时的基本保额。
再也不是当初你想减多少就多少的约定。
至于减额交清和保单贷款,长城将军卫终身寿险还是有约定的。
想要详细了解更多关于长城将军卫终身寿险的内容,可以猛戳:长城人寿将军卫终身寿险保障怎么样?有什么特点?
二、长城将军卫终身寿险收益如何?
以上了解完长城将军卫终身寿险的保障内容,接下来是重头戏,收益分析。

投保条件为35岁男性,年交5万,交5年,总投入25万。
保单第一年的基本保险金额为207400,往后每年按照3.5%递增,前期的身故保障力度会比较低。
在意身故保障的话还是建议大家另外投一份定期寿险。
至于现金价值,第一年只有15030元,低于已交保费5万元,退保会有损失。
需要等到被保人42岁时,也就是第七个保单年度,现金价值达到258186元,超过了总投入的25万,终于回本。
不过此时的收益率还比较低,别看到回本了就心痒拿点出来用,这样会影响最终的收益率。
等到被保人60岁,现金价值达到478196元,未能实现资金的翻倍。
有看过奶爸以往文章的都知道,35岁投保,60岁资金基本翻一倍。
所以长城将军卫终身寿险前期的增值速度稍微慢了些。
三、奶爸小结
长城将军卫终身寿险的内容分析到这,投保年龄广、起投低、自带保费豁免是这款产品为数不多的亮点。
收益的表现比较一般,目前市面上有很多收益比较高的产品,大家可以找奶爸了解一下。
想要了解更多理财险可以看奶爸整理的最新榜单:2022年7月理财险榜单,理财型保险有哪些产品值得买?
微信扫一扫
微信扫一扫
关注微信
客服热线
奶爸保

