没有丝毫预热,超级玛丽7号经典版就这样悄然上线了。
超级玛丽IP系列在重疾险市场当中一直反响不错,此次超级玛丽7号经典版的上线能否给我们带来惊喜呢?
让我们一起来探个究竟。
该不该买重疾险?
超级玛丽7号经典版值得投保吗?
奶爸小结
一、该不该买重疾险?
重疾险可以为被保人转移重大疾病所带来的经济风险。
但价格相对较高,且易与价格相对便宜的百万医疗险混淆起来。
因而,有部分人对重疾险是否该买存疑。
其实,重疾险是否该买应当从个人实际情况出发。
年龄、健康状况、职业、家庭年收入等等都是影响重疾险该不该买的重要因素。
对于老年人来说,市面上能买上的重疾险相当之少,且容易保费倒挂。
如果身体健康不容乐观,那么重疾险的健康告知大概率很难通过。
有的重疾险对被保人的职业也有限制。
而家庭年收入则是判断应当投入多少以及应当做到多少额度保障的标准。
一般而言,家庭年交保费最好占家庭年收入的10%,风险保额则要达到家庭年收入的10倍。
因此,重疾险是否该买要结合实际情况,不建议在超出自己经济承受能力范围外的情况下配置重疾险。
当然,如果有条件的话,最好还是给自己和家人配置一份重疾险。
万一不幸出险,可以获得一笔实实在在的经济补偿。
二、超级玛丽7号经典版值得投保吗?
话不多说,直接上图。

仔细查看表格就会发现,其实超级玛丽7号经典版与超级玛丽6号没有什么区别,只是将保70岁和终身合并到了一起。
没办法,有实力就是这么任性~
但我们还是来简单分析一下它的产品形态吧。
1、投保规则
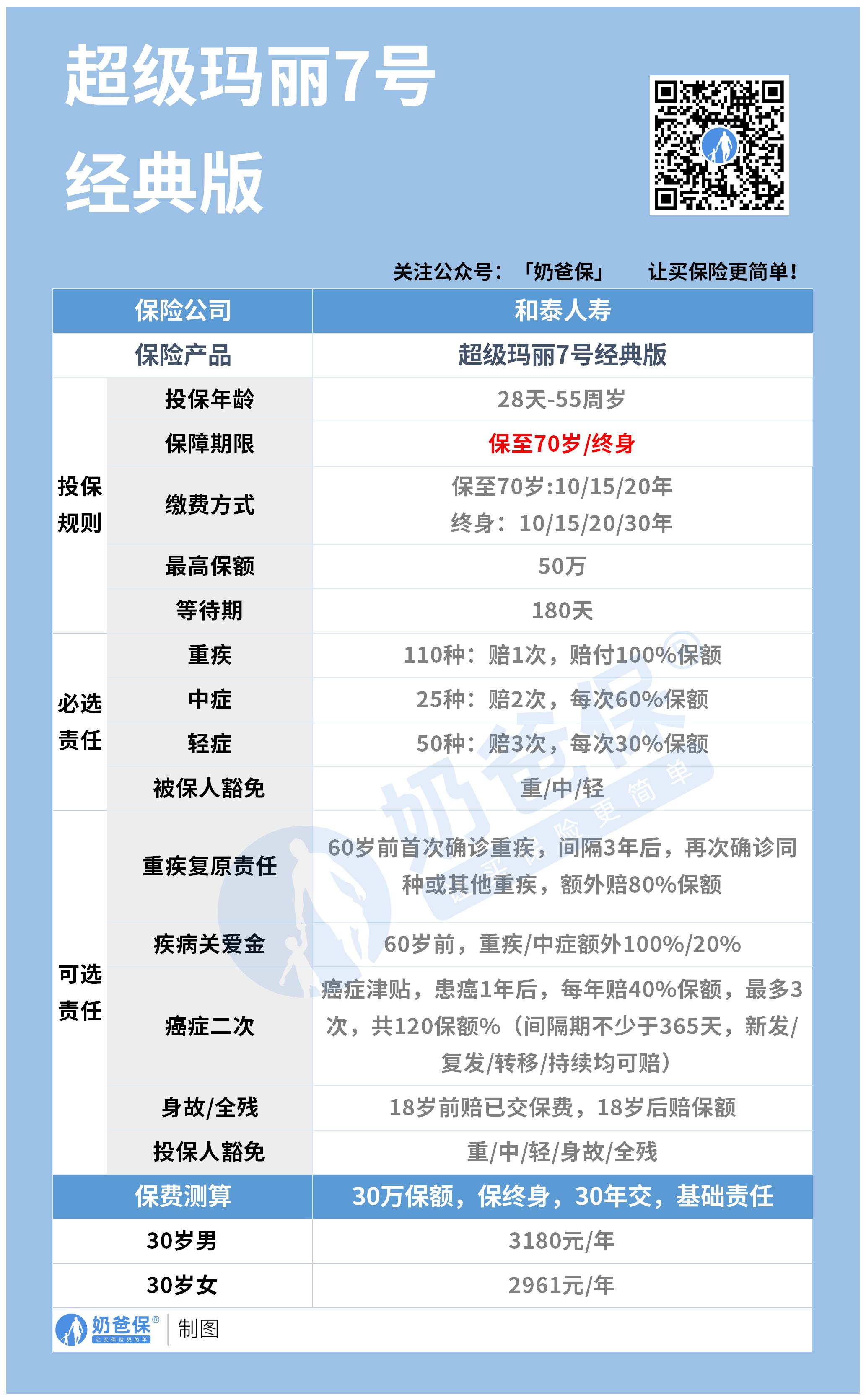
超级玛丽7号经典版支持出生满28天到55周岁的人群投保。
青少年儿童、青年和中年人群均有机会投保,老年人想投投只能选择其它年龄限制更为宽松的产品。
分为保终身和保至70岁两个版本。
保终身最长支持30年缴费,保至70岁最长支持20年缴费。
暂时预算有限,可以通过拉长缴费期限的方式来减轻每年的缴费压力。
最高保额50万元,等待期是180天。
投保规则方面,并不十分亮眼,只能说是中规中矩。
2、必选责任
超级玛丽7号经典版的必选责任比较简单,只有重疾/中症/轻症的基础保障责任和被保人豁免。
110种重疾:赔1次,赔付100%保额;
25种中症:赔2次,每次60%保额;
50种轻症:赔3次,每次30%保额。
相较于必选责任一大堆的重疾险,超级玛丽7号经典版更加看重消费者自身的需求。
3、可选责任
超级玛丽7号经典版将重疾二次赔、癌症二次赔、疾病关爱金、投保人豁免、身故/全残保障都列为可选责任。
消费者可以按照个人喜好和自身需求来选择是否附加。
4、保费测算
30万保额,保终身,30年缴费,只含基础责任,30岁男性和女性一年分别需要3180元和2961元。
价格相对来说比较实惠。
需要注意的是,重疾险的保费与年龄成正相关,一般年龄越大重疾险保费就越贵。
因此,有条件的话尽量越早配置越好。
如果需要帮忙测算保费,欢迎微信关注【奶爸保】,会有专人为您服务哟~
整体来看,超级玛丽7号经典版保障内容扎实,可选责任丰富,值得投保!
三、奶爸小结
超级玛丽7号经典版虽然没有太多的惊喜,但放到当下的重疾险市场,仍是非常能打的存在。
感兴趣的小伙伴欢迎私信奶爸,免费获取更多相关信息哟~
微信扫一扫
微信扫一扫
关注微信
客服热线
奶爸保

