新燕宝2020是一款专属于儿童的高端医疗险产品,由天安财险承保。
通常我们提起高端医疗险,第一印象就是“贵”!但这款新燕宝2020奶爸认为和同类产品相比,保费算是比较便宜的了。
这款产品有两种保障计划,保障内容包含很多,例如门急诊医疗包含针灸治疗/中医治疗,住院医疗包含意外/疾病住院以及康复治疗等保障。
最近很多小伙伴都来向奶爸咨询这款产品,今天就带大家来了解一下Ta都有哪些吸引人的地方?
|新燕宝2020保什么?
|新燕宝2020优缺点有哪些?
|奶爸总结
01新燕宝2020保什么?
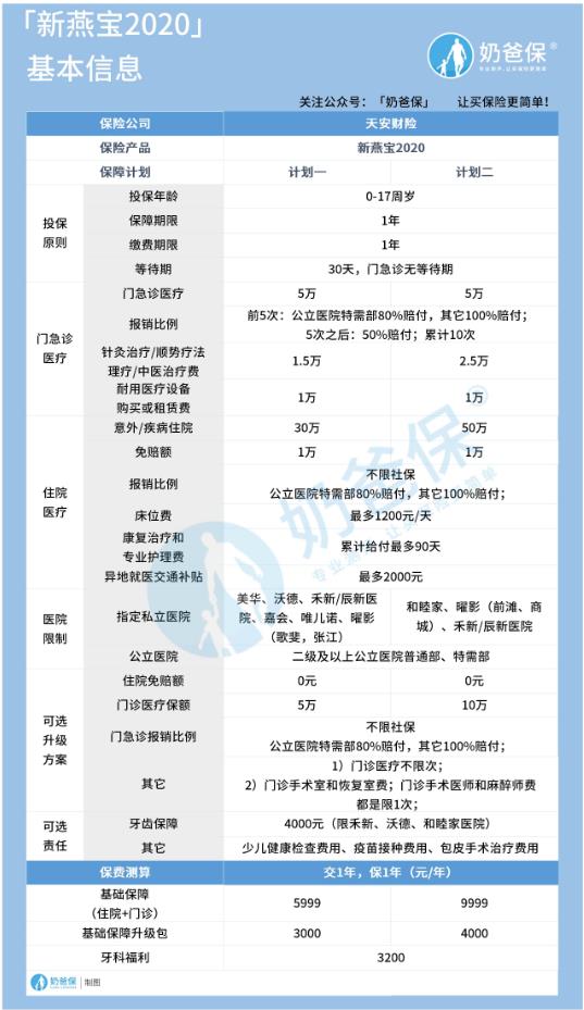
这款产品的保障内容比较繁杂,按照惯例奶爸为大家整理了基本信息表格,方便大家查阅,详情如下:
1. 投保原则
投保年龄限制为0-17周岁,是一款专属于儿童的医疗险产品。
保障期限为一年,属于交一年保一年的短期医疗险。
等待期30天,门急诊无等待期,提升了门急诊医疗的理赔概率。
我们在选择医疗险时,等待期越短越好,越有利于提高理赔的概率,详情点击《保险产品等待期,你搞清楚了吗?》。
2. 保障内容
(1)住院医疗保障
住院医疗计划一保额30万,计划二保额50万,有一万元免赔额,公立医院特需部80%报销,其他100%报销。
保障内容包含很多,主要有:床位费、膳食和营养配餐费、急诊室费、重症监护病房费、陪床费、手术室和恢复室费等等。
其中床位费每日限额1200元,康复治疗和专业护理费累计给付最多90天,异地就医交通补贴限额2000元。
(2)门诊医疗保障
门诊医疗累计限额5万元,前5次到公立医院特需部就诊报销80%,其他报销100%,5次之后统一报销50%,累计10次。
报销的内容也比较广泛,主要包括医师诊疗费、处方药费、化验费、检查费、放射治疗、针灸治疗、耐用医疗设备购买或租赁费等等。
其中针灸治疗、顺势疗法费最高限额2500元、耐用医疗设备、购买或租赁费限额1万元。
(3)保障升级
新燕宝2020可选升级方案:
门急诊医疗,住院0免赔;
门诊医疗不限次数;
计划二门诊医疗险额提升至10万元;
门诊手术室和恢复室费用报销1次;
门诊手术医师和麻醉师费用报销1次。
升级后被保人获得理赔的概率更大,保障力度更加充实。
(4)可选牙科保障
该项保障限制禾新、沃德、和睦家三家医院,累计4000元额度。
(5)其他保障
可选健康档案管理、儿童内外科检查、眼科耳镜检查、口腔检查、体格发育测定与评估、疫苗接种费用等。
(6)保费
作为一款高端医疗险,这款新燕宝2020的保费还是比较便宜的。
计划一的基础保障一年5999元,计划二一年要9999元。
计划一的基础保障升级包一年3000元,计划二一年4000元。
附加牙科福利一年需要3200元。
总的来说,以这样的保障额度来看,保费真的不贵,性价比较高。
02新燕宝2020优缺点有哪些?
了解了新燕宝2020的保障内容,我们再来说说Ta的优缺点有哪些?
优点1:门诊医疗无等待期
上面奶爸有提到,门诊医疗无等待期,提高了被保人门诊医疗的理赔概率,投保后即刻生效,立马享受高端医疗的奢享服务。
优点2:医院范围广
计划一和计划二覆盖了美华、沃德、禾新/辰新医院、嘉会、唯儿诺、曜影、和睦家、等多家高端私立医院机构,给消费者更多的选择。
优点3:保障选择灵活
这款产品本身包含两种保障计划,并且还有升级保障包可以附加,给消费者多种搭配选择的机会,非常友好。
优点4:保障全面
住院医疗+门诊医疗,还可以附加升级包、牙科保障,基本覆盖了0-17周岁儿童99%的医疗需求,可以说保障十分全面。
说了这么多关于新燕宝2020的优点,我们再来扒一扒Ta有哪些不足之处?
缺点1:保额较低
计划一5999保费住院医疗最高只有30万保额,门诊医疗最高只有5万保额,要知道私立医院的收费是比较贵的,一些稍严重的疾病,看病住院可能随随便便就超出了保障额度,只能自己自费。
缺点2:牙科责任不实惠
4000元的牙科保障,附加需要3200元,费用太高了,而且赔付比例按照不同的保障项目报销50%-100%,性价比非常低,奶爸不建议附加。
缺点3:续保条件不好
新燕宝2020是交一年保一年的产品,所以我们需要考虑续保的问题,这款产品续保需要审核,可能会因为健康状况变化或者理赔情况而拒绝续保,对消费者不太友好。
如果担心续保条件,想要保障期限长的医疗险产品,可以看奶爸这篇《保证续保6年、15年、20年的医疗险有哪些?》。
03奶爸总结
总的来说,这款产品在同类高端医疗险中保障是比较全面的,保费也比较便宜,在不附加牙科保障的前提下,性价比还是不错的。
现在大人都关心小孩子的人身安全,不过奶爸建议,在为孩子配置保险前,一定要给大人配置充足的保障,不清楚该如何选择的小伙伴可以参考奶爸这篇《年收入50的家庭,如何搭建家庭保障体系?》。
奶爸保专业保险测评分析,以客观中立的态度,为用户量身定制保障方案,帮您一次选对保障,少花冤枉钱!
可以关注下图“奶爸保”公众号或添加保险规划师微信:naibabao86随时咨询喔~
如果大家挑选保险有什么困难,可以扫码关注:奶爸保公众号 进行1对1咨询,现在关注“奶爸保”公众号,回复“官网”,还可以免费领取价值199元的保障大礼包哦,让您买保险变得更简单。
微信扫一扫
微信扫一扫
关注微信
客服热线
奶爸保

