永安贝呵护少儿百万医疗险主要是针对少儿的一款产品,它的投保年龄只限制在17岁及以下,最高保额是100万元,保障内容包含一般医疗,重疾医疗和急诊医疗。
那么永安贝呵护少儿百万医疗跟主流产品有没有差别呢?有没有坑呢?
接下来奶爸将从四个方面对这款产品展开分析:
|永安贝呵护少儿百万医疗险怎么样
|永安贝呵护少儿百万医疗险有坑吗
|永安贝呵护少儿百万医疗险值得买吗
|奶爸总结
一、永安贝呵护少儿百万医疗怎么样
奶爸一直强调孩子需要配置合适的百万医疗险,因为他们年纪比较小,身体的抵抗力比较弱,平时比较容易感冒发烧,这些常见疾病也可能引发大病。
百万医疗险可以将这一部分风险转转移给保险公司,减少经济损失,永安贝呵护少儿百万险就可以给孩子提供相应的保障,那么它具体保障怎么样呢?
奶爸已经将收集的信息这里在下面的表格中,我们一起看看:

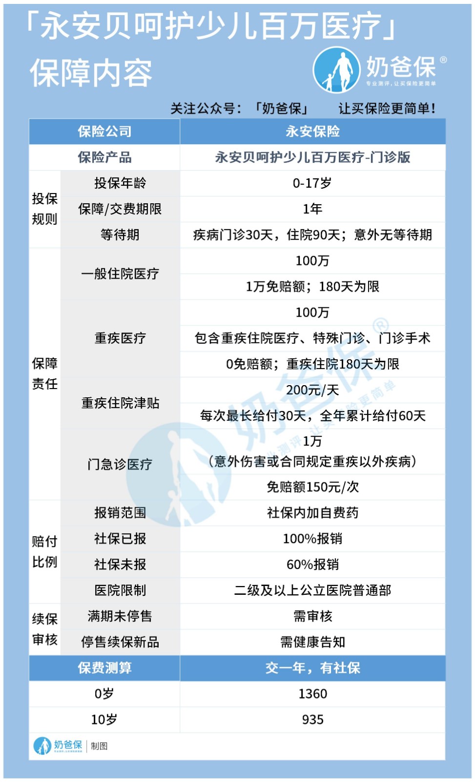
1.投保规则
(1)投保年龄:0-17岁
这款产品是专门为少儿打造的,投保年龄刚好覆盖了这一阶段。
(2)保障/交费期限:1年
这是一款短期百万医疗险产品,交1年保1年,不保证续保,产品存在停录风险。
当然市面上有不少保证续保的百万医疗险产品,感兴趣的小伙伴可以戳这里:《保证续保的百万医疗险有哪些》
(3)等待期
这款产品针对不同的保障责任,有不同的等待期,约定如下:意外没有等待期,疾病门诊等待期是30天,而住院等待期是90天。
住院医疗的等待期期比较长,这一点对被保人比较不利,因为等待期期长,意味着保障期限缩短。
这款产品保障期限只有1年,而住院医疗等待期就有90天,近3个月,占了保障期限的四分之一,确实比较鸡肋。
如果你不了解等待期的重要性,可以看看这里:《保险等待期是什么,你搞清楚了吗?》。
2.保障内容
(1)一般住院医疗
这一项保障的保额是100万,有1万元的免赔额,最高理赔天数是180天;
(2)重疾医疗
这款产品的重疾保障也是100万元,重疾住院医疗包含了特殊门诊,门诊手术和住院医疗,没有设置免赔额,最高赔付天数也是180天。
同时永安贝呵护少儿百万医疗险重疾住院有津贴保障,每天200元,单次最多给付30天,一年累计给付不超过60天,也就是一年最多可以获得12000元津贴。
(3)门急诊医疗
这款产品门急诊报销额度是1万元,每次有150元的免赔额。
(4)赔付限制
1)报销范围:社保内加自费药
2)报销比例:经过社保报销剩余的合理费用可以100%报销,没有经过社保报销只能报60%。
3)医院限制:二级及以上公立医院普通部
3.其他
(1)续保
保障期限届满,产品未停录续保需要经过审核,如若产品停录续保新品需要进行健康告知,整体续保条件比较严格。
(2)保费
根据保费测算,10岁投保这款产品,在有社保的前提下,保费是935元。
整体来看,永安贝呵护少儿百万医疗险基本医疗保障比较全面,不过增值服务缺失,并不是很友好。
二、永安贝呵护少儿百万医疗险有坑吗
这款产品其实真的存在一些不足之处,主要体现在以下几个方面:
1.不保证续保
这款产品是1年期的短期医疗险,不保证续保,产品存在停录风险,而且续保条件也比较苛刻。
从上面的分析我们知道这款产品满期即使没有停录,续保需要审核,而停录续保新品需要健康告知,被保人可能因为身体健康状况的变化或者历史理赔而被拒保。
2.一般住院医疗保障不全面
这款产品的一般住院医疗没有包含特殊门诊、门诊手术保障,这一方面的保障缺失。
3.增值服务缺失
主流的百万医疗险产品一般都有质子重离子,就医绿通,费用垫付等实用的增值服务,而这款产品没有这方面的约定。
想了解更多关于增值服务的信息,戳这里:《医疗增值服务是什么?最实用的是这些!》。
三、永安贝呵护少儿百万医疗险值得买吗
这款产品有不少槽点,是不是意味着它不值得买呢?其实并不是,Ta也有自己的优势比如可以报销普通门急诊费用,自费药也可以报销。
不过这都是这款产品自己的内容,想要知道是否值得入手,我们可以通过它跟热门产品的对比,得出答案。

表格中展示的是热门的百万医疗险产品,这些产品给怎么选择呢?
奶爸直接给出结论:
追求保证续保:e生保长期医疗险
这款产品是20年保证续保的,跟永安贝呵护少儿百万医疗险相比,它的保证续保条件是比较优秀的。
追求重疾保障:尊享e生2020
这款产品有100种重疾保障还约定了121种罕见疾病保障,相比起其他医疗险,这方面的保障是比较全面的,而且最高保额有600万,保额充足。
追求满期续保宽松:好医保长期医疗2020
这款产品是6年保证续保的,保障期限届满产品未停录续保不需要审核,即使产品停录续保其他新品也不需要健康告知,续保条件比较宽松,对被保人比较有利。
四、奶爸总结
通过对比,永安贝呵护少儿百万医疗险优势并不突出,不过这款产品有门诊住院保障,想要获得这方面保障的小伙伴可以考虑给孩子投保。
当然永安贝呵护少儿百万医疗险主要给孩子提供一部分大病医疗保障,想要完全转移这一风险,可以搭配合适的少儿重疾险。
如果你不知道该怎么给孩子选合适的重疾险,可以看看这里:《2020年热门少儿重疾险产品排行榜》。
如果大家挑选保险有什么困难,可以扫码关注:奶爸保公众号 进行1对1咨询,现在关注“奶爸保”公众号,回复“官网”,还可以免费领取价值199元的保障大礼包哦,让您买保险变得更简单。
微信扫一扫
微信扫一扫
关注微信
客服热线
奶爸保

