老年人随着年纪变大,身体机能也开始下降,因此容易发生意外,比如说摔倒,这时老年人意外险就显得很重要了,它可以帮助老年人规避意外带来的风险。
但是在购买老年人意外险之前,我们需要了解这类产品的保障范围、免责条款等,这样才能挑选出合适的产品。
奶爸今天就来分析下老年人意外险都包括什么意外。
买老年人意外险要注意什么?
老年人意外险包含哪些意外?
值得购买的老年人意外险有哪些?
奶爸总结
一、买老年人意外险要注意什么?
购买老年人意外险时我们要注意一些事项,这样可以避免陷入保险的坑。奶爸整理了一些需要注意的事项:
(1)报销范围怎么选?
意外医疗报销范围当然是不限社保最好,社保范围外的费用也可以报销,自己需要花的钱就少了。
在选择免赔额时,越低越好,当然0免赔额最佳,而报销比例则是越高越好,最佳报销比例为100%。
(2)住院津贴要不要?
假如年纪大的人不幸住院,而子女需要上班养家糊口,不可能每时每刻都陪在身边,这个时候就需要请护工了,但是护工的费用可不低,可能会给子女带来经济压力。
老年人意外险的住院津贴每天都会补贴一些费用,这些费用可以减轻经济压力。
(3)骨折保障要不要?
老年人容易得骨质疏松,假如不幸意外摔倒的话,很容易导致骨折,所以老年人意外险包含骨折保障的话就很实用。
(4)意外身故/伤残保额怎么选?
保险公司为了控制成本,老年人意外险的身故/伤残保额不会太高,一般都在10万以内,所以说老年人意外险的保额不是我们关注的重点,我们应该将注意力放在其他方面,比如说意外医疗的报销范围等。
(5)要不要了解免责条款?
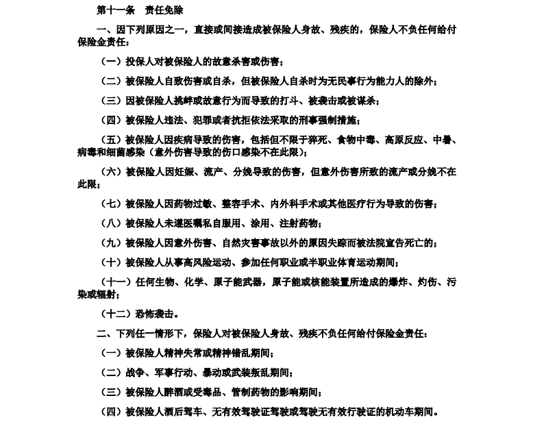
在我们购买老年人意外险前,了解免责条款也是很重要的,我们要知道哪些情况是不赔的,避免后续理赔发生纠纷。
奶爸以好意保老年意外险为例,看下免责条款有什么:

我们应该注意这款产品的免责条款中第五至第九条,比如药物过敏、未尊医嘱私自服药和精神失常等情况保险公司是不赔的。
二、老年人意外险包含哪些意外?
老年人由于年龄原因,身体素质没有以前好,再加上腿脚不便,发生意外的可能性相对更高,所以给老年人买意外险就很有必要。
而意外伤害需要满足外来的、突发的、非本意的、非疾病的客观事件为直接或单独的原因导致身体受到的伤害这些条件。
而自然死亡、疾病死亡、猝死、自杀及自伤都不属于意外伤害,但是有些意外险也是包含猝死保障的。
比如说大护法成人意外险就包含猝死保障,对这款产品感兴趣的可以点击:《大护法成人意外险优缺点有哪些?和金钟罩综合意外险哪个好?》
那么老年人意外险一般包含哪些意外呢?让我们来了解下吧。
(1)浴室滑倒
奶爸看到过很多例子就是老年人在浴室因为地板滑导致摔倒。
(2)运动扭伤
一些老年人本着强身健体的目的,会做一些运动,但是有时候会发生意外扭伤自己的腰或者其他身体部位。
(3)爬楼摔倒
有些老年人住的楼层比较高需要爬楼梯,上下楼梯就有可能发生爬楼摔倒的意外。
(4)猫抓狗咬
老年人为了排解孤独,会养些宠物如猫、狗等。在饲养过程中有可能被猫抓伤,被狗咬伤。
(5)意外溺水
有些老年人喜欢钓鱼,或者在河边散步,本来很多老年人腿脚不便,再加上视力听力下降,很容易发生溺水事故。
(6)马路事故
平时我们可以看到很多老年人在马路边散步,或者过马路没有看清路况,这就增加发生马路事故的风险。
(7)做饭烫伤
老年人手脚不便,做饭时有被烫伤的可能。
(8)营运交通意外
老年人乘坐客运公共交通工具期间假如遭受交通意外伤害事故,导致身故/残疾,保险公司会赔付身故保险金或按比例赔付意外残疾保险金。
老年人意外险一般都包含上面的意外,但是具体的产品所包括的意外可能有所不同。
说完老年人意外险包含的意外,奶爸顺便简单介绍下这类产品一般包含哪些保障。
老年人意外险一般涵盖意外身故/伤残、普通意外、交通意外、意外医疗和骨折、摔伤等保障。
三、值得购买的老年人意外险有哪些?
通过上面的分析我们知道老年人意外险不仅能提供普通意外保障,有些还有骨折保障,这些都是很适合老人的。
让我们看看市面上有哪些老年人意外险值得我们关注:

(1)保费低的:推荐好意保(基础型)
通过上面的图表我们可以知道好意保的保费是最低的。
这款产品还有新冠状病毒保障,因新冠肺炎导致被保人身故/残疾的赔付保险金10万。
(2)意外医疗保额高的:推荐孝心卡老人专属意外险(B款)
其他产品意外医疗保额一般是1万或2万,而孝心卡老人专属意外险(B款)达到30万。
这款产品每天还有50元的住院津贴。
(3)想有骨折保障的:推荐孝欣保(基础版)和好意保(基础版)
老年人容易得骨质疏松,腿脚不便,容易摔倒导致骨折,所以骨折保障很适合老年人。
这两款产品意外医疗报销都不限社保,孝欣保(基础版)的免赔额为0,而好意保(基础版)的免赔额为100元。
(4)想要燃气意外身故/残疾保障的:考虑孝心卡老人专属意外险(A款)
孝心卡老人专属意外险(A款)包含燃气意外身故或残疾保障,保额为15万。
这款产品还有每天60元的住院津贴。
四、奶爸总结
总的来说,老年人意外险一般包含这些意外:浴室滑倒、运动扭伤、马路事故、意外溺水、爬楼摔倒、做饭烫伤和猫抓狗咬等,具体包含哪些意外以产品的保险条款为准。
而在挑选老年人意外险时也要注意一些问题,避免掉入保险的坑。
我们在购买老年人意外险之前需要合理规划,根据老年人的身体状况和年龄,尽量选择保障更全面的产品。
奶爸保专业保险测评分析,以客观中立的态度,为用户量身定制保险方案,帮您一次选对保障,少花冤枉钱!有保险问题可以在下方留言或者在线咨询,奶爸全程为您解答。
微信扫一扫
微信扫一扫
关注微信
客服热线
奶爸保

