水滴0免赔百万医疗险是京东安联财险承保的一款产品,它最大的亮点就在于一般医疗0免赔。
大家都知道主流百万医疗险一般医疗都会设置免赔额,最常见的就是1万元,而水滴0免赔百万医疗险没有免赔额设置,无疑是降低了理赔门槛。
这款产品一般医疗最高赔付额300万,重疾和质子重离子共享600万保额,整体的保额还是比较充足的。
那么水滴0免赔百万医疗险具体保什么,是否值得消费者投保呢?
接下来奶爸将从三个方面给大家分析水滴0免赔百万医疗险:
|水滴0免赔百万医疗险保什么
|水滴0免赔百万医疗险值得买吗
|奶爸总结
一、水滴0免赔百万医疗险保什么
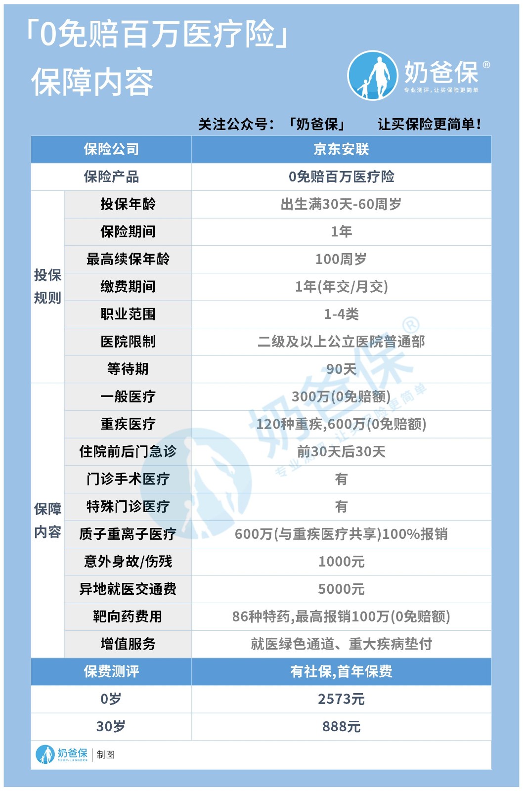
0免赔的百万医疗险跟同类产品保障内容有差别么?为了给大家揭开水滴0免赔百万医疗险的神秘面纱,奶爸已经将它的基本内容做了整理,如下表:

表格中展示了这款产品的基本内容,下面我们逐一分析:
1. 投保规则
(1)投保年龄:0-60周岁
这款产品投保年龄跨度比较大,出生满30天即可投保,最高投保年龄达到60周岁,可以续保至100周岁,基本可以满足大部分人的投保需求。
(2)交费/保障年限:1年
水滴0免赔百万医疗险是一年期的产品,不保证续保,产品存在停录风险,而且这款产品保障期限届满,产品未停录需要审核才能续保,如果停录,无法续保新品。
市面上有不少,保证续保的产品,想了解戳这里:《保证续保的百万医疗险有哪些》。
(3)职业限制:1-4类
这款产品投保职业限制在1-4类,相对比较宽松。
(4)等待期:90天
京东安联0免赔百万医疗险等待期相比起市面上主流医疗险,等待期比较长,一般产品都是30天,而这款产品等待期长达90天,在一定程度上缩短了保障期限。
2.保障内容
(1)医疗保障
这款产品一般医疗保额300万,0免赔,重疾医疗保额是600万,一共保障120种重疾,0免赔,不过要注意,这600万是跟质子重离子共用的。
(2)其他保障
水滴0免赔百万医疗险除了一般医疗和重疾医疗保障,还包含了特殊门诊,门诊手术和住院前后门急诊费用报销,可以报销住院前后30天的门急诊费用。
(3)意外保障
这款产品除了医疗保障还约定了意外身故/伤残保障,不过保额只有1000元,保额比较低,不过总好过没有。
(4)异地就医
水滴0免赔百万医疗险还约定了异地就医交通费报销,最高可以报销5000元,如果被保人需要到异地就医,这笔交通费用可以在一定程度上减轻其经济负担。
(5)增值服务
这款产品的增值服务除了上面提到的质子重离子外,还涵盖了靶向药,就医绿通和重大疾病垫付。
(6)保费
根据保费测算,30岁投保这款产品,在有社保的前提下,首年保费888元,相比起市面上的主流产品,费率比较高。
整体来看,水滴0免赔百万医疗险保障比较全面,除了基础保障还有意外保障和异地就医交通费用报销,最重要的是一般医疗0免赔,比较不错,不过这款产品费率比较高,性价比比较一般。
二、水滴0免赔百万医疗险值得买吗
通过上面的分析,我们看到水滴0免赔百万医疗险保障比较全面,这是否意味着它值得投保呢?
为了得到更为客观的答案,我们选择同类产品,做一个简单对比测评:

表格中展示了保证续保期限不同的百万医疗险产品,通过保费一栏,我们可以看出,同样是30岁投保,水滴0免赔百万医疗险保费确实比较贵,那么它值得买吗?这些产品该怎么选呢?
奶爸直接给出结论:
追求一般医疗0免赔:0免赔百万医疗险
这款产品没有免赔额设置,不过保费比较高,投保时要充分考虑自己的经济状况。
追求保证续保期限长:平安e生保长期医疗险
这款产品20年保证续保,投保之后只要正常缴费,20年不需要担心产品停录问题,它是目前市面上保证续保年限方面比较有优势的产品。
追求低保费:好医保住院医疗
根据保费测算,30岁投保好医保住院医疗,在有社保的前提下,首年保费只需要218元,是所有产品中最低的,这款产品保费还不足水滴0免赔百万医疗险的四分之一,比较实惠。
三、奶爸总结
总而言之,0免赔百万医疗险尽管降低了理赔门槛,但是费率却提升不少,性价比一般,如果经济宽裕,追求0免赔,可以考虑这款产品。
不过话说回来,如果经济条件有限,不需要刻意追求0免赔,因为免赔额越低,保费越高,一味追求0免赔,可能得不偿失。
奶爸之前对0免赔的问题做过详细分析,想了解看这里:《免赔额1万是什么意思?0免赔就一定好吗?》。
如果大家挑选保险有什么困难,可以扫码关注:奶爸保公众号 进行1对1咨询,现在关注“奶爸保”公众号,回复“官网”,还可以免费领取价值199元的保障大礼包哦,让您买保险变得更简单。
微信扫一扫
微信扫一扫
关注微信
客服热线
奶爸保

