平安财险推出了一款百万医疗险——平安e家平安百万医疗险,不同于以往的百万医疗险,它分为家庭版和个人版。
这两个版本的基本保障相同,但是家庭版可以共享免赔额,一定程度上可以降低理赔门槛,提高理赔的概率,那么有些人可能就好奇这款产品是否值得买呢。
为了解答小伙伴们的疑惑,奶爸将从以下几点,给大家说说平安e家平安百万医疗险:
|平安e家平安百万医疗险保什么
|对比同类型热销百万医疗险,值得买吗
|奶爸总结
一、平安e家平安百万医疗险保什么
平安e家平安百万医疗险的基本保障与一般百万医疗险类似,都包括一般医疗、重疾医疗保障和其他增值服务等。
前面提到,平安e家平安百万医疗险分为家庭版和个人版;两个版本的保障内容一样,不同点在于家庭版可以共享免赔额。
也就是说,如果被保险人投保平安e家平安百万医疗险家庭版,保单内所有被保险人可以分摊1万元免赔额,一定程度上降低了医疗费用的理赔门槛。
举个例子:
假如王先生一家三口投保了平安e家平安百万医疗险,王先生因为肠胃问题看病花了1万元,那么王先生的妻子和孩子出险时不再计算免赔额,产生的医疗费用可以直接报销。
需要注意的是,如果选择投保家庭版,最少投保人数为2人,最多不超过7人。
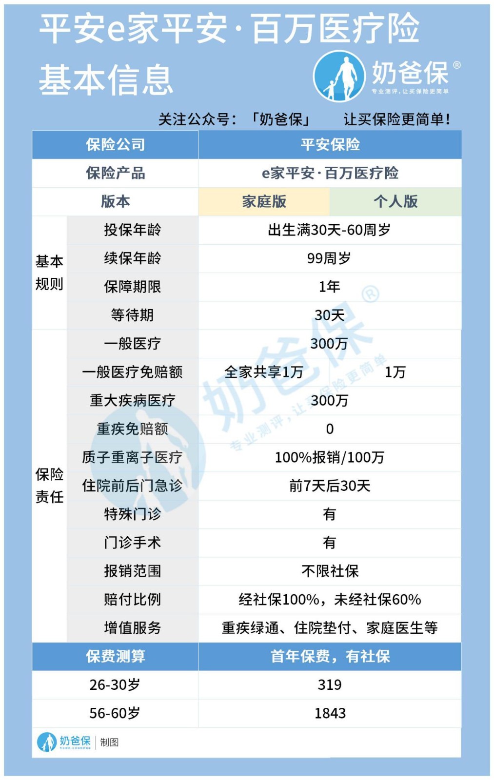
下面主要了解一下它的保障内容,表格如下:

1. 基本规则
平安e家平安百万医疗险的投保年龄为出生满30天-60岁,交一年保一年,虽然可以续保至99周岁,但是不能保证续保,有产品停录风险。
另外,它的等待期是30天,与市面上大多数百万医疗险一样。
2. 保障内容
平安e家平安百万医疗险的保障主要分为一般医疗保障和重疾医疗保障,包括特殊门诊、门诊手术和住院前后门急诊等报销责任。
其中一般医疗保障额度为300万,有1万元免赔额(家庭版,全家共享1万免赔额);重疾医疗保障额度也是300万,没有免赔额。
这款产品的医疗报销不限社保范围,经社保结算且扣除免赔额后100%报销,未经社保结算的只能报销60%。
因此,当被保险人在医院(二级及以上公立医院普通部)就医的时候,如果有社保卡,最好先用社保报销之后再报保险。
在增值服务方面,它有质子重离子医疗服务(100%报销/100万)、重疾绿通、住院垫付、家庭医生等,实用性比较强,对被保险人比较有利。
如果你还不清楚医疗增值服务的实际作用,或者不清楚哪些增值服务比较实用,建议点击阅读:《医疗增值服务是什么?最实用的是这些!》
3. 保费方面
假如被保险人的年龄是30岁,投保平安e家平安百万医疗险,首年保费需要319元,如果投保年龄为56-60岁,首年保费为1843元,保险费率不算低。
总的来说,平安e家平安百万医疗险的保障充足,增值服务也比较实用,最大特点在于家庭版可以共享1万元免赔额,但是缺点在于不保证续保,且没有外购药服务。
二、对比同类型热销百万医疗险,值得买吗
可能有些人觉得口说无凭,认为平安e家平安百万医疗险的保险费率并不算高。为了更有说服力,奶爸将这款产品与市面上热销的百万医疗险对比,表格如下:

可以看到,尊享e生2020、好医保住院医疗险与平安e家平安都属于一年期医疗险,这两款产品保障比平安e家平安表现更出色,而且保费更便宜。
比如尊享e生2020的重疾医疗保障额度更高,而且还有重疾住院津贴以及多项增值服务,30岁投保,首年保费才298元。
那么百万医疗险应该怎么选呢?看看奶爸怎么说:
追求保障全面:尊享e生2020
尊享e生2020不仅包含300万一般医疗保障,还有600万重疾医疗保障(100种重疾+121种罕见病)和重疾住院津贴,保障全面。
除此之外,它还有多项增值服务,包括质子重离子医疗、外购药报销、就医绿通、费用垫付等等,实用性强,比较适合想要全面保障的人群投保。
想要保证续保且保费便宜:超越保2020计划一
可以看到,在这几款保证续保的百万医疗险当中,超越保2020的保费是比较便宜的。
30岁投保超越保2020计划一,首年保费只需要232元,就能得到600万医疗保障和多项增值服务,性价比比较高。
另外,如果被保险人1年保障期限内没有出险,下一年续保时,免赔额可以减少1000元,最多可以减少5000元。
追求保证续保时间长:平安e生保长期医疗险
平安e生保长期医疗险是市面上唯一一款可以保证续保20年的百万医疗险,被保险人不用担心期间出险理赔或者身体健康状况异常买不到医疗险,20年有保障,更省心。
三、奶爸总结
综上所述,平安e家平安百万医疗险虽然保障全面、增值服务实用,但是不能保证续保,且缺乏外购药服务,不太适合个人投保。
如果是全家投保,可以购买家庭版,共享1万免赔额,这点还是比较人性化的。
想知道年收入为10万、20万的家庭应该怎么买保险吗?奶爸之前有专门写了文章,点击阅读:《家庭年收入10万,这样买保险》、《年收入20万的家庭,可以这样搭建保障体系》
如果大家挑选保险有什么困难,可以扫码关注:奶爸保公众号 进行1对1咨询,现在关注“奶爸保”公众号,回复“官网”,还可以免费领取价值199元的保障大礼包哦,让您买保险变得更简单。
微信扫一扫
微信扫一扫
关注微信
客服热线
奶爸保

