最近的惠民保险真是一波接着一波,绵延不绝,足以感受到国家对这个政策实施的力度。
前不久,河北推出了一款冀惠保,不限年龄和职业,最低59元可保300万,只要是河北基础医保参保人就能投保。

那么,这款冀惠保保什么?值不值得入手?
奶爸这就来分析分析。
冀惠保保什么
冀惠保值得买吗
冀惠保vs百万医疗险,怎么选
奶爸总结
01冀惠保保什么
冀惠保是由河北省地方金融监督管理局、省医疗保障局等有关部门共同指导,中国人寿财险和中国人保财险共同承保的惠民保险。
它的具体保障如下:
河北冀惠保与其他惠民保险大体一致,主要保障住院医疗和特种药品。

1、投保规则
作为一款为河北市民定制的惠民补充医疗险,投保规则也相对简单。
不限制参保人职业和年龄,也不需要健康告知。
只要是河北省城镇职工、城乡居民基本医保参保人就可以购买。
保费分为两档:
50周岁及以下为59元/年;
50周岁以上为99元/年。
没有等待期,首次参保截止日期为明年的1月10日,投保统一生效时间为2021年1月11日。
虽然距离截止日期还有一段时间,但是想要参保的朋友还是要注意时间哦~
2、保障内容
河北冀惠保主要保障住院医疗费和20种特定药品费用。
参保人生病住院,经医保报销后,医保目录内个人自付超过2万的部分,冀惠保能报销80%,最高可报销150万。
除此之外,参保人在治疗过程中使用了20种特定药品,没有免赔额,直接报销80%,最高报销150万。
这20种药品分别是:

那么冀惠保的报销力度如何呢?奶爸举个例子:
河北市民王女士因肺癌在河北省某三甲医院住院治疗共花了32万,经医保报销后,个人需承担21万元。
治疗期间,经医院专科医生开具处方,在指定药店购买欧狄沃,花费35万元。
通过冀惠保可以报销:
医保内住院费:(21万-2万)* 80% =15.2万
特定药品费:35万 *80% =28万
一共报销:15.2万+28万=43.2万
原本需要自费56万元医疗费和特定药品费,经冀惠保报销后,王女士只需花12.8万元。
由于王女士只有48岁,所以她投保冀惠保只需花59元,就能报销43.2万,大大减轻了患者的经济负担,冀惠保的保障力度还是不错的。
02冀惠保值得买吗
从以上的分析可以知道,冀惠保最高报销比例只有80%,住院医疗免赔额也比较高,自己还是需要垫付一定的费用的。
所以其实如果是身体健康的人群,奶爸还是建议优先选择百万医疗险,很多产品都可以100%报销,免赔额也更低,保障更加全面。
冀惠保胜在保费便宜,对年龄和职业没有限制,也无需健康告知。
因此,奶爸建议以下人群购买:
1、年龄较大的老年人
大部分的商业医疗险超过60岁就无法购买,要么年龄超出限制范围,要么无法通过健康告知。
但是冀惠保对年龄没有限制,即使100岁的老年人也能购买,而且保费只要99元,也是一般人能承受的起的。
2、健康状况有异常的
一般的商业医疗保险都会有健康告知,只有符合健康告知条件的才能参保。
但是冀惠保不用健康告知,就算生了病也能投保。
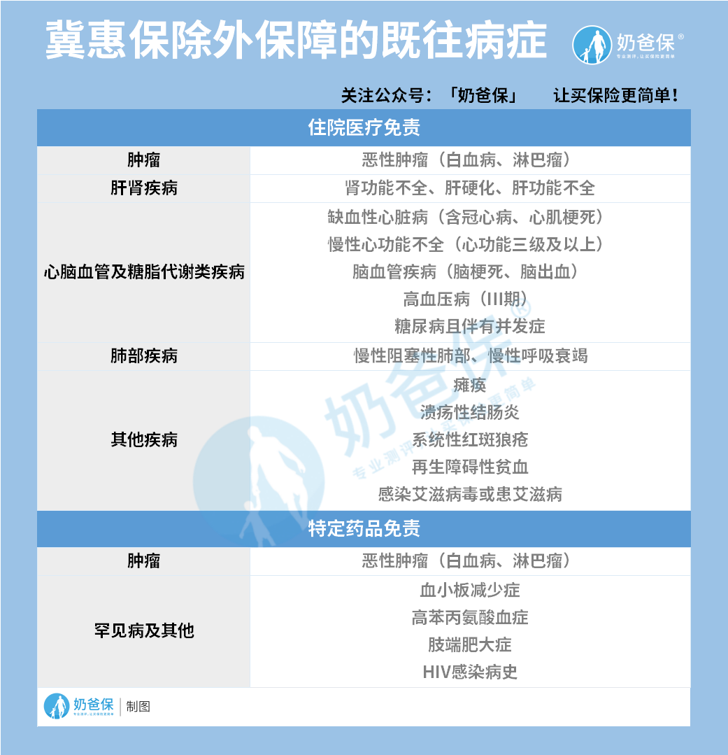
并且既往病症也能报销,不过以下几种除外:

如果投保前已经患了以上某种疾病,那么后续的治疗,冀惠保都不会报销。
但是除此之外的其他疾病,还是可以报销的。
什么意思呢?奶爸这里举个例子大家就能明白了:
比如投保前已经罹患白血病,那么投保后与治疗白血病相关的住院医疗费和药品费,是不能通过冀惠保报销的。
但如果投保前患有肺炎,后续产生的治疗费用是可以报销的。
3、预算有限,没有购买商业医疗险的人
对于年幼的孩子和60岁以上的老年人,投保百万医疗险,保费一般要近千元甚至千元以上。
而一年最多99元的冀惠保,对于这类人群来说是个不错的福利。
4、从事高危职业的人群
例如消防员、防暴警察这类高危职业,一般很难买到商业医疗险,这款无职业限制的冀惠保就可以考虑了。
如果是以上四类人群之一,这款冀惠保确实是个不错的选择。
但是对保障方面有更高追求的朋友,奶爸建议接着往下看。
03冀惠保VS百万医疗险,怎么选
就保障方面,冀惠保确实不如百万医疗险。
百万医疗险100%报销,免赔额一般为1万,不限制社保,还有各种丰富的增值服务,
那么,有哪些百万医疗险值得考虑呢?奶爸这就上干货:

如果追求保障全面的,可选众安尊享e生
众安尊享e生一般医疗保额300万,重疾医疗保额最高600万。
重疾医疗还包含100种重疾及121种罕见病,保障覆盖全面。
还可附加赴日医疗或特定海外医疗,可以满足不同人群的需求。
如果追求高性价比,可选众安尊享e生和复星联合超越保2020(标准版)
众安尊享e生每年的保费比较便宜,而且保障方面也较全面。
到了后期,费率增长也较慢。
而复星联合超越保2020(标准版)的保障也相对全面,价格也很亲民。
并且作为一款保证续保的产品,它在6年的保证续保期内,如果上一年未发生理赔,免赔额可逐年递减1000元,最多可递减5000元。
如果追求长期续保条件的,可选复星联合超越保2020、瑞华医保加个人医疗保险和平安e生保(保证续保版2020)
这三款产品均可保证续保6年,并且如果满期未停录,续保均无需审核。
如果满期停录续新品,复星超越保2020经保险公司审核通过后,无需健康告知可续保新品。
如果看重大公司品牌的,可选平安e生保(保证续保版2020)、太健康百万医疗险2020、太平e保无忧2020
平安健康、太平财险和太平洋保险均为老牌保险公司。
相对而言,老牌保险公司线下网点会比较多,年龄偏大的朋友可能会更习惯线下服务,因此可以优先考虑这三款产品。
相对于冀惠保而言,百万医疗险保障全面、增值服务贴心,而且多个版本选择,可满足不同人群的需要。
04奶爸总结
冀惠保保费低,投保条件又宽松,对当地的朋友来说是一个十分不错的福利。
如果想要购买的朋友,就要注意好时间及时购买,不知道怎么购买的可以咨询我们的规划师。
不过冀惠保作为一项福利政策,固然有其优点,但是保障方面依然不足,在大病面前还是需要百万医疗险来保障。
当然,想要更全面的保障,重疾险、意外险和寿险也是需要考虑的。
不知道怎么配置保险的话,可以添加文末规划师微信1对1咨询,同时也可以定制个人保险方案。
奶爸保专业保险测评分析,以客观中立的态度,为用户量身定制保险方案,帮您一次选对保障,少花冤枉钱!有保险问题可以在下方留言或者在线咨询,奶爸全程为您解答。
微信扫一扫
微信扫一扫
关注微信
客服热线
奶爸保

