为了适应市场发展,重疾险产品总会不断升级,而人保少儿无忧人生2020就是今年刚升级的重疾险产品。
升级后的人保少儿无忧人生2020重疾保障从100种扩展到了120种,而且还新增了疾病终末期保障。
那么人保少儿无忧人生2020具体保障如何呢?升级之后有哪些不足呢?
接下来奶爸将从三个方面对这款产品展开分析:
|人保少儿无忧人生2020保什么
|人保少儿无忧人生2020有哪些优缺点
|奶爸总结
一、人保少儿无忧人生2020保什么
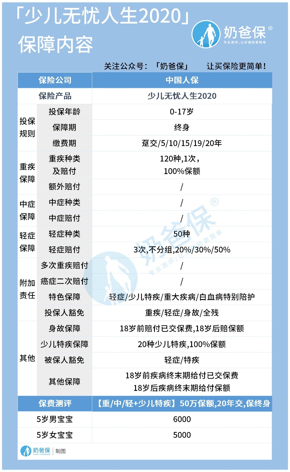
为了方便大家对人保少儿无忧人生2020有更好的了解,奶爸已经将它的基本内容做了整理,集中在下面的表格中,我们一起看看具体的内容:

我们直接从投保规则着手分析:
1.投保规则
(1)投保年龄:0-17岁
这款产品是专门为少儿群体提供重疾保障的,如果是成年人想要获得重疾保障,戳这里:《2020年12月重疾险产品排名,重疾险产品买哪个?》。
(2)保障期限:终身
人保少儿无忧人生2020保障期限选择比较有限,只有终身可以选择,如果想要给孩子一份阶段性保障,这款产品就无法满足。
(3)缴费期限:趸交/5/10/15/19/20年
这款产品缴费期限选择比较灵活,不过最长缴费期限只有20年,相比起可以30年缴费的产品,保险杠杆作用稍微弱一点,不能很好的缓解投保人的经济负担。
2.保障内容
(1)重疾保障
人保少儿无忧人生2020保障120种重大疾病,被保人一旦确诊约定重疾,符合条件可以获得100%基本保额赔付。
(2)中轻症保障
这款产品没有中症保障,有轻症保障。
人保少儿无忧人生2020保障50种轻症,不分组3次赔付,赔付比例随着次数增加而增加,首次赔付20%,最高可以赔付50%基本保额。
(3)其他保障
1)身故保障:这款产品自带身故保障,如果被保人在未成年前身故赔付已交保费,成年之后赔付基本保额。
2)少儿特疾保障:人保少儿无忧人生2020保障20种少儿特疾,一旦确诊,符合条件可以赔付100%基本保额。
3)被保人豁免:被保人患约定轻症或者特疾都可以豁免后续保费,保单依然有效。
4)升级后的人保少儿无忧人生2020增加了疾病终末期保障,一开始已经提及,不再赘述。
(4)可选责任
人保少儿无忧人生2020可以附加特色保障,比如对轻症/少儿特疾/重大疾病/白血病提供特别赔付服务。
同时还可以附加投保人豁免,如果附加这一责任,投保人患重疾,轻症,身故或者全残,这一份保单的保费可以豁免。
附加这一保障万一投保人真的发生不幸,豁免保费也可以在一定程度上减轻家庭经济负担。
(5)保费
根据保费测算,5岁男孩投保50万保额,20年交,保终身年交保费是6000元。
整体来看,人保少儿无忧人生2020有专门针对孩子的特疾保障,还是比较不错的,不过这款产品没有中症保障,略显不足。
二、人保少儿无忧人生2020有哪些优缺点
上面奶爸已经给大家分析了人保少儿无忧人生2020的基本内容,大家应该对这款产品有了一定了解,从中我们也看到这款产品的一些不足之处,主要体现在以下几个方面:
1. 缺乏中症保障
人保少儿无忧人生2020基础保障只有重疾和轻症,而主流重疾险一般会包含中症保障,这款产品缺少这一保障,在一定程度上降低了保障力度,对被保人比较不利。
2. 保障期限选择单一
这款产品只能选择终身保障,给被保人的选择空间比较小。
而且这是一款少儿重疾险产品,终身保障还有一个缺陷,就是等到孩子长大,可能重疾险已经更新换代,这一产品是否可以满足孩子的保障需求呢?
3. 最长缴费期限只有20年
市面上主流重疾险一般最长交费期限都有30年,而这一款产品只有20年,在一定程度上会加重投保人的经济负担。
尽管这款产品有缺点,但是也有不容忽视的优点,比如以下几点:
1. 有少儿特疾保障
人保少儿无忧人生2020自带20种少儿特疾保障,相当于扩展了重疾保障范围,对孩子比较友好。
2.可以附加特色保障
这款产品可以附加特别陪护,一旦被保人患轻症,少儿特疾,重大疾病或者白血病都需要有人陪护照料,有了这一保障,可以在一定程度上减轻家人照顾患者的压力。
三、奶爸总结
整体而言,人保少儿无忧人生2020可以给孩子提供重疾,轻症和特疾保障,比较不错,不过缺乏中症保障,略显不足,追求人保品牌可以考虑投保。
这款产品是单次赔付的,如果想给孩子更全面的重疾保障,不妨看看这里:《2020重疾险排行榜,有哪些多次赔付的重疾险值得买?》。
如果大家挑选保险有什么困难,可以扫码关注:奶爸保公众号 进行1对1咨询,现在关注“奶爸保”公众号,回复“官网”,还可以免费领取价值199元的保障大礼包哦,让您买保险变得更简单。
微信扫一扫
微信扫一扫
关注微信
客服热线
奶爸保

