瑞华康瑞保重疾险的保障比较全面,重疾有额外赔付,中症、轻症都是多次不分组赔付,原位癌保障方面,不同器官原位癌可以多次赔付。
但是奶爸要告诉大家:瑞华康瑞保重疾险将在2020年12月12日24时停录!
那么瑞华康瑞保重疾险理赔可以赔多少?投保要注意什么呢?奶爸就来讲一下瑞华康瑞保。
瑞华康瑞保重疾险理赔可以赔多少?
买瑞华康瑞保重疾险要注意哪些问题?
奶爸总结
一、瑞华康瑞保重疾险理赔可以赔多少?
可能有些人对于瑞华康瑞保重疾险的保障内容还不是很了解,因此在分析瑞华康瑞保能赔多少钱之前奶爸制作了瑞华康瑞保的内容表格:

现在假设30岁的黄小姐是一家互联网公司的员工,想拥有重疾保障,于是黄小姐投保了瑞华康瑞保重疾险。
她选择了60万保额,保终身,分30年缴费,每年需要缴纳的保费是6036元。
保单第1年,黄小姐确诊慢性肾功能衰竭,符合保险合同关于轻症的约定,保险公司赔付的轻症疾病保险金为:60万×30%=18万。由于保险合同中有被保人豁免条款,因此黄小姐不用缴纳后续的保费,保障继续有效。
很多人可能不知道重疾险包含哪些轻症,可以参考这篇:《重疾险轻症包括哪些?怎么选比较好?》
保单第3年,黄小姐不幸确诊中度严重溃疡性结肠炎,属于保险合同约定的中症,那么保险公司赔付的中症疾病保险金为:60万×50%=30万。
保单第9年,黄小姐确诊严重哮喘,属于保险合同规定的重疾,保险公司赔付的重疾保险金为60万×(100%+30%)=78万。
至此,黄小姐缴费了6036元保费,总共豁免的保费为:6036元×29年=175044元。
黄小姐总共获得赔付的保险金为:18万(轻症)+30万(中症)+78万(重疾)=126万。
奶爸需要说明的是,瑞华康瑞保重疾险具体可以赔付多少钱是不确定的,这跟投保时选择的保额以及患上的疾病等有关。
二、买瑞华康瑞保重疾险要注意哪些问题?
瑞华康瑞保重疾险快要停录了,跟奶爸咨询瑞华康瑞保的人也比较多,但是我们在投保时也要注意一些常见的问题,少走点弯路。
1、投保瑞华康瑞保后怎么得到和查询保单?
成功投保后保险公司会往我们投保时预留的电子邮箱发送电子保单。获得电子保单后我们通过瑞华保险的公众号、官网或者拨打瑞华保险的客服电话进行保单查询。
2、投保瑞华康瑞保可以指定受益人吗?
除非有其他约定,否则身故保险金以外的保险金的受益人是被保人,而身故保险金的受益人为法定。
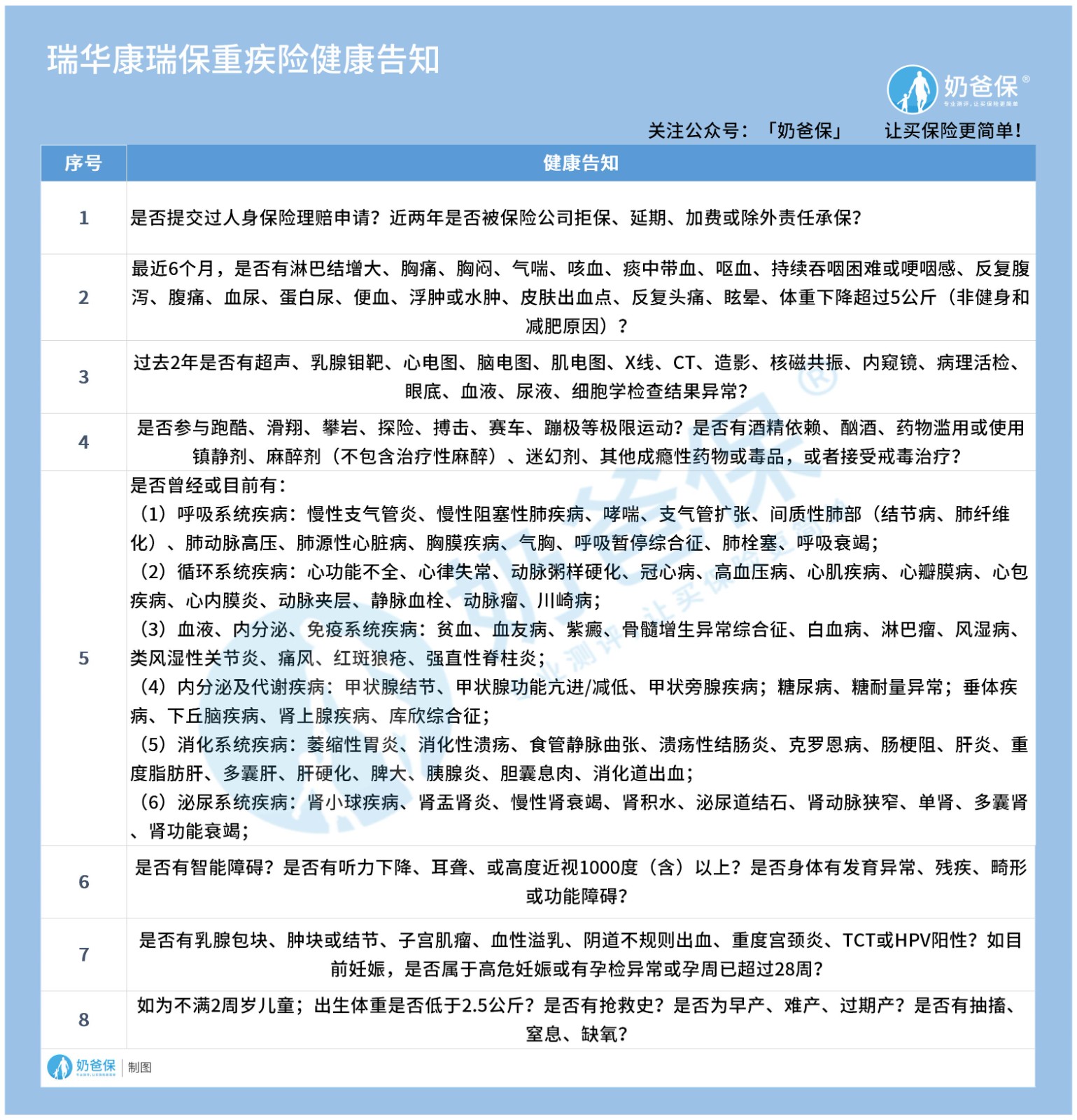
3、瑞华康瑞保的健康告知有哪些内容?
瑞华康瑞保重疾险的健康告知共有8条,具体内容如下:

我们投保时健康告知一定要如实回答,因为健康告知不仅关系到是否能顺利投保,还影响到后续的理赔。
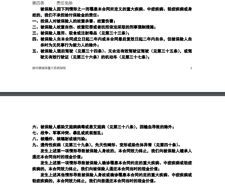
4、瑞华康瑞保重疾险的免责条款多吗?
瑞华康瑞保的免责条款共有9条,具体内容请看下面:

从上图我们可以看到,像被保人故意自伤、故意犯罪或者抗拒依法采取的刑事强制措施等保险公司是不承担责任的。
5、瑞华康瑞保出险后怎么理赔?
出险之后,我们要尽快通过瑞华保险的客服电话报案,准备材料齐全后再向保险公司理赔。
三、奶爸总结
总的来说,瑞华康瑞保重疾险瑞华康瑞保还是不错的,保障全面,重疾有额外赔付,中症轻症保障也都有,特别是原位癌可以不同器官多次赔付。
奶爸最后还要提醒一下大家,瑞华康瑞保重疾险将要在2020年12月12日24时停录了!因此想要追求保障全面,特别是注重原位癌保障的朋友要及时赶上末班车!
除了瑞华康瑞保重疾险,还有这些热门重疾险值得我们关注:《2020年12月重疾险产品排名,重疾险产品买哪个?》
奶爸保作为专业的保险测评分析,以客观中立的态度,为用户量身定制保障方案,帮您一次选对保障,少花冤枉钱!可以关注下图“奶爸保”公众号或添加保险规划师微信:naibabao86随时咨询喔~
如果大家挑选保险有什么困难,可以扫码关注:奶爸保公众号 进行1对1咨询,现在关注“奶爸保”公众号,回复“官网”,还可以免费领取价值199元的保障大礼包哦,让您买保险变得更简单。
微信扫一扫
微信扫一扫
关注微信
客服热线
奶爸保

